基于Hadoop的游戏数据分析系统—免费毕设源码分享63632
摘 要
随着大数据技术的迅速发展,游戏产业迎来了前所未有的数据爆炸,如何高效地分析和利用这些数据成为关键问题。本文提出了一种基于Hadoop的游戏数据分析系统,利用HDFS进行海量数据的分布式存储,结合Hadoop的MapReduce框架进行数据清洗和分析,并通过MySQL存储结构化数据。系统采用Echarts进行数据可视化,帮助用户和管理员直观理解游戏的用户行为、活跃度、评分趋势等关键指标。通过五大步骤(数据收集、存储、清洗、分析和可视化),系统全面处理和分析游戏数据,为游戏开发商和运营商提供精准的决策支持。普通用户和管理员通过不同权限的功能模块,能有效地管理数据和分析结果,从而优化游戏设计和运营策略。测试结果表明,该系统具备良好的扩展性和高效性,能够在大规模数据处理下稳定运行。
关键词:Hadoop;游戏数据分析;HDFS;Echarts;数据可视化;MySQL;用户行为分析
Abstract
With the rapid development of big data technology, the gaming industry has experienced an unprecedented data explosion, and how to efficiently analyze and utilize this data has become a key issue. This article proposes a game data analysis system based on Hadoop, which utilizes HDFS for distributed storage of massive data, combines Hadoop's MapReduce framework for data cleaning and analysis, and stores structured data through MySQL. The system uses Echarts for data visualization, helping users and administrators to intuitively understand key indicators such as game user behavior, activity, and rating trends. Through five steps (data collection, storage, cleaning, analysis, and visualization), the system comprehensively processes and analyzes game data, providing accurate decision support for game developers and operators. Ordinary users and administrators can effectively manage data and analyze results through functional modules with different permissions, thereby optimizing game design and operational strategies. The test results show that the system has good scalability and efficiency, and can run stably under large-scale data processing.
key word: Hadoop; Game data analysis; HDFS; Echarts;Data visualization; MySQL; User Behavior
目录
摘 要
Abstract
第1章 绪论
1.1研究背景与意义
1.2国内外研究现状
1.3论文结构
第2章 主要技术和工具介绍
2.1 Hadoop框架介绍
2.2 MySQL 数据库
2.3 B/S结构
2.4 ECharts
第3章 系统分析
3.1可行性分析
3.1.1技术可行性
3.1.2经济可行性
3.1.3法律可行性
3.2功能需求分析
3.2.1 游戏数据处理的五大步骤
3.2.2 普通用户功能分析
3.2.3 管理员功能分析
3.3非功能需求分析
3.4数据流程分析
第4章 系统设计
4.1系统体系结构
4.2系统结构设计
4.3数据库设计
4.3.1概念设计
4.4.3数据库表设计
第5章 系统实现
5.1登录模块的实现
5.2后台首页的实现
5.3用户管理模块的实现
5.4系统公告管理模块的实现
5.5数据信息管理模块的实现
5.6价格分析管理模块的实现
5.7评分分析管理模块的实现
5.8好评分析管理模块的实现
5.9评价分析管理模块的实现
第6章 系统测试
6.1 测试目的
6.2测试方法
6.3测试用例
6.3.1创建数据测试
6.3.2修改数据测试
6.3.3查询数据测试
6.4测试结果
第7章 总结与展望
7.1 总结
7.2 展望
致 谢
参考文献
第1章 绪论
1.1研究背景与意义
随着游戏行业的蓬勃发展,用户行为数据的积累日益庞大,如何高效地存储、处理和分析这些数据成为了行业中的重要挑战。传统的数据存储和处理方式难以应对海量数据的存储需求以及对实时分析的要求。Hadoop作为一种开源的分布式计算框架,凭借其出色的扩展性和处理能力,已经在各行各业得到了广泛应用,尤其在大数据存储与分析领域表现突出。HDFS(Hadoop分布式文件系统)提供了高效的分布式数据存储方案,能够应对数据量的不断增长,保证数据的可靠性与安全性。MapReduce框架则为大规模数据分析提供了并行处理能力,能够快速地从庞大的数据集中提取有价值的信息。
在游戏行业中,用户行为数据的分析对于优化游戏设计、提升用户体验以及增强游戏运营的效果具有重要意义。通过对用户行为的深入分析,能够帮助游戏开发商理解玩家的需求,及时调整游戏内容,提升用户留存率和满意度。Echarts作为一种强大的数据可视化工具,能够将复杂的数据分析结果转化为易于理解的图表,使得分析结果更加直观和易于决策。
因此,基于Hadoop的游戏数据分析系统不仅能有效解决大规模数据处理和存储问题,还能够通过可视化呈现帮助运营者深入理解游戏的运营状况和用户行为,推动游戏产业向更加智能化和数据化的方向发展。
1.2国内外研究现状
随着游戏产业[1]的快速发展,游戏数据的规模和复杂性不断增加,传统的数据库系统已经难以满足大规模数据处理的需求。Hadoop作为一个分布式计算框架,以其高容错性、高扩展性和低成本等优势,成为处理大规模数据的首选工具。基于Hadoop的游戏数据分析系统能够帮助游戏开发者、运营商以及研究人员更好地理解玩家行为、优化游戏设计、提高用户留存率,并最终提升游戏的市场竞争力[2]。
基于Hadoop的游戏数据分析系统在国内外发展迅速。国外方面,以Facebook、Amazon等企业为代表,Hadoop被广泛应用于日志分析、用户行为建模及实时数据处理,例如Facebook利用Hadoop集群支持机器学习与多维数据分析,并开发了Hive等工具优化数据仓库管理。游戏领域,Last.fm等平台通过Hadoop实现日志分析与A/B测试,为内容推荐提供支持。国内方面,腾讯、百度等互联网公司依托Hadoop构建了大规模数据处理平台,腾讯的Hadoop集群支撑其社交广告和游戏业务,开发了Hive数据仓库系统TDW[3],优化用户行为分析与推荐引擎。此外,奇虎360采用HBase存储海量网页数据,技术经验可迁移至游戏数据的高效存储与索引。当前,Hadoop生态工具的成熟进一步推动了游戏数据分析的实时性与精准性,国内外研究多聚焦于分布式计算优化与混合架构创新。
基于Hadoop的游戏数据分析系统是基于大数据的成果,有许多相关文献可供参考,有如下相关案例:
田雪健[4]研发的Presto游戏大数据分析平台,通过创新构建Kudu-HDFS-OSS三级存储架构,采用温度敏感型数据分层存储策略,有效保障了高并发查询场景下的系统响应效率。该平台运用统一元数据抽象层整合多源异构数据,借助Presto联邦查询引擎实现跨存储系统的OLAP多维分析。针对用户行为建模,创新性提出动静特征解耦模型,并研发双模块因果归因算法CMCA——通过曝光链路权重修正模块解决选择偏差,利用反事实因果推断模块处理混杂偏差,结合博弈论夏普利值框架[5]进行多触点贡献度量化。
刘镇恺[6]系统研究了网络游戏场景下的用户行为数据体系,从数据特征识别、采集存储架构设计到分析建模形成完整技术链条。该技术体系支撑构建动态玩家画像系统,为游戏数值平衡、社交系统优化及付费点设计提供数据洞察,使DAU留存率提升18%-25%成为可能。研究指出,结合强化学习的实时行为决策引擎与跨游戏数据联邦学习平台,将成为下一代用户行为分析的关键突破方向,推动游戏产业向智能化运营阶段跃迁。
王伟[7]基于营收管理理论体系,将游戏用户画像深度应用于运营实践:针对细分客群制定差异化运营策略,通过个性化商品推荐与增值服务设计提升现有玩家ARPU水平;建立动态监测机制,针对高流失风险用户实施分层干预方案,运用生命周期管理手段增强用户粘性;构建流失预警模型,对已流失玩家实施定向召回计划,依托用户行为特征匹配精准激励策略,通过阶梯式福利发放提升老用户复归转化效果。
孙博孔,唯鉴[8]指出在大数据时代背景下,网络评论分析正面临多维变革:数据规模呈爆炸式增长,多平台来源形成交叉影响,信息呈现方式突破传统文本形态,观点立场呈现高度异质性。这种新格局对分析方法提出系统性要求——既需要构建跨平台的数据采集体系,更要建立适应多媒体形态的智能解析模型。
1.3论文结构
第一章是论文的绪论部分,主要介绍了课题的研究背景与意义以及国内外研究现状。
第二章研究了游戏数据分析系统的所采用的开发技术和开发工具。
第三章研究了游戏数据分析系统的需求分析,根据系统的特点,分析系统采用的体系结构及开发方法,以及该系统的运行环境,并分析了业务流程,绘制了业务流程以及数据流程。
第四章是对系统的详细设计进行说明。
第五章是系统的具体实现,介绍系统的各个模块的具体实现。
第六章在前几章的基础上对系统进行测试和运行。
最后对系统进行了认真的总结,以此对未来有一个新的展望。
第2章 主要技术和工具介绍
2.1 Hadoop框架介绍
Hadoop是一个由Apache基金会所开发的分布式系统基础架构。用户可以在不了解分布式底层细节的情况下,开发分布式程序。充分利用集群的威力进行高速运算和存储。Hadoop实现了一个分布式文件系统( Distributed File System),其中一个组件是HDFS(Hadoop Distributed File System)[9]。HDFS有高容错性的特点,并且设计用来部署在低廉的(low-cost)硬件上;而且它提供高吞吐量(high throughput)来访问应用程序的数据,适合那些有着超大数据集(large data set)的应用程序。HDFS放宽了(relax)POSIX的要求,可以以流的形式访问(streaming access)文件系统中的数据。Hadoop的框架最核心的设计就是:HDFS和MapReduce。HDFS为海量的数据提供了存储,而MapReduce则为海量的数据提供了计算[10]。
2.2 MySQL 数据库
MySQL是一种开源关系型数据库管理系统,广泛应用于Web应用和企业级数据存储。MySQL支持结构化查询语言,允许开发者通过标准语句进行数据的创建、读取、更新和删除操作[11]。数据库通过表格形式组织数据,支持数据完整性和约束条件的定义。MySQL的存储引擎机制使得用户可以根据具体需求选择不同的存储引擎,以优化性能和功能。
MySQL具有高性能和可扩展性,支持大规模数据存储和高并发访问。系统提供了丰富的用户权限管理和数据加密安全特性。MySQL能够与多种编程语言和框架兼容,广泛应用于内容管理系统、电子商务平台和数据分析等各种场景。
2.3 B/S结构
B/S(Browser/Server)架构是一种基于浏览器和服务器的系统架构模式,用户通过浏览器与服务器进行交互。B/S架构简化了客户端的部署和管理,用户无需在本地安装复杂的软件,只需使用标准浏览器即可访问应用程序。服务器端负责处理业务逻辑和数据存储,客户端则主要负责展示用户界面和数据交互[12]。B/S架构的设计使得系统更新和维护集中在服务器端,降低了维护成本。
B/S架构通常采用Web技术进行实现,包括HTML、CSS和JavaScript等。用户在浏览器中发起请求,服务器响应并返回数据。数据传输通常通过HTTP或HTTPS协议进行,B/S架构的灵活性使其适用于在线购物、信息管理系统和社交网络等各类应用场景[13]。由于其易于扩展性,B/S架构可以方便地支持大规模用户访问,适应不断变化的业务需求。
2.4 ECharts
ECharts [14]是由百度开源的数据可视化图表库,基于 JavaScript开发,提供丰富的交互式图表展示能力。支持折线图、柱状图、散点图、地图、仪表盘等30+主流图表类型,内置SVG/Canvas双渲染引擎,适配PC与移动端设备。通过简洁的配置项实现动态数据绑定、多维数据分析及流畅动画效果,并提供拖拽、缩放、数据筛选等交互功能。其文档完善、社区活跃,广泛应用于商业报表、实时监控、大屏展示等场景,是前端开发者的高效可视化工具。
第3章 系统分析
3.1可行性分析
分析用户需求和数据需求,得到一个方案,然后设定系统的开发方案,为每个功能模块设计出合理的设计方案,论证开发本系统是否可行。本文从技术上、操作上和经济上对本系统的开发进行可行性分析。
3.1.1技术可行性
Hadoop作为一种成熟的分布式计算框架,能够有效处理大规模数据,通过HDFS提供的分布式存储保障了数据的可靠性和可扩展性。MySQL作为传统的关系型数据库,能够高效存储结构化数据,并与Hadoop系统无缝集成,支持灵活的数据存取与管理。ECharts提供了强大的前端数据可视化功能,能够将复杂的数据分析结果以图表形式清晰呈现,提升了用户的交互体验。通过MapReduce进行数据处理,系统能够高效进行海量数据的并行计算,支持快速分析和数据清洗。结合这些技术,系统能够稳定运行,并有效满足游戏行业对数据分析和处理的需求,具有较好的技术实现基础。
3.1.2经济可行性
Hadoop作为开源框架,无需支付昂贵的许可费用,能够通过分布式处理架构有效降低硬件成本,充分利用现有的计算资源进行大规模数据处理。此外,MySQL作为广泛使用的数据库管理系统,其稳定性和低成本的特性使得系统的数据库维护成本较为合理。ECharts作为前端数据可视化工具,同样是开源且无需额外费用,因此整个系统的开发与维护成本较低。系统的高效性和自动化程度可以显著减少人工分析和数据处理的需求,提高运营效率,最终为游戏开发商和运营商带来更高的投资回报率。综上所述,该系统在经济上的可行性较强,适合大多数游戏企业采用。
3.1.3法律可行性
在设计和实现基于Hadoop的游戏数据分析系统时,需要遵守相关的法律法规和隐私政策。例如,需要确保数据的合法来源和合规使用,保护用户的隐私和信息安全。同时,还需要考虑数据的安全性和可靠性,确保系统能够满足相关法律法规的要求。
综上所述,基于Hadoop的游戏数据分析系统在技术、经济和法律等方面都具有可行性。
3.2功能需求分析
随着大数据技术的快速发展,尤其是Hadoop生态系统在游戏行业中的广泛应用,游戏数据分析系统的设计和实现已成为游戏开发和运营的重要组成部分。本文提出的基于Hadoop的游戏数据分析系统,结合数据收集、存储、清洗、分析和可视化五大步骤,提供了一种高效的、可扩展的游戏用户行为分析解决方案。
3.2.1 游戏数据处理的五大步骤
本系统通过以下五大步骤全面处理游戏数据,并且结合了Hadoop生态系统中的关键技术:
数据收集:通过API接口获取游戏客户端和服务器的数据,包括价格、评分、成就、推荐、开发商、发行商、时长、人数、好评、评价等信息。这些数据为后续的分析提供了基础。
数据存储:所有收集到的数据被存储在HDFS中,利用Hadoop的分布式存储能力,支持海量数据的存储与管理。HDFS通过数据块分布和冗余存储机制,确保了数据的高可靠性和高可用性。
数据清洗:在数据清洗阶段,利用Hadoop的MapReduce框架对数据进行预处理,包括去重、填补缺失值、剔除异常值等。确保最终进入分析环节的数据质量高,避免由于数据错误影响分析结果。
数据分析:通过Hadoop的分布式计算框架对数据进行并行处理,进行用户行为分析、游戏活跃度分析、购买行为分析等。利用这些分析结果,构建推荐系统,帮助运营者提升用户留存率和游戏收入。
数据可视化:采用Echarts等前端可视化工具,将分析结果通过柱状图、折线图、饼图等多种方式展示给用户和管理员。可视化呈现的数据帮助运营者直观了解游戏动态,快速做出决策。
3.2.2 普通用户功能分析
对于普通用户,系统提供了如下功能:
登录注册:普通用户可以通过注册和登录进入系统,个人信息得到管理和记录。
后台首页:登录后的首页展示了用户个性化的数据可视化图表,帮助用户快速理解自己的游戏行为、活跃度和偏好分析。
公告管理:用户可以查看系统发布的公告,了解最新的游戏更新和运营活动。
数据信息管理:用户可以查询自己的历史数据,如游戏时长、评分记录等,还能进行数据重置操作,恢复初始设置。
3.2.3 管理员功能分析
对于管理员,系统提供了更加全面的功能模块,除了普通用户的基本功能外,管理员还具有以下扩展功能:
后台首页:管理员的后台首页同样展示了系统的核心数据可视化图表,显示了游戏的整体运营情况、用户活跃度、游戏时长等关键指标,帮助管理员实时监控游戏的运营状况。
系统用户管理:管理员可以管理平台上的所有用户,包括查看用户信息、删除无效账号、管理用户权限等。
系统公告管理:管理员可以发布、修改、删除系统公告,用于向用户传递最新的游戏信息和运营活动。
数据信息管理:管理员可以查询、重置、删除和下载导入的数据文档,并对导入的游戏数据进行详细查看和管理。通过这些功能,管理员能够高效地处理游戏数据,保证系统的运行稳定性。
价格分析管理:管理员可以查看并分析游戏内商品的定价情况,优化定价策略,提升收入。
评分分析管理:系统提供评分分析功能,帮助管理员评估游戏的市场反馈,优化游戏体验。
成就分析管理:分析用户在游戏中的成就获取情况,帮助设计新的成就系统以提高用户的参与感。
推荐分析管理:基于用户行为数据,管理员可以分析用户偏好,优化推荐系统,提高个性化推荐的准确度。
开发商与发行商分析管理:管理员可分析不同开发商和发行商发布的游戏表现,提供市场趋势分析支持。
时长分析管理:系统能够统计并分析用户在不同游戏中的时长,为游戏开发团队提供优化游戏时长和关卡设计的依据。
人数分析管理:分析不同游戏时段的用户人数,帮助运营者进行服务器负载调度。
好评与评价分析管理:对用户的评分和评价进行分析,识别用户反馈中的优缺点,为游戏改进和优化提供依据。
本系统依托于Hadoop生态系统的强大计算能力和高扩展性,结合MySQL、HDFS和Echarts等技术,提出了一种高效、可扩展的游戏用户行为分析系统。系统成功整合了数据采集、清洗、分析和可视化等关键技术,具有较高的实用价值,不仅能为游戏运营商提供深入的用户行为分析和游戏优化建议,也能帮助开发商更好地理解市场需求,提升游戏的市场竞争力。
3.3非功能需求分析
非功能性需求主要关注的是系统如何运行,而不是它具体完成什么功能。这些需求包括性能、可用性、安全性、可维护性、可扩展性、易用性等方面。以下是一个关于基于Hadoop的游戏数据分析系统非功能性需求分析的概要。
性能需求:系统需确保快速响应和高吞吐量,以支持大量用户同时访问,即使在高峰时段也能保持流畅的操作体验,避免因延迟或卡顿影响用户体验。
可用性:安系统必须具备高可用性,采用冗余部署、负载均衡等策略,确保即使部分组件故障也能迅速恢复服务,减少服务中断时间,保障用户业务的连续性。
安全性:鉴于系统处理用户敏感信息,如个人信息等,必须实施严格的安全措施,包括数据加密、访问控制、防攻击机制等,以保护用户数据免受未授权访问或泄露。
可维护性:系统设计应注重可维护性,采用模块化、标准化的架构,提供详尽的开发文档和用户手册,确保系统易于理解和维护,降低长期运维成本。
可扩展性:随着业务的发展,系统可能需要扩展功能或提升性能。因此,系统需具备灵活的可扩展性,能够轻松添加新模块、优化性能,以应对未来增长的需求。
易用性:用户界面应直观易用,符合用户习惯,提供清晰的导航和友好的操作反馈,帮助用户快速上手并高效完成任务,提升整体用户满意度。
3.4数据流程分析
对系统的数据流进行分析,系统的使用者为管理员。系统主要对界面信息传送,登录信息的验证,管理员各种操作的响应做处理。
系统顶层数据流图如下图所示。

图3-1 顶层数据流图
要判断用户是是什么身份,是根据登录的数据来判断后,跳转到对应的功能界面。在系统的内部用户就可以对数据进行操作,数据库中心就可以接收到系统传输的有效数据流来对数据sql语句进行对应操作。
系统底层数据流图如下图所示。

图3-2 底层数据流图
第4章 系统设计
4.1系统体系结构
本游戏数据分析系统选择B/S结构(Browser/Server,浏览器/服务器结构)和基于Web服务两种模式。适合在互联网上进行操作,只要用户能连网,任何时间、任何地点都可以进行系统的操作使用。系统工作原理图如图4-1所示:

图4-1 系统工作原理图
4.2系统结构设计
基于Hadoop的游戏数据分析系统的功能结构图如下图所示。

图4-2系统功能结构图
4.3数据库设计
在进行数据库设计时,概念设计帮助明确系统的整体结构和需求。在这一阶段,需要确定实体、属性以及它们之间的关系,为后续的数据库表设计奠定基础。接下来,将深入探讨数据库表设计的具体细节,实现更高效的数据存储和管理。
4.3.1概念设计
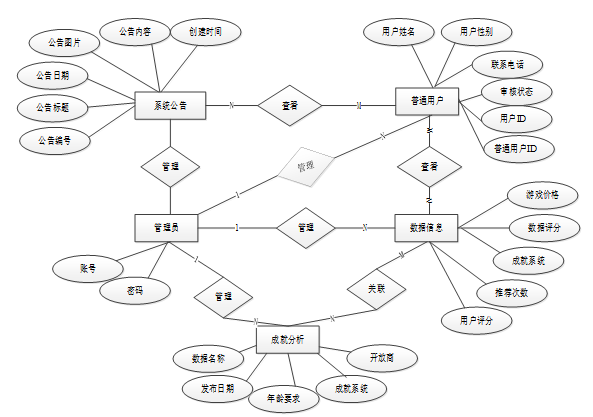
概念设计是数据库设计的第一步,其主要目标是对系统的数据需求进行全面的理解和抽象[15]。在这一阶段,通过建立实体-关系模型(ER模型)来识别系统中的关键实体、属性及其相互关系。概念设计的输出是一个清晰的ER图,作为后续数据库表设计的基础。以下将展示系统的全局E-R图。

图4-3系统总体ER图
4.4.3数据库表设计
这一阶段的重点是将概念模型转换为实际的数据库结构,包括表的创建、字段的定义及数据类型的选择。每个实体通常对应于数据库中的一张表,而实体的属性则转化为表的列[16]。以下是系统的数据库表设计展示。
表 4-1-access_token(登陆访问时长)
|
编号 |
字段名 |
类型 |
长度 |
是否非空 |
是否主键 |
注释 |
|
1 |
token_id |
int |
是 |
是 |
临时访问牌ID |
|
|
2 |
token |
varchar |
64 |
否 |
否 |
临时访问牌 |
|
3 |
info |
text |
65535 |
否 |
否 |
信息 |
|
4 |
maxage |
int |
是 |
否 |
最大寿命:默认2小时 |
|
|
5 |
create_time |
timestamp |
是 |
否 |
创建时间 |
|
|
6 |
update_time |
timestamp |
是 |
否 |
更新时间 |
|
|
7 |
user_id |
int |
是 |
否 |
用户编号 |
表 4-2-achievement_analysis(成就分析)
|
编号 |
字段名 |
类型 |
长度 |
是否非空 |
是否主键 |
注释 |
|
1 |
achievement_analysis_id |
int |
是 |
是 |
成就分析ID |
|
|
2 |
data_name |
varchar |
64 |
否 |
否 |
数据名称 |
|
3 |
release_date |
varchar |
64 |
否 |
否 |
发布日期 |
|
4 |
age_requirements |
varchar |
64 |
否 |
否 |
年龄要求 |
|
5 |
openers |
varchar |
64 |
否 |
否 |
开放商 |
|
6 |
publisher |
varchar |
64 |
否 |
否 |
发行商 |
|
7 |
achievement_system |
varchar |
64 |
否 |
否 |
成就系统 |
|
8 |
analysis_remarks |
varchar |
64 |
否 |
否 |
分析备注 |
|
9 |
create_time |
datetime |
是 |
否 |
创建时间 |
|
|
10 |
update_time |
timestamp |
是 |
否 |
更新时间 |
|
|
11 |
source_table |
varchar |
255 |
否 |
否 |
来源表 |
|
12 |
source_id |
int |
否 |
否 |
来源ID |
|
|
13 |
source_user_id |
int |
否 |
否 |
来源用户 |
表 4-3-analysis_of_the_number_of_people(人数分析)
|
编号 |
字段名 |
类型 |
长度 |
是否非空 |
是否主键 |
注释 |
|
1 |
analysis_of_the_number_of_people_id |
int |
是 |
是 |
人数分析ID |
|
|
2 |
data_name |
varchar |
64 |
否 |
否 |
数据名称 |
|
3 |
release_date |
varchar |
64 |
否 |
否 |
发布日期 |
|
4 |
age_requirements |
varchar |
64 |
否 |
否 |
年龄要求 |
|
5 |
openers |
varchar |
64 |
否 |
否 |
开放商 |
|
6 |
publisher |
varchar |
64 |
否 |
否 |
发行商 |
|
7 |
peak_number_of_people |
varchar |
64 |
否 |
否 |
人数峰值 |
|
8 |
analysis_remarks |
varchar |
64 |
否 |
否 |
分析备注 |
|
9 |
create_time |
datetime |
是 |
否 |
创建时间 |
|
|
10 |
update_time |
timestamp |
是 |
否 |
更新时间 |
|
|
11 |
source_table |
varchar |
255 |
否 |
否 |
来源表 |
|
12 |
source_id |
int |
否 |
否 |
来源ID |
|
|
13 |
source_user_id |
int |
否 |
否 |
来源用户 |
表 4-4-auth(用户权限管理)
|
编号 |
字段名 |
类型 |
长度 |
是否非空 |
是否主键 |
注释 |
|
1 |
auth_id |
int |
是 |
是 |
授权ID |
|
|
2 |
user_group |
varchar |
64 |
否 |
否 |
用户组 |
|
3 |
mod_name |
varchar |
64 |
否 |
否 |
模块名 |
|
4 |
table_name |
varchar |
64 |
否 |
否 |
表名 |
|
5 |
page_title |
varchar |
255 |
否 |
否 |
页面标题 |
|
6 |
path |
varchar |
255 |
否 |
否 |
路由路径 |
|
7 |
parent |
varchar |
64 |
否 |
否 |
父级菜单 |
|
8 |
parent_sort |
int |
是 |
否 |
父级菜单排序 |
|
|
9 |
position |
varchar |
32 |
否 |
否 |
位置 |
|
10 |
mode |
varchar |
32 |
是 |
否 |
跳转方式 |
|
11 |
add |
tinyint |
是 |
否 |
是否可增加 |
|
|
12 |
del |
tinyint |
是 |
否 |
是否可删除 |
|
|
13 |
set |
tinyint |
是 |
否 |
是否可修改 |
|
|
14 |
get |
tinyint |
是 |
否 |
是否可查看 |
|
|
15 |
field_add |
text |
65535 |
否 |
否 |
添加字段 |
|
16 |
field_set |
text |
65535 |
否 |
否 |
修改字段 |
|
17 |
field_get |
text |
65535 |
否 |
否 |
查询字段 |
|
18 |
table_nav_name |
varchar |
500 |
否 |
否 |
跨表导航名称 |
|
19 |
table_nav |
varchar |
500 |
否 |
否 |
跨表导航 |
|
20 |
option |
text |
65535 |
否 |
否 |
配置 |
|
21 |
create_time |
timestamp |
是 |
否 |
创建时间 |
|
|
22 |
update_time |
timestamp |
是 |
否 |
更新时间 |
表 4-5-code_token(验证码)
|
编号 |
字段名 |
类型 |
长度 |
是否非空 |
是否主键 |
注释 |
|
1 |
code_token_id |
int |
是 |
是 |
验证码ID |
|
|
2 |
token |
varchar |
255 |
否 |
否 |
令牌 |
|
3 |
code |
varchar |
255 |
否 |
否 |
验证码 |
|
4 |
expire_time |
timestamp |
是 |
否 |
失效时间 |
|
|
5 |
create_time |
timestamp |
是 |
否 |
创建时间 |
|
|
6 |
update_time |
timestamp |
是 |
否 |
更新时间 |
表 4-6-data_information(数据信息)
|
编号 |
字段名 |
类型 |
长度 |
是否非空 |
是否主键 |
注释 |
|
1 |
data_information_id |
int |
是 |
是 |
数据信息ID |
|
|
2 |
data_name |
varchar |
64 |
否 |
否 |
数据名称 |
|
3 |
release_date |
varchar |
64 |
否 |
否 |
发布日期 |
|
4 |
age_requirements |
varchar |
64 |
否 |
否 |
年龄要求 |
|
5 |
game_price |
varchar |
64 |
否 |
否 |
游戏价格 |
|
6 |
detailed_description |
text |
65535 |
否 |
否 |
详细描述 |
|
7 |
cover_image |
varchar |
255 |
否 |
否 |
封面图片 |
|
8 |
official_website |
text |
65535 |
否 |
否 |
官方网站 |
|
9 |
data_scoring |
varchar |
64 |
否 |
否 |
数据评分 |
|
10 |
achievement_system |
varchar |
64 |
否 |
否 |
成就系统 |
|
11 |
number_of_recommend |
varchar |
64 |
否 |
否 |
推荐次数 |
|
12 |
support_language |
text |
65535 |
否 |
否 |
支持语言 |
|
13 |
openers |
varchar |
64 |
否 |
否 |
开放商 |
|
14 |
publisher |
varchar |
64 |
否 |
否 |
发行商 |
|
15 |
data_classification |
text |
65535 |
否 |
否 |
数据分类 |
|
16 |
game_type |
varchar |
64 |
否 |
否 |
游戏类型 |
|
17 |
user_rating |
varchar |
64 |
否 |
否 |
用户评分 |
|
18 |
number_of_positive_comments |
varchar |
64 |
否 |
否 |
好评数量 |
|
19 |
number_of_bad_reviews |
varchar |
64 |
否 |
否 |
差评数量 |
|
20 |
average_game_duration |
varchar |
64 |
否 |
否 |
平均游戏时长 |
|
21 |
peak_number_of_people |
varchar |
64 |
否 |
否 |
人数峰值 |
|
22 |
overall_favorable_rating |
varchar |
64 |
否 |
否 |
总好评率 |
|
23 |
total_number_of_evaluations |
varchar |
64 |
否 |
否 |
总评价数 |
|
24 |
recent_favorable_rate |
varchar |
64 |
否 |
否 |
近期好评率 |
|
25 |
recent_average |
varchar |
64 |
否 |
否 |
近期平均数 |
|
26 |
price_analysis_limit_times |
int |
是 |
否 |
价格分析限制次数 |
|
|
27 |
score_analysis_limit_times |
int |
是 |
否 |
评分分析限制次数 |
|
|
28 |
achievement_analysis_limit_times |
int |
是 |
否 |
成就分析限制次数 |
|
|
29 |
recommend_analysis_limit_times |
int |
是 |
否 |
推荐分析限制次数 |
|
|
30 |
developer_analysis_limit_times |
int |
是 |
否 |
开发商分析限制次数 |
|
|
31 |
publisher_analysis_limit_times |
int |
是 |
否 |
发行商分析限制次数 |
|
|
32 |
duration_analysis_limit_times |
int |
是 |
否 |
时长分析限制次数 |
|
|
33 |
analysis_of_the_number_of_people_limit_times |
int |
是 |
否 |
人数分析限制次数 |
|
|
34 |
positive_comment_analysis_limit_times |
int |
是 |
否 |
好评分析限制次数 |
|
|
35 |
evaluation_analysis_limit_times |
int |
是 |
否 |
评价分析限制次数 |
|
|
36 |
create_time |
datetime |
是 |
否 |
创建时间 |
|
|
37 |
update_time |
timestamp |
是 |
否 |
更新时间 |
表 4-7-developer_analysis(开发商分析)
|
编号 |
字段名 |
类型 |
长度 |
是否非空 |
是否主键 |
注释 |
|
1 |
developer_analysis_id |
int |
是 |
是 |
开发商分析ID |
|
|
2 |
data_name |
varchar |
64 |
否 |
否 |
数据名称 |
|
3 |
release_date |
varchar |
64 |
否 |
否 |
发布日期 |
|
4 |
age_requirements |
varchar |
64 |
否 |
否 |
年龄要求 |
|
5 |
openers |
varchar |
64 |
否 |
否 |
开放商 |
|
6 |
publisher |
varchar |
64 |
否 |
否 |
发行商 |
|
7 |
analysis_remarks |
varchar |
64 |
否 |
否 |
分析备注 |
|
8 |
create_time |
datetime |
是 |
否 |
创建时间 |
|
|
9 |
update_time |
timestamp |
是 |
否 |
更新时间 |
|
|
10 |
source_table |
varchar |
255 |
否 |
否 |
来源表 |
|
11 |
source_id |
int |
否 |
否 |
来源ID |
|
|
12 |
source_user_id |
int |
否 |
否 |
来源用户 |
表 4-8-duration_analysis(时长分析)
|
编号 |
字段名 |
类型 |
长度 |
是否非空 |
是否主键 |
注释 |
|
1 |
duration_analysis_id |
int |
是 |
是 |
时长分析ID |
|
|
2 |
data_name |
varchar |
64 |
否 |
否 |
数据名称 |
|
3 |
release_date |
varchar |
64 |
否 |
否 |
发布日期 |
|
4 |
age_requirements |
varchar |
64 |
否 |
否 |
年龄要求 |
|
5 |
openers |
varchar |
64 |
否 |
否 |
开放商 |
|
6 |
publisher |
varchar |
64 |
否 |
否 |
发行商 |
|
7 |
average_game_duration |
varchar |
64 |
否 |
否 |
平均游戏时长 |
|
8 |
analysis_remarks |
varchar |
64 |
否 |
否 |
分析备注 |
|
9 |
create_time |
datetime |
是 |
否 |
创建时间 |
|
|
10 |
update_time |
timestamp |
是 |
否 |
更新时间 |
|
|
11 |
source_table |
varchar |
255 |
否 |
否 |
来源表 |
|
12 |
source_id |
int |
否 |
否 |
来源ID |
|
|
13 |
source_user_id |
int |
否 |
否 |
来源用户 |
表 4-9-evaluation_analysis(评价分析)
|
编号 |
字段名 |
类型 |
长度 |
是否非空 |
是否主键 |
注释 |
|
1 |
evaluation_analysis_id |
int |
是 |
是 |
评价分析ID |
|
|
2 |
data_name |
varchar |
64 |
否 |
否 |
数据名称 |
|
3 |
release_date |
varchar |
64 |
否 |
否 |
发布日期 |
|
4 |
age_requirements |
varchar |
64 |
否 |
否 |
年龄要求 |
|
5 |
openers |
varchar |
64 |
否 |
否 |
开放商 |
|
6 |
publisher |
varchar |
64 |
否 |
否 |
发行商 |
|
7 |
total_number_of_evaluations |
varchar |
64 |
否 |
否 |
总评价数 |
|
8 |
analysis_remarks |
varchar |
64 |
否 |
否 |
分析备注 |
|
9 |
create_time |
datetime |
是 |
否 |
创建时间 |
|
|
10 |
update_time |
timestamp |
是 |
否 |
更新时间 |
|
|
11 |
source_table |
varchar |
255 |
否 |
否 |
来源表 |
|
12 |
source_id |
int |
否 |
否 |
来源ID |
|
|
13 |
source_user_id |
int |
否 |
否 |
来源用户 |
表 4-10-hits(用户点击)
|
编号 |
字段名 |
类型 |
长度 |
是否非空 |
是否主键 |
注释 |
|
1 |
hits_id |
int |
是 |
是 |
点赞ID |
|
|
2 |
user_id |
int |
是 |
否 |
点赞人 |
|
|
3 |
create_time |
timestamp |
是 |
否 |
创建时间 |
|
|
4 |
update_time |
timestamp |
是 |
否 |
更新时间 |
|
|
5 |
source_table |
varchar |
255 |
否 |
否 |
来源表 |
|
6 |
source_field |
varchar |
255 |
否 |
否 |
来源字段 |
|
7 |
source_id |
int |
是 |
否 |
来源ID |
表 4-11-ordinary_user(普通用户)
|
编号 |
字段名 |
类型 |
长度 |
是否非空 |
是否主键 |
注释 |
|
1 |
ordinary_user_id |
int |
是 |
是 |
普通用户ID |
|
|
2 |
user_name |
varchar |
64 |
否 |
否 |
用户姓名 |
|
3 |
user_gender |
varchar |
64 |
否 |
否 |
用户性别 |
|
4 |
contact_phone |
varchar |
16 |
否 |
否 |
联系电话 |
|
5 |
examine_state |
varchar |
16 |
是 |
否 |
审核状态 |
|
6 |
user_id |
int |
是 |
否 |
用户ID |
|
|
7 |
create_time |
datetime |
是 |
否 |
创建时间 |
|
|
8 |
update_time |
timestamp |
是 |
否 |
更新时间 |
表 4-12-positive_comment_analysis(好评分析)
|
编号 |
字段名 |
类型 |
长度 |
是否非空 |
是否主键 |
注释 |
|
1 |
positive_comment_analysis_id |
int |
是 |
是 |
好评分析ID |
|
|
2 |
data_name |
varchar |
64 |
否 |
否 |
数据名称 |
|
3 |
release_date |
varchar |
64 |
否 |
否 |
发布日期 |
|
4 |
age_requirements |
varchar |
64 |
否 |
否 |
年龄要求 |
|
5 |
openers |
varchar |
64 |
否 |
否 |
开放商 |
|
6 |
publisher |
varchar |
64 |
否 |
否 |
发行商 |
|
7 |
overall_favorable_rating |
varchar |
64 |
否 |
否 |
总好评率 |
|
8 |
analysis_remarks |
varchar |
64 |
否 |
否 |
分析备注 |
|
9 |
create_time |
datetime |
是 |
否 |
创建时间 |
|
|
10 |
update_time |
timestamp |
是 |
否 |
更新时间 |
|
|
11 |
source_table |
varchar |
255 |
否 |
否 |
来源表 |
|
12 |
source_id |
int |
否 |
否 |
来源ID |
|
|
13 |
source_user_id |
int |
否 |
否 |
来源用户 |
表 4-13-price_analysis(价格分析)
|
编号 |
字段名 |
类型 |
长度 |
是否非空 |
是否主键 |
注释 |
|
1 |
price_analysis_id |
int |
是 |
是 |
价格分析ID |
|
|
2 |
data_name |
varchar |
64 |
否 |
否 |
数据名称 |
|
3 |
release_date |
varchar |
64 |
否 |
否 |
发布日期 |
|
4 |
age_requirements |
varchar |
64 |
否 |
否 |
年龄要求 |
|
5 |
game_price |
varchar |
64 |
否 |
否 |
游戏价格 |
|
6 |
openers |
varchar |
64 |
否 |
否 |
开放商 |
|
7 |
publisher |
varchar |
64 |
否 |
否 |
发行商 |
|
8 |
analysis_remarks |
varchar |
64 |
否 |
否 |
分析备注 |
|
9 |
create_time |
datetime |
是 |
否 |
创建时间 |
|
|
10 |
update_time |
timestamp |
是 |
否 |
更新时间 |
|
|
11 |
source_table |
varchar |
255 |
否 |
否 |
来源表 |
|
12 |
source_id |
int |
否 |
否 |
来源ID |
|
|
13 |
source_user_id |
int |
否 |
否 |
来源用户 |
表 4-14-publisher_analysis(发行商分析)
|
编号 |
字段名 |
类型 |
长度 |
是否非空 |
是否主键 |
注释 |
|
1 |
publisher_analysis_id |
int |
是 |
是 |
发行商分析ID |
|
|
2 |
data_name |
varchar |
64 |
否 |
否 |
数据名称 |
|
3 |
release_date |
varchar |
64 |
否 |
否 |
发布日期 |
|
4 |
age_requirements |
varchar |
64 |
否 |
否 |
年龄要求 |
|
5 |
openers |
varchar |
64 |
否 |
否 |
开放商 |
|
6 |
publisher |
varchar |
64 |
否 |
否 |
发行商 |
|
7 |
analysis_remarks |
varchar |
64 |
否 |
否 |
分析备注 |
|
8 |
create_time |
datetime |
是 |
否 |
创建时间 |
|
|
9 |
update_time |
timestamp |
是 |
否 |
更新时间 |
|
|
10 |
source_table |
varchar |
255 |
否 |
否 |
来源表 |
|
11 |
source_id |
int |
否 |
否 |
来源ID |
|
|
12 |
source_user_id |
int |
否 |
否 |
来源用户 |
表 4-15-recommend_analysis(推荐分析)
|
编号 |
字段名 |
类型 |
长度 |
是否非空 |
是否主键 |
注释 |
|
1 |
recommend_analysis_id |
int |
是 |
是 |
推荐分析ID |
|
|
2 |
data_name |
varchar |
64 |
否 |
否 |
数据名称 |
|
3 |
release_date |
varchar |
64 |
否 |
否 |
发布日期 |
|
4 |
age_requirements |
varchar |
64 |
否 |
否 |
年龄要求 |
|
5 |
openers |
varchar |
64 |
否 |
否 |
开放商 |
|
6 |
publisher |
varchar |
64 |
否 |
否 |
发行商 |
|
7 |
number_of_recommend |
varchar |
64 |
否 |
否 |
推荐次数 |
|
8 |
analysis_remarks |
varchar |
64 |
否 |
否 |
分析备注 |
|
9 |
create_time |
datetime |
是 |
否 |
创建时间 |
|
|
10 |
update_time |
timestamp |
是 |
否 |
更新时间 |
|
|
11 |
source_table |
varchar |
255 |
否 |
否 |
来源表 |
|
12 |
source_id |
int |
否 |
否 |
来源ID |
|
|
13 |
source_user_id |
int |
否 |
否 |
来源用户 |
表 4-16-score_analysis(评分分析)
|
编号 |
字段名 |
类型 |
长度 |
是否非空 |
是否主键 |
注释 |
|
1 |
score_analysis_id |
int |
是 |
是 |
评分分析ID |
|
|
2 |
data_name |
varchar |
64 |
否 |
否 |
数据名称 |
|
3 |
release_date |
varchar |
64 |
否 |
否 |
发布日期 |
|
4 |
age_requirements |
varchar |
64 |
否 |
否 |
年龄要求 |
|
5 |
openers |
varchar |
64 |
否 |
否 |
开放商 |
|
6 |
publisher |
varchar |
64 |
否 |
否 |
发行商 |
|
7 |
data_scoring |
varchar |
64 |
否 |
否 |
数据评分 |
|
8 |
analysis_remarks |
varchar |
64 |
否 |
否 |
分析备注 |
|
9 |
create_time |
datetime |
是 |
否 |
创建时间 |
|
|
10 |
update_time |
timestamp |
是 |
否 |
更新时间 |
|
|
11 |
source_table |
varchar |
255 |
否 |
否 |
来源表 |
|
12 |
source_id |
int |
否 |
否 |
来源ID |
|
|
13 |
source_user_id |
int |
否 |
否 |
来源用户 |
表 4-17-system_bulletin(系统公告)
|
编号 |
字段名 |
类型 |
长度 |
是否非空 |
是否主键 |
注释 |
|
1 |
system_bulletin_id |
int |
是 |
是 |
系统公告ID |
|
|
2 |
announcement_number |
varchar |
64 |
否 |
否 |
公告编号 |
|
3 |
announcement_title |
varchar |
64 |
否 |
否 |
公告标题 |
|
4 |
announcement_date |
date |
否 |
否 |
公告日期 |
|
|
5 |
announcement_picture |
varchar |
255 |
否 |
否 |
公告图片 |
|
6 |
announcement_content |
text |
65535 |
否 |
否 |
公告内容 |
|
7 |
create_time |
datetime |
是 |
否 |
创建时间 |
|
|
8 |
update_time |
timestamp |
是 |
否 |
更新时间 |
表 4-18-upload(文件上传)
|
编号 |
字段名 |
类型 |
长度 |
是否非空 |
是否主键 |
注释 |
|
1 |
upload_id |
int |
是 |
是 |
上传ID |
|
|
2 |
name |
varchar |
64 |
否 |
否 |
文件名 |
|
3 |
path |
varchar |
255 |
否 |
否 |
访问路径 |
|
4 |
file |
varchar |
255 |
否 |
否 |
文件路径 |
|
5 |
display |
varchar |
255 |
否 |
否 |
显示顺序 |
|
6 |
father_id |
int |
否 |
否 |
父级ID |
|
|
7 |
dir |
varchar |
255 |
否 |
否 |
文件夹 |
|
8 |
type |
varchar |
32 |
否 |
否 |
文件类型 |
表 4-19-user(用户账户)
|
编号 |
字段名 |
类型 |
长度 |
是否非空 |
是否主键 |
注释 |
|
1 |
user_id |
int |
是 |
是 |
用户ID |
|
|
2 |
state |
smallint |
是 |
否 |
账户状态:(1可用|2异常|3已冻结|4已注销) |
|
|
3 |
user_group |
varchar |
32 |
否 |
否 |
所在用户组 |
|
4 |
login_time |
timestamp |
是 |
否 |
上次登录时间 |
|
|
5 |
phone |
varchar |
11 |
否 |
否 |
手机号码 |
|
6 |
phone_state |
smallint |
是 |
否 |
手机认证:(0未认证|1审核中|2已认证) |
|
|
7 |
username |
varchar |
16 |
是 |
否 |
用户名 |
|
8 |
nickname |
varchar |
16 |
否 |
否 |
昵称 |
|
9 |
password |
varchar |
64 |
是 |
否 |
密码 |
|
10 |
|
varchar |
64 |
否 |
否 |
邮箱 |
|
11 |
email_state |
smallint |
是 |
否 |
邮箱认证:(0未认证|1审核中|2已认证) |
|
|
12 |
avatar |
varchar |
255 |
否 |
否 |
头像地址 |
|
13 |
open_id |
varchar |
255 |
否 |
否 |
针对获取用户信息字段 |
|
14 |
create_time |
timestamp |
是 |
否 |
创建时间 |
表 4-20-user_group(用户组)
|
编号 |
字段名 |
类型 |
长度 |
是否非空 |
是否主键 |
注释 |
|
1 |
group_id |
mediumint |
是 |
是 |
用户组ID |
|
|
2 |
display |
smallint |
是 |
否 |
显示顺序 |
|
|
3 |
name |
varchar |
16 |
是 |
否 |
名称 |
|
4 |
description |
varchar |
255 |
否 |
否 |
描述 |
|
5 |
source_table |
varchar |
255 |
否 |
否 |
来源表 |
|
6 |
source_field |
varchar |
255 |
否 |
否 |
来源字段 |
|
7 |
source_id |
int |
是 |
否 |
来源ID |
|
|
8 |
register |
smallint |
否 |
否 |
注册位置 |
|
|
9 |
create_time |
timestamp |
是 |
否 |
创建时间 |
|
|
10 |
update_time |
timestamp |
是 |
否 |
更新时间 |
第5章 系统实现
5.1登录模块的实现
为确保系统安全性,系统操作员只有在登录界面输入正确的用户名、密码、权限以及验证码,单击“登录”按钮后才能够进入本系统的主界面。登录界面如下图所示。

图5-1登录界面
登录页,首先传入"username"、"email"、"phone"、"password",用户可通过用户名、邮箱、手机号进行登陆,通过判断resultList来确定查询结果,然后执行查询用户组UserGroup,用户组里面不存在,依然报“用户不存在”,执行完以上代码,最后涉及到用户带有“审核”的,会查询examine_state(用户的审核状态),数据库表user_group中含有source_table和source_field进行查询,以上步骤完成,对输入的密码进行存储Token到数据库,匹对账号和密码,数据库中的AccessToken为令牌,用于身份认证,其代码如下:
/**
* 登录
* @param data
* @param httpServletRequest
* @return
*/
@PostMapping("login")
public Map<String, Object> login(@RequestBody Map<String, String> data, HttpServletRequest httpServletRequest) {
log.info("[执行登录接口]");
String username = data.get("username");
String email = data.get("email");
String phone = data.get("phone");
String password = data.get("password");
List resultList = null;
Map<String, String> map = new HashMap<>();
if(username != null && "".equals(username) == false){
map.put("username", username);
resultList = service.selectBaseList(service.select(map, new HashMap<>()));
}
else if(email != null && "".equals(email) == false){
map.put("email", email);
resultList = service.selectBaseList(service.select(map, new HashMap<>()));
}
else if(phone != null && "".equals(phone) == false){
map.put("phone", phone);
resultList = service.selectBaseList(service.select(map, new HashMap<>()));
}else{
return error(30000, "账号或密码不能为空");
}
if (resultList == null || password == null) {
return error(30000, "账号或密码不能为空");
}
//判断是否有这个用户
if (resultList.size()<=0){
return error(30000,"用户不存在");
}
User byUsername = (User) resultList.get(0);
Map<String, String> groupMap = new HashMap<>();
groupMap.put("name",byUsername.getUserGroup());
List groupList = userGroupService.selectBaseList(userGroupService.select(groupMap, new HashMap<>()));
if (groupList.size()<1){
return error(30000,"用户组不存在");
}
UserGroup userGroup = (UserGroup) groupList.get(0);
//查询用户审核状态
if (!StringUtils.isEmpty(userGroup.getSourceTable())){
String res = service.selectExamineState(userGroup.getSourceTable(),byUsername.getUserId());
if (res==null){
return error(30000,"用户不存在");
}
if (!res.equals("已通过")){
return error(30000,"该用户审核未通过");
}
}
//查询用户状态
if (byUsername.getState()!=1){
return error(30000,"用户非可用状态,不能登录");
}
String md5password = service.encryption(password);
if (byUsername.getPassword().equals(md5password)) {
// 存储Token到数据库
AccessToken accessToken = new AccessToken();
accessToken.setToken(UUID.randomUUID().toString().replaceAll("-", ""));
accessToken.setUser_id(byUsername.getUserId());
Duration duration = Duration.ofSeconds(7200L);
redisTemplate.opsForValue().set(accessToken.getToken(), accessToken,duration);
// 返回用户信息
JSONObject user = JSONObject.parseObject(JSONObject.toJSONString(byUsername));
user.put("token", accessToken.getToken());
JSONObject ret = new JSONObject();
ret.put("obj",user);
return success(ret);
} else {
return error(30000, "账号或密码不正确");
}
}
5.2后台首页的实现
在系统后台首页,展示了系统的核心数据可视化图表,包括数据信息统计、价格分析统计、评分分析统计、成就分析统计、推荐分析统计、开发商分析统计、发行商分析统计、时长分析统计、人数分析统计、好评分析统计、评价分析统计。后台首页如下图所示。

图5-2后台首页

图5-3后台首页

图5-4后台首页
5.3用户管理模块的实现
系统用户管理主要是对新用户的添加和旧用户的删除。新用户的添加主要是指添加用户名称并确定其密码;旧用户的删除也是从下拉菜单中找到对应的用户名称将其删除。不论是新用户添加还是旧用户的删除,这个权限只有管理员具有。用户管理界面如下图所示。

图5-5用户管理界面
5.4系统公告管理模块的实现
管理员可以发布、修改、删除系统公告,用于向用户传递最新的游戏信息和运营活动。用户可以查看系统公告。如下图所示。

图5-6系统公告发布界面
5.5数据信息管理模块的实现
在数据信息管理页面,管理员可以查询、重置、删除和下载导入的数据文档,并对导入的游戏数据进行详细查看和管理。数据信息列表如下图所示。

图5-7数据信息列表界面
通过请求的参数获取一条数据,通过readQuery(),获取URL后面的对象地址,查询FindConfig语句,select筛选Map对象,FIELD为查询字段,未传输的情况下传入“*”,代码如下:
@RequestMapping("/get_obj")
public Map<String, Object> obj(HttpServletRequest request) {
List resultList = service.selectBaseList(service.select(service.readQuery(request), service.readConfig(request)));
if (resultList.size() > 0) {
JSONObject jsonObject = new JSONObject();
jsonObject.put("obj",resultList.get(0));
return success(jsonObject);
} else {
return success(null);
}
}
通过请求的参数获取列表数据,代码如下:
@RequestMapping("/get_list")
public Map<String, Object> getList(HttpServletRequest request) {
Map<String, Object> map = service.selectToPage(service.readQuery(request), service.readConfig(request));
return success(map);
}
5.6价格分析管理模块的实现
在价格分析管理页面,管理员可以录入价格数据信息,系统会自动进行统计分析,可在首页查看价格分析统计图。如下图所示。

图5-8价格数据录入界面
5.7评分分析管理模块的实现
在评分分析管理页面,管理员可以录入评分数据信息,系统会自动进行统计分析,可在首页查看评分分析统计图。如下图所示。

图5-9评分数据录入界面
5.8好评分析管理模块的实现
在好评分析管理页面,管理员可以录入好评数据信息,系统会自动进行统计分析,可在首页查看好评分析统计图。如下图所示。

图5-10好评数据录入界面
5.9评价分析管理模块的实现
在评价分析管理页面,管理员可以录入评价数据信息,系统会自动进行统计分析,可在首页查看评价分析统计图。如下图所示。

图5-11评价数据录入界面
Controller用于spring控制请求的地址
新增一条数据,通过post传入一个json对象,然后经过request.getReader(),最后经过readBody()转成一个Map,含有String和Object,key用的是字段名,Object存放数据,最终得到Map,insert用拼装sql,读取body,组装成一个insert对象,runCountSql()语句,代码如下:
@PostMapping("/add")
@Transactional
public Map<String, Object> add(HttpServletRequest request) throws IOException {
service.insert(service.readBody(request.getReader()));
return success(1);
}
public Map<String, Object> addMap(Map<String,Object> map){
service.insert(map);
return success(1);
}
修改一个数据,原理与add基本一致,不同点在于通过readConfig()读取关键字,以及通过readQuery()获取URL后面?指定位置的标识,转成Map对象后,执行update操作,同样通过拼接的sql语句执行,执行过程读取query,toWhereSql()语句完成数据库操作,body为修改对象的值,代码如下:
@PostMapping("/set")
@Transactional
public Map<String, Object> set(HttpServletRequest request) throws IOException {
service.update(service.readQuery(request), service.readConfig(request), service.readBody(request.getReader()));
return success(1);
}
删除一条数据,通过readQuery(),获取URL后面的对象地址,删除FROM具体的table,query删除查询FindConfig语句,代码如下:
@RequestMapping(value = "/del")
@Transactional
public Map<String, Object> del(HttpServletRequest request) {
service.delete(service.readQuery(request), service.readConfig(request));
return success(1);
}
public void delete(Map<String,String> query,Map<String,String> config){
QueryWrapper wrapper = new QueryWrapper<E>();
toWhereWrapper(query, "0".equals(config.get(FindConfig.GROUP_BY)),wrapper);
baseMapper.delete(wrapper);
log.info("[{}] – 删除操作:{}",wrapper.getSqlSelect());
}
第6章 系统测试
6.1 测试目的
测试的主要目的是确保系统的功能和性能满足预期的需求,同时识别和修复潜在的缺陷。通过系统测试,可以验证各个功能模块的正确性和稳定性,确保系统在不同使用场景下的表现符合设计要求。测试目的包括确认系统功能的完整性、验证数据处理的准确性、评估系统的性能和安全性。测试还可以提高用户满意度,保证用户在使用系统时获得流畅和可靠的体验。通过全面的测试,可以降低后期维护成本,减少系统上线后出现故障的风险,从而保障系统的长期稳定运行。
6.2测试方法
在本系统中,测试方法主要依赖于测试用例的设计与执行。测试用例是根据系统需求文档编写的,覆盖所有功能模块及其边界情况。每个测试用例包含输入数据、预期结果和实际结果的对比,以验证系统的功能是否按预期工作。
常见的测试用例包括功能测试用例、边界测试用例和异常测试用例[17]。功能测试用例针对系统的各项功能进行验证;边界测试用例则侧重于输入数据的边界条件,验证系统在极端情况下是否能够稳定运行;异常测试用例则用于验证系统在处理错误输入或异常情况时的反应。本文选择功能测试用例进行系统测试。
在测试执行过程中,记录每个用例的执行结果,并根据实际结果与预期结果的对比,判断系统是否存在缺陷。通过系统化的测试用例执行,可以有效提高测试的覆盖率和效率,为系统的最终上线提供保障。
6.3测试用例
6.3.1创建数据测试
在系统中,创建功能也是基础功能之一,因此创建功能的测试很有代表性。在此章节主要列举在创建时各种情况下系统结果的测试。由于系统涉及创建功能操作过多,因此将多处统称创建功能。
创建数据用例如下表所示。
表6-1 创建数据测试用例
|
测试用例编号 |
YL_01 |
|
|
测试用例名称 |
系统使用者进行创建数据 |
|
|
测试用例描述 |
使用者输入要创建的数据 |
|
|
系统入口 |
浏览器 |
|
|
步骤 |
预期结果 |
实际结果 |
|
输入完整并且格式正确的数据 |
提示“创建成功”,并显示所有数据 |
预期结果 |
|
核心位置数据但非必要位置不输入数据 |
提示“创建成功”,并显示所有数据 |
预期结果 |
|
核心数据位置不输入数据 |
提示“创建失败” |
预期结果 |
6.3.2修改数据测试
在系统中,修改功能是系统主要实现功能,因此修改功能的测试很有代表性。在此章节主要列举在修改时各种情况下系统结果的测试。由于系统涉及修改功能操作过多,因此将多处数据表记录修改和状态修改统称修改功能。
修改数据用例如下表所示。
表6-2 修改数据测试用例
|
测试用例编号 |
YL_02 |
|
|
测试用例名称 |
系统使用者进行修改数据 |
|
|
测试用例描述 |
使用者对可修改的数据项进行修改 |
|
|
系统入口 |
浏览器 |
|
|
步骤 |
预期结果 |
实际结果 |
|
将现有数据修改成正确的数据 |
提示“修改成功”,并显示所有数据 |
预期结果 |
|
将现有数据修改成错误的数据 |
提示“修改失败” |
预期结果 |
6.3.3查询数据测试
在系统中,查询功能是使用系统使用最多也是最基础的功能,因此查询功能的测试很有代表性。在此章节主要列举在查询时各种情况下系统结果的测试。
查询数据用例如下表所示。
表6-3 查询数据测试用例
|
测试用例编号 |
YL_03 |
|
|
测试用例名称 |
系统使用者进行查询数据 |
|
|
测试用例描述 |
全部查询以及输入关键词查询 |
|
|
系统入口 |
浏览器 |
|
|
步骤 |
预期结果 |
实际结果 |
|
界面自动查询全部 |
显示对应所有记录 |
预期结果 |
|
输入已存在且能匹配成功的关键字 |
显示所查询到的数据 |
预期结果 |
|
输入不存在的关键字 |
显示数据界面为空 |
预期结果 |
6.4测试结果
在本次测试的过程主要针对所有功能下的添加操作,修改操作和删除操作,并以真实数据一一进行相关功能项目的输入,最终能够保证每个项目涉及的功能都是能够正常运行,因此能够保证本次设计的,已实现的功能能够正常运行并且相关数据库的信息也同样保证正确。
第7章 总结与展望
7.1 总结
随着游戏行业的迅速发展,用户行为数据的不断积累对数据处理和分析提出了更高要求。面对传统数据处理方式无法应对的大规模数据,提出了基于Hadoop的游戏数据分析系统。这一系统利用Hadoop的分布式计算框架,结合HDFS进行数据存储、MapReduce进行数据处理和清洗,MySQL提供结构化数据存储,Echarts负责数据的可视化呈现,全面提升了游戏数据的处理能力和分析效果。系统通过五大步骤——数据收集、存储、清洗、分析和可视化,成功实现了高效的用户行为分析,帮助游戏运营者深入理解用户偏好、游戏活跃度、评分趋势等关键数据,从而优化游戏设计和运营策略。通过对用户数据的精确分析,游戏开发商可以根据实际需求调整游戏内容,提高用户留存和参与度,增强市场竞争力。
7.2 展望
虽然系统经过测试,确保了各个功能模块的正常工作,满足了大规模游戏数据的存储、处理和分析需求,但仍存在一些不足。系统在数据清洗与处理的实时性上有待提升,特别是在面对大规模实时数据流时,可能会遇到性能瓶颈。此外,数据的安全性与隐私保护也是未来改进的方向,尤其是在涉及用户敏感数据时,系统的安全防护措施需要进一步强化。未来,系统可以结合更多的分析技术和方法,不仅局限于传统的用户行为分析,还可以探索更多维度的数据挖掘与应用场景。随着技术的进步,系统的扩展性和智能化水平将不断提高,能够更好地适应游戏行业日益变化的需求。
致 谢
经历了几个月的毕业设计之旅,遭遇了无数难题与挑战,几经波折后,近乎要摧毁我当初选择这个题目的信心。好在我的导师一直坚持对我悉心支持,并对此套系统提出了诸多改善意见,解决了我所遇到的众多难题,游戏数据分析系统也得以在这样的境况下圆满完成。老师给予了我正确的指导和极大的帮助,这不仅仅使我获得了足够多的开发经验,更使我在系统设计过程中少走了许多的弯路,巩固了以前所学的知识,提高了应用能力,这使我对以后的工作也信心满满。
敬业的工作态度都给予了我极大的鼓励与帮助。对于提出的问题和遇到的困难都给予细心的解答和真诚的帮助,再次表示衷心的感谢。我还要对学院及系里的各位领导、老师们表示谢意,在这次毕业论文期间给我们提供了良好的学习和生活环境,并给予软硬件的支持,使得我的系统设计工作及论文撰写工作更加顺畅、便利。最后我还要感谢所有为我的毕业设计提出指导意见的各位老师、同学。
参考文献
- 何宇轩.中国传统文化元素在电子游戏产业中的融合研究[D].中南大学,2023.
- 陆克强.电子竞技产业IP营销的路径探析[D].牡丹江师范学院,2024.
- Dan Y,양단,Cho,et al.Development of MMORPG Grinding Player Experience(GPE)ComplexScale[J].한국과학예술융합학회,2022,40(3):
- 田雪健.基于Presto的游戏大数据分析系统的设计与实现[D].华东师范大学,2023.
- 公维杰,黄钰婷.基于物联网技术的城市公共交通数据采集与分析[J].人民公交,2025,(03):70-73.
- 刘镇恺.网络游戏中大数据分析与用户行为模式挖掘研究[J].互联网周刊,2024,(15):68-70.
- 王伟.基于大数据游戏行业用户画像的应用[D].西南财经大学,2022.
- 孙博,孔唯鉴.大数据背景下的网络评论分析方法与问题——以2019年《刺激战场》游戏更替事件为例[J].中国传媒科技,2022,(01):34-37+41.
- 张立辉.Hadoop大数据集群部署及数据存储项目化教程[M].化学工业出版社:202403.225.
- 周宪章,彭阳.Hadoop大数据技术原理与应用[M].重庆大学出版社:202305.205.
- 李艳杰.MySQL数据库下存储过程的综合运用研究[J].现代信息科技,2023,7(11):80-82+88.
- 刘江涛,王亮亮,吴庆茹,等.基于B/S模式的铁路勘测设计案例信息化管理系统设计与实现[J].铁路计算机应用,2021,30(03):32-35.
- 张丹丹,李弘.基于B/S架构的办公管理系统设计与开发[J].铁路通信信号工程技术,2024,21(09):44-48+106.
- 耿耀.计算机数据信息处理中大数据技术的应用研究[J].科技资讯,2024,22(20):26-28.
- 周晓玉,崔文超.基于Web技术的数据库应用系统设计[J].信息与电脑(理论版),2023,35(09):189-191.
- 马艳艳,吴晓光.计算机软件与数据库的设计策略分析[J].电子技术,2024,53(05):104-105.
- 李俊萌.计算机软件测试技术与开发应用策略分析[J].信息记录材料,2023,24(03):50-52.
- 王帅.基于Hadoop的海量配网指标数据的存储及处理[D].北京林业大学,2017.
- 许仕霖.基于HDFS的百度多酷移动游戏数据平台的设计与实现[D].北京交通大学,2018.
- Kasmad A ,Budi A S ,Alfin H , et al.Big data readiness in the public sector: an assessment model and insights from Indonesian local governments[J].Journal of Science and Technology Policy Management,2025,16(2):252-278.
免费领取项目源码,请关注❥点赞收藏并私信博主+v