(赠源码)学生选课系统76884-( java、PHP、python、C#、小程序、机器学习、大数据、深度学习、爬虫,大屏可视化、文案全套、毕设定制/成品等)
摘要
本项目旨在基于Spring Boot框架设计和实现一个学生选课系统,旨在简化学生选课流程、提高选课效率。该系统将包括学生信息管理、课程管理、选课功能等,通过Spring Boot的快速开发和便捷配置,实现系统的高效运行和易维护性。学生可以通过系统浏览课程信息、进行选课操作,教师可以管理课程信息和学生成绩。通过系统提供的选课功能,学生可以根据个人兴趣和学业需求灵活选择课程,提升学习体验和成绩表现。本项目的实施旨在推动教务管理的数字化转型,优化学生学习体验,提高教学管理效率,促进教育信息化的进一步发展。
关键词 SpringBoot;学生选课系统;MySQL
Abstract
This project aims to design and implement a student course selection system based on Spring Boot framework, which aims to simplify the process of student course selection and improve the efficiency of course selection. The system will include student information management, course management, course selection functions, etc. Through the rapid development and convenient configuration of Spring Boot, the system can achieve efficient operation and easy maintenance. Students can browse course information and select courses through the system, and teachers can manage course information and student grades. Through the course selection function provided by the system, students can flexibly choose courses according to their personal interests and academic needs, and improve their learning experience and academic performance. The implementation of this project aims to promote the digital transformation of educational administration, optimize the learning experience of students, improve the efficiency of teaching management, and promote the further development of educational informatization.
Key words SpringBoot; Student course selection system; MySQL
目录
1 绪论
1.1 研究背景
1.2研究意义
2 学生选课系统需求分析
2.1 可行性分析
2.1.1 技术可行性分析
2.1.2 经济可行性分析
2.1.3 操作可行性分析
2.2需求分析
2.3 功能需求分析
2.5功能模块设计
2.6.1系统前端界面
2.6.2系统后端界面
2.7 系统流程分析
2.7.1系统开发流程
2.7.2 用户登录流程
2.7.3 系统操作流程
2.7.4 添加信息流程
2.7.5 修改信息流程
2.7.6 删除信息流程
3 学生选课系统概要设计
3.1系统功能结构设计
3.2系统数据库设计
3.2.1数据库概念结构设计
3.2.2数据库逻辑结构设计
4 学生选课系统详细设计与实现
4.1教师用户功能模块
4.1.1 前台首页界面
4.1.2注册界面
4.1.3登录界面
4.1.4 课程目录界面
4.1.5 个人中心界面
4.2学生用户功能模块
4.2.1 课程目录界面
4.2.2 个人中心界面
4.3管理员功能模块
4.3.1系统管理界面
4.3.2通知公告管理界面
5系统的测试
5.1测试的目的
5.2 系统测试用例
5.3 系统测试结果
6 结论
参考文献
致谢
1 绪论
-
- 研究背景
随着教育信息化的不断深入和高校规模的扩大,学生选课管理面临着诸多挑战,如选课流程繁琐、信息不透明等问题。基于Spring Boot开发学生选课系统的研究背景在于解决传统选课系统存在的问题,提升选课效率和管理便捷性。Spring Boot框架的快速开发和灵活性,能够帮助开发人员快速搭建高效的选课系统,实现学生选课、教师管理课程、教务处统计学生选课信息等功能。这样的系统设计与实现旨在推动高校教务管理的现代化发展,提高教学管理效率和学生选课体验,促进教育信息化技术在教学管理中的广泛应用。因此,基于Spring Boot的学生选课系统的研究具有重要的背景意义和实际应用价值。
1.2研究意义
基于Spring Boot开发学生选课系统具有重要的研究意义。首先,该系统能够优化学生选课流程,提升选课效率和准确性,减轻教务工作负担,从而提高教务管理效率。其次,通过系统的设计与实现,可以提升学生选课体验,实现个性化选课推荐,帮助学生更好地规划学业和提升学习动力。此外,该系统能够提供数据支持,帮助教务部门进行选课数据分析和统计,为学校教学管理决策提供依据。最重要的是,基于Spring Boot的学生选课系统的研究与实践有助于推动教育信息化发展,促进高校教务管理的现代化转型,提升教学质量和效率,为教育教学工作带来更多便利和智能化支持。综上所述,该研究对于提升教育管理水平、优化学生学习体验、推动教育信息化发展具有重要的研究意义。
2 学生选课系统需求分析
系统需求分析是系统开发的一个关键环节,它在系统的设计和实现上起到了一个承上启下的位置。系统需求分析是对所需要做的系统进行一个需求的挖掘,如果分析的准确可以精准的解决现实中碰到的问题。如果分析不到位会影响后期系统的实现。一个系统的优秀程度需求分析也是占据了非常大的比例,如果需求分析不到位,后面的系统设计要实现就是一个偏离导航的设计。
2.1 可行性分析
系统可行行分析是对系统对系统可行性进行一个探讨。在探讨系统的可行性上我们主要从技术上的可行性和经济上的可行性以及操作层面的可行性上进行分析,如果三个层面度通过,我们则认为系统是比较可行的。
2.1.1 技术可行性分析
学生选课系统设计与实现是一个基于Web的交易、管理平台,我们在实现这个系统所采用的技术方案是基于JAVA语言,采用的是比较流行的SpringBoot框架以及MYSQL数据库,在大学的学习中这两门课程都已经学过,而且自己也用这些技术开发过小的项目,在平时的课程设计以及作业也经常用到JAVA、SpringBoot和MYSQL,在技术上实现自己的自主开发是可行的。
2.1.2 经济可行性分析
开发本学生选课系统的技术都是可以从网上直接免费下载,不用花一分钱,而且系统的源代码都是自己进行设计开发的,不需要成本,如果后期想要进行运营,只要把配置到服务器上,花费服务器的租赁费用,在使用中可以进行增加广告收益,因此在经济方面是可性的。
2.1.3 操作可行性分析
当下网络新时代,计算机已经得到了普及,多数人对计算机都比较的熟悉,知道如何使用它,当然也存在对计算机比较陌生的这一群体,也需要对其进行考虑。在进行学生选课系统页面的设计的时候,考虑到使用人群,可能也存在对计算机比较陌生的人,所以,在页面的设计方面,设计的很是简单、简洁,布局明了,色调明朗,让无论是对计算机陌生还是对计算机熟悉的使用者,都可以使用自如,这也说明了该程序的操作方面非常可行。
2.2需求分析
本学生选课系统的设计主要是针对三种用户进行使用,包括教师用户、学生用户和管理员,角色功能如下:
教师用户:
(1)注册登录:用户通过注册登录系统,可通过点击头像中我的账户,对个人信息进行增删改查。比如个人资料、头像和密码修改。
(2)通知公告:点击可查看网站公告、关于我们、联系方式、网站介绍。
(3)课程目录:用户点击可通过搜索教师姓名和课程名称进行查看课程目录列表。同时可对课程进行点赞、收藏和评论。
(4)个人中心:用户点击头像可查看“个人中心”,包括个人首页、课程目录、申请选修、退选申请、学生评教、学生成绩、教学数据和收藏。
点击“课程目录添加”,输入课程名称,上传课程封面,输入选修学分、上课时段、上课地点、开班人数和课程简介,点击“提交”按钮进行添加。点击“教学数据”“添加”,输入统计学期、课程名称、选课人数、及格人数、最高得分和及格率数,点击“提交”按钮进行添加数据。点击“学生成绩”“添加”,选择考试日期,输入考试标题,输入考试成绩、成绩排名,点击“提交”按钮进行提交。
学生用户:
(1)注册登录:用户通过注册登录系统,可通过点击头像中我的账户,对个人信息进行增删改查。比如个人资料、头像和密码修改。
(2)通知公告:点击可查看网站公告、关于我们、联系方式、网站介绍。
(3)课程目录:用户点击可通过搜索教师姓名和课程名称进行查看课程目录列表。同时可对课程进行点赞、收藏、选课和评论操作。
(4)个人中心:用户点击头像可查看“个人中心”,包括个人首页、申请选修、退选申请、学生评教、学生成绩和收藏。
管理员:
(1)登录:管理员的账号是在数据列表中直接设置生成的,不需要进行注册,可直接输入账号密码登录,同时可对管理员资料进行增删改查。
(2)后台首页:管理员点击可查看教学数据数据统计图。
(3)系统用户:管理员点击可查看管理员、教师用户和学生用户;同时可对系统用户进行增删改查。
(4)专业类型管理:管理员点击可查看专业类型列表,同时可对专业类型进行增删改查。
(5)学院名称管理:管理员点击可查看学院名称列表,同时可对学院名称进行增删改查。
(6)课程目录管理:管理员点击可查看课程目录列表,同时可对课程目录进行增删改查。
(7)申请选修管理:管理员点击可查看申请选修列表。
(8)退选申请管理:管理员点击可查看退选申请列表。
(9)学分查询管理:管理员点击可查看学分查询列表。
(10)学生评教管理:管理员点击可查看学生评教列表。
(11)学生成绩管理:管理员点击可查看学生成绩列表。
(12)教学数据管理:管理员点击可查看教学数据列表。
(13)系统管理:当管理员点击“系统管理”时,可查看轮播图; 如需添加新的轮播图,点击右侧“添加”按钮,上传图片,输入标题,点击“确认”按钮进行添加;同时可对轮播图进行增删改查。
(14)通知公告管理:当管理点击“通知公告管理”时,可查看通知公告消息;如需添加新的通知公告,点击右侧“添加”按钮,输入标题和正文,点击“确认”按钮进行添加。
2.3 功能需求分析
系统的非功能需求方面主要是从系统的安全性、存储性、可靠性、易学性、稳定性等方面进行分析:
(1)安全性:系统的安全问题是开发者首先要考虑的,如果系统存在安全隐患,可能使得用户个人信息被泄露,给用户带来困扰,造成损失。
(2)储存性:因为用户使用的关于电子产品在线销售的网站,会员用户多,而且登录后要查询各种电子产品信息,那就需要一个强大的数据库来进行数据的存储,对数据库的要求是非常严格的,本系统选用的是MYSQL数据库,MYSQL的运行速度很快,执行命令的速度也非常快,而且体积小。
(3)可靠性:可靠性指的是用户在进行电子产品信息查询、评论以及购买的时候,能够按照用户的指示进行显示信息,如果用户点击查询电子产品详细信息,显示出来的是不可购买的信息,那就违背用户的初衷。
(4)易学性:系统的开发面向对象学历不尽相同,所有在开发的时候要考虑系统操作应该简单,不需要进行任何学习、培训,只能上网的用户就可以操作。
(5)稳定性:系统在运行方面要很稳定,系统的界面、字体要清楚,没有失真现象,给用户以良好的体验。
(6)可拓展性:本学生选课系统的功能还有待完善,因此系统要有很好的拓展性,方便后期功能更新维护。
2.5功能模块设计
2.6.1系统前端界面
学生用户用例图如图2-9所示。

图2-9 学生选课系统学生用户用例图
教师用户用例图如图2-10所示。

图2-10 学生选课系统教师用户用例图
2.6.2系统后端界面
后台是管理员才能操作的,后台管理员用例图如图2-11所示。

图2-11 学生选课系统后台管理员用户用例图
2.7 系统流程分析
2.7.1系统开发流程
学生选课系统的设计与实现开发时,首先进行需求分析,进而对系统进行总体的设计规划,设计系统功能模块,数据库的选择等,本系统的开发流程如图2-1所示。

图2-1系统开发流程图
2.7.2 用户登录流程
为了保证系统的安全性,要使用本系统对系统信息进行管理,必须先登陆到系统中。如图2-2所示。

图2-2 登录流程图
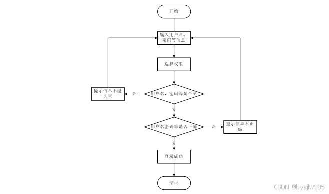
2.7.3 系统操作流程
用户打开并进入系统后,会先显示登录界面,输入正确的用户名和密码,系统自动检测信息,若信息无误,则用户会进入系统功能界面,进行操作,否则会提示错误无法登录,操作流程如图2-3所示。

图2-3 系统操作流程图
2.7.4 添加信息流程
管理员可以对通知公告等进行信息的添加,用户可以对自己权限内的信息进行添加,输入信息后,系统会自行验证输入的信息和数据,若信息正确,会将其添加到数据库内,若信息有误,则会提示重新输入信息,添加信息流程如图2-4所示。

图2-4 添加信息流程图
2.7.5 修改信息流程
管理员可以对通知公告等进行的修改,用户可以对自己权限内的信息进行修改,首先进入修改信息界面,输入修改信息数据,系统进行数据的判断验证,修改信息合法则修改成功,信息更新至数据库,信息不合法则修改失败,重新输入。修改信息流程图如图2-5所示。

图2-5 修改信息流程图
2.7.6 删除信息流程
管理员可以对通知公告、申报信息等进行信息的删除,对要删除的信息进行选中后,点击删除按钮,系统会询问是否确定,若点击确定,则系统会删除掉选中的信息,并在数据库内对信息进行删除,删除信息流程图如图2-6所示。

图2-6 删除信息流程图
3 学生选课系统概要设计
3.1系统功能结构设计
系统在结构上的设计至关重要,要考虑周全,设计全面,一个完善的结构体系,能够满足用户在使用时的各种需求,这样会让提高程序的使用率,保证程序被长久的利用。在设计学生选课系统的结构时,也列入重点,采用模块化的方法来进行设计,即首先将大模块确定下来,再慢慢的将大模块进行补充完善,向下分支出小模块,一起共同组成的系统的结构体系,下图是该学生选课系统的结构设计图,直观明了的可以看出本项目程序的功能。
学生选课系统功能结构图如图3-1所示。

图3-1 学生选课系统功能结构图
3.2系统数据库设计
数据库设计一般包括需求分析、概念模型设计、数据库表建立三大过程,其中需求分析前面章节已经阐述,概念模型设计有概念模型和逻辑结构设计两部分。
3.2.1数据库概念结构设计
在数据库概念模型设计的时候,一般都采用E-R实体图进行展示,在实体图中可以展示出数据库表中的所有字段名称。下面是整个SpringBoot学生选课系统中主要的数据库表总E-R实体关系图。

图3-2 系统总E-R关系图
3.2.2数据库逻辑结构设计
在数据库表中我们会看到系统的表名、主键、外键等信息,我们通过数据库表的主键、外键把每个表关联起来,然后在界面中展示,本学生选课系统的主要的数据库表如下:
表access_token (登陆访问时长)
|
编号 |
名称 |
数据类型 |
长度 |
小数位 |
允许空值 |
主键 |
默认值 |
说明 |
|
1 |
token_id |
int |
10 |
0 |
N |
Y |
临时访问牌ID |
|
|
2 |
token |
varchar |
64 |
0 |
Y |
N |
临时访问牌 |
|
|
3 |
info |
text |
65535 |
0 |
Y |
N |
||
|
4 |
maxage |
int |
10 |
0 |
N |
N |
2 |
最大寿命:默认2小时 |
|
5 |
create_time |
timestamp |
19 |
0 |
N |
N |
CURRENT_TIMESTAMP |
创建时间: |
|
6 |
update_time |
timestamp |
19 |
0 |
N |
N |
CURRENT_TIMESTAMP |
更新时间: |
|
7 |
user_id |
int |
10 |
0 |
N |
N |
0 |
用户编号: |
表apply_for_elective_courses (申请选修)
|
编号 |
名称 |
数据类型 |
长度 |
小数位 |
允许空值 |
主键 |
默认值 |
说明 |
|
1 |
apply_for_elective_courses_id |
int |
10 |
0 |
N |
Y |
申请选修ID |
|
|
2 |
student_users |
int |
10 |
0 |
Y |
N |
0 |
学生用户 |
|
3 |
student_name |
varchar |
64 |
0 |
Y |
N |
学生姓名 |
|
|
4 |
student_phone_number |
varchar |
64 |
0 |
Y |
N |
学生电话 |
|
|
5 |
students_place_of_origin |
varchar |
64 |
0 |
Y |
N |
学生籍贯 |
|
|
6 |
student_gender |
varchar |
64 |
0 |
Y |
N |
学生性别 |
|
|
7 |
attending_a_college |
varchar |
64 |
0 |
Y |
N |
就读学院 |
|
|
8 |
application_date |
date |
10 |
0 |
Y |
N |
申请日期 |
|
|
9 |
course_name |
varchar |
64 |
0 |
Y |
N |
课程名称 |
|
|
10 |
during_class_hours |
varchar |
64 |
0 |
Y |
N |
上课时段 |
|
|
11 |
class_location |
varchar |
64 |
0 |
Y |
N |
上课地点 |
|
|
12 |
elective_credits |
varchar |
64 |
0 |
Y |
N |
选修学分 |
|
|
13 |
teacher_users |
int |
10 |
0 |
Y |
N |
0 |
教师用户 |
|
14 |
teachers_name |
varchar |
64 |
0 |
Y |
N |
教师姓名 |
|
|
15 |
application_remarks |
text |
65535 |
0 |
Y |
N |
申请备注 |
|
|
16 |
examine_state |
varchar |
16 |
0 |
N |
N |
未审核 |
审核状态 |
|
17 |
examine_reply |
varchar |
16 |
0 |
Y |
N |
审核回复 |
|
|
18 |
create_time |
datetime |
19 |
0 |
N |
N |
CURRENT_TIMESTAMP |
创建时间 |
|
19 |
update_time |
timestamp |
19 |
0 |
N |
N |
CURRENT_TIMESTAMP |
更新时间 |
表auth (用户权限管理)
|
编号 |
名称 |
数据类型 |
长度 |
小数位 |
允许空值 |
主键 |
默认值 |
说明 |
|
1 |
auth_id |
int |
10 |
0 |
N |
Y |
授权ID: |
|
|
2 |
user_group |
varchar |
64 |
0 |
Y |
N |
用户组: |
|
|
3 |
mod_name |
varchar |
64 |
0 |
Y |
N |
模块名: |
|
|
4 |
table_name |
varchar |
64 |
0 |
Y |
N |
表名: |
|
|
5 |
page_title |
varchar |
255 |
0 |
Y |
N |
页面标题: |
|
|
6 |
path |
varchar |
255 |
0 |
Y |
N |
路由路径: |
|
|
7 |
position |
varchar |
32 |
0 |
Y |
N |
位置: |
|
|
8 |
mode |
varchar |
32 |
0 |
N |
N |
_blank |
跳转方式: |
|
9 |
add |
tinyint |
3 |
0 |
N |
N |
1 |
是否可增加: |
|
10 |
del |
tinyint |
3 |
0 |
N |
N |
1 |
是否可删除: |
|
11 |
set |
tinyint |
3 |
0 |
N |
N |
1 |
是否可修改: |
|
12 |
get |
tinyint |
3 |
0 |
N |
N |
1 |
是否可查看: |
|
13 |
field_add |
text |
65535 |
0 |
Y |
N |
添加字段: |
|
|
14 |
field_set |
text |
65535 |
0 |
Y |
N |
修改字段: |
|
|
15 |
field_get |
text |
65535 |
0 |
Y |
N |
查询字段: |
|
|
16 |
table_nav_name |
varchar |
500 |
0 |
Y |
N |
跨表导航名称: |
|
|
17 |
table_nav |
varchar |
500 |
0 |
Y |
N |
跨表导航: |
|
|
18 |
option |
text |
65535 |
0 |
Y |
N |
配置: |
|
|
19 |
create_time |
timestamp |
19 |
0 |
N |
N |
CURRENT_TIMESTAMP |
创建时间: |
|
20 |
update_time |
timestamp |
19 |
0 |
N |
N |
CURRENT_TIMESTAMP |
更新时间: |
表collect (收藏)
|
编号 |
名称 |
数据类型 |
长度 |
小数位 |
允许空值 |
主键 |
默认值 |
说明 |
|
1 |
collect_id |
int |
10 |
0 |
N |
Y |
收藏ID: |
|
|
2 |
user_id |
int |
10 |
0 |
N |
N |
0 |
收藏人ID: |
|
3 |
source_table |
varchar |
255 |
0 |
Y |
N |
来源表: |
|
|
4 |
source_field |
varchar |
255 |
0 |
Y |
N |
来源字段: |
|
|
5 |
source_id |
int |
10 |
0 |
N |
N |
0 |
来源ID: |
|
6 |
title |
varchar |
255 |
0 |
Y |
N |
标题: |
|
|
7 |
img |
varchar |
255 |
0 |
Y |
N |
封面: |
|
|
8 |
create_time |
timestamp |
19 |
0 |
N |
N |
CURRENT_TIMESTAMP |
创建时间: |
|
9 |
update_time |
timestamp |
19 |
0 |
N |
N |
CURRENT_TIMESTAMP |
更新时间: |
表college_name (学院名称)
|
编号 |
名称 |
数据类型 |
长度 |
小数位 |
允许空值 |
主键 |
默认值 |
说明 |
|
1 |
college_name_id |
int |
10 |
0 |
N |
Y |
学院名称ID |
|
|
2 |
college_name |
varchar |
64 |
0 |
Y |
N |
学院名称 |
|
|
3 |
create_time |
datetime |
19 |
0 |
N |
N |
CURRENT_TIMESTAMP |
创建时间 |
|
4 |
update_time |
timestamp |
19 |
0 |
N |
N |
CURRENT_TIMESTAMP |
更新时间 |
表comment (评论)
|
编号 |
名称 |
数据类型 |
长度 |
小数位 |
允许空值 |
主键 |
默认值 |
说明 |
|
1 |
comment_id |
int |
10 |
0 |
N |
Y |
评论ID: |
|
|
2 |
user_id |
int |
10 |
0 |
N |
N |
0 |
评论人ID: |
|
3 |
reply_to_id |
int |
10 |
0 |
N |
N |
0 |
回复评论ID:空为0 |
|
4 |
content |
longtext |
2147483647 |
0 |
Y |
N |
内容: |
|
|
5 |
nickname |
varchar |
255 |
0 |
Y |
N |
昵称: |
|
|
6 |
avatar |
varchar |
255 |
0 |
Y |
N |
头像地址:[0,255] |
|
|
7 |
create_time |
timestamp |
19 |
0 |
N |
N |
CURRENT_TIMESTAMP |
创建时间: |
|
8 |
update_time |
timestamp |
19 |
0 |
N |
N |
CURRENT_TIMESTAMP |
更新时间: |
|
9 |
source_table |
varchar |
255 |
0 |
Y |
N |
来源表: |
|
|
10 |
source_field |
varchar |
255 |
0 |
Y |
N |
来源字段: |
|
|
11 |
source_id |
int |
10 |
0 |
N |
N |
0 |
来源ID: |
表course_catalog (课程目录)
|
编号 |
名称 |
数据类型 |
长度 |
小数位 |
允许空值 |
主键 |
默认值 |
说明 |
|
1 |
course_catalog_id |
int |
10 |
0 |
N |
Y |
课程目录ID |
|
|
2 |
teacher_users |
int |
10 |
0 |
Y |
N |
0 |
教师用户 |
|
3 |
teachers_name |
varchar |
64 |
0 |
Y |
N |
教师姓名 |
|
|
4 |
teacher_gender |
varchar |
64 |
0 |
Y |
N |
教师性别 |
|
|
5 |
teacher_title |
varchar |
64 |
0 |
Y |
N |
教师职称 |
|
|
6 |
teaching_college |
varchar |
64 |
0 |
Y |
N |
执教学院 |
|
|
7 |
course_name |
varchar |
64 |
0 |
Y |
N |
课程名称 |
|
|
8 |
course_cover |
varchar |
255 |
0 |
Y |
N |
课程封面 |
|
|
9 |
elective_credits |
int |
10 |
0 |
Y |
N |
0 |
选修学分 |
|
10 |
during_class_hours |
varchar |
64 |
0 |
Y |
N |
上课时段 |
|
|
11 |
class_location |
varchar |
64 |
0 |
Y |
N |
上课地点 |
|
|
12 |
number_of_class_openings |
int |
10 |
0 |
Y |
N |
0 |
开班人数 |
|
13 |
course_introduction |
text |
65535 |
0 |
Y |
N |
课程简介 |
|
|
14 |
hits |
int |
10 |
0 |
N |
N |
0 |
点击数 |
|
15 |
praise_len |
int |
10 |
0 |
N |
N |
0 |
点赞数 |
|
16 |
create_time |
datetime |
19 |
0 |
N |
N |
CURRENT_TIMESTAMP |
创建时间 |
|
17 |
update_time |
timestamp |
19 |
0 |
N |
N |
CURRENT_TIMESTAMP |
更新时间 |
表credit_inquiry (学分查询)
|
编号 |
名称 |
数据类型 |
长度 |
小数位 |
允许空值 |
主键 |
默认值 |
说明 |
|
1 |
credit_inquiry_id |
int |
10 |
0 |
N |
Y |
学分查询ID |
|
|
2 |
student_users |
int |
10 |
0 |
Y |
N |
0 |
学生用户 |
|
3 |
student_name |
varchar |
64 |
0 |
Y |
N |
学生姓名 |
|
|
4 |
student_gender |
varchar |
64 |
0 |
Y |
N |
学生性别 |
|
|
5 |
attending_a_college |
varchar |
64 |
0 |
Y |
N |
就读学院 |
|
|
6 |
statistical_date |
date |
10 |
0 |
Y |
N |
统计日期 |
|
|
7 |
current_credits |
int |
10 |
0 |
Y |
N |
0 |
当前学分 |
|
8 |
create_time |
datetime |
19 |
0 |
N |
N |
CURRENT_TIMESTAMP |
创建时间 |
|
9 |
update_time |
timestamp |
19 |
0 |
N |
N |
CURRENT_TIMESTAMP |
更新时间 |
表hits (用户点击)
|
编号 |
名称 |
数据类型 |
长度 |
小数位 |
允许空值 |
主键 |
默认值 |
说明 |
|
1 |
hits_id |
int |
10 |
0 |
N |
Y |
点赞ID: |
|
|
2 |
user_id |
int |
10 |
0 |
N |
N |
0 |
点赞人: |
|
3 |
create_time |
timestamp |
19 |
0 |
N |
N |
CURRENT_TIMESTAMP |
创建时间: |
|
4 |
update_time |
timestamp |
19 |
0 |
N |
N |
CURRENT_TIMESTAMP |
更新时间: |
|
5 |
source_table |
varchar |
255 |
0 |
Y |
N |
来源表: |
|
|
6 |
source_field |
varchar |
255 |
0 |
Y |
N |
来源字段: |
|
|
7 |
source_id |
int |
10 |
0 |
N |
N |
0 |
来源ID: |
表notice (公告)
|
编号 |
名称 |
数据类型 |
长度 |
小数位 |
允许空值 |
主键 |
默认值 |
说明 |
|
1 |
notice_id |
mediumint |
8 |
0 |
N |
Y |
公告id: |
|
|
2 |
title |
varchar |
125 |
0 |
N |
N |
标题: |
|
|
3 |
content |
longtext |
2147483647 |
0 |
Y |
N |
正文: |
|
|
4 |
create_time |
timestamp |
19 |
0 |
N |
N |
CURRENT_TIMESTAMP |
创建时间: |
|
5 |
update_time |
timestamp |
19 |
0 |
N |
N |
CURRENT_TIMESTAMP |
更新时间: |
表praise (点赞)
|
编号 |
名称 |
数据类型 |
长度 |
小数位 |
允许空值 |
主键 |
默认值 |
说明 |
|
1 |
praise_id |
int |
10 |
0 |
N |
Y |
点赞ID: |
|
|
2 |
user_id |
int |
10 |
0 |
N |
N |
0 |
点赞人: |
|
3 |
create_time |
timestamp |
19 |
0 |
N |
N |
CURRENT_TIMESTAMP |
创建时间: |
|
4 |
update_time |
timestamp |
19 |
0 |
N |
N |
CURRENT_TIMESTAMP |
更新时间: |
|
5 |
source_table |
varchar |
255 |
0 |
Y |
N |
来源表: |
|
|
6 |
source_field |
varchar |
255 |
0 |
Y |
N |
来源字段: |
|
|
7 |
source_id |
int |
10 |
0 |
N |
N |
0 |
来源ID: |
|
8 |
status |
bit |
1 |
0 |
N |
N |
1 |
点赞状态:1为点赞,0已取消 |
表professional_type (专业类型)
|
编号 |
名称 |
数据类型 |
长度 |
小数位 |
允许空值 |
主键 |
默认值 |
说明 |
|
1 |
professional_type_id |
int |
10 |
0 |
N |
Y |
专业类型ID |
|
|
2 |
professional_name |
varchar |
64 |
0 |
Y |
N |
专业名称 |
|
|
3 |
create_time |
datetime |
19 |
0 |
N |
N |
CURRENT_TIMESTAMP |
创建时间 |
|
4 |
update_time |
timestamp |
19 |
0 |
N |
N |
CURRENT_TIMESTAMP |
更新时间 |
表slides (轮播图)
|
编号 |
名称 |
数据类型 |
长度 |
小数位 |
允许空值 |
主键 |
默认值 |
说明 |
|
1 |
slides_id |
int |
10 |
0 |
N |
Y |
轮播图ID: |
|
|
2 |
title |
varchar |
64 |
0 |
Y |
N |
标题: |
|
|
3 |
content |
varchar |
255 |
0 |
Y |
N |
内容: |
|
|
4 |
url |
varchar |
255 |
0 |
Y |
N |
链接: |
|
|
5 |
img |
varchar |
255 |
0 |
Y |
N |
轮播图: |
|
|
6 |
hits |
int |
10 |
0 |
N |
N |
0 |
点击量: |
|
7 |
create_time |
timestamp |
19 |
0 |
N |
N |
CURRENT_TIMESTAMP |
创建时间: |
|
8 |
update_time |
timestamp |
19 |
0 |
N |
N |
CURRENT_TIMESTAMP |
更新时间: |
表student_evaluation_of_teaching (学生评教)
|
编号 |
名称 |
数据类型 |
长度 |
小数位 |
允许空值 |
主键 |
默认值 |
说明 |
|
1 |
student_evaluation_of_teaching_id |
int |
10 |
0 |
N |
Y |
学生评教ID |
|
|
2 |
student_users |
int |
10 |
0 |
Y |
N |
0 |
学生用户 |
|
3 |
student_name |
varchar |
64 |
0 |
Y |
N |
学生姓名 |
|
|
4 |
course_name |
varchar |
64 |
0 |
Y |
N |
课程名称 |
|
|
5 |
teacher_users |
int |
10 |
0 |
Y |
N |
0 |
教师用户 |
|
6 |
teachers_name |
varchar |
64 |
0 |
Y |
N |
教师姓名 |
|
|
7 |
comment_content |
text |
65535 |
0 |
Y |
N |
评论内容 |
|
|
8 |
create_time |
datetime |
19 |
0 |
N |
N |
CURRENT_TIMESTAMP |
创建时间 |
|
9 |
update_time |
timestamp |
19 |
0 |
N |
N |
CURRENT_TIMESTAMP |
更新时间 |
表student_grades (学生成绩)
|
编号 |
名称 |
数据类型 |
长度 |
小数位 |
允许空值 |
主键 |
默认值 |
说明 |
|
1 |
student_grades_id |
int |
10 |
0 |
N |
Y |
学生成绩ID |
|
|
2 |
teacher_users |
int |
10 |
0 |
Y |
N |
0 |
教师用户 |
|
3 |
teachers_name |
varchar |
64 |
0 |
Y |
N |
教师姓名 |
|
|
4 |
course_name |
varchar |
64 |
0 |
Y |
N |
课程名称 |
|
|
5 |
exam_date |
date |
10 |
0 |
Y |
N |
考试日期 |
|
|
6 |
exam_title |
varchar |
64 |
0 |
Y |
N |
考试标题 |
|
|
7 |
exam_scores |
int |
10 |
0 |
Y |
N |
0 |
考试成绩 |
|
8 |
ranking_of_grades |
varchar |
64 |
0 |
Y |
N |
成绩排名 |
|
|
9 |
student_users |
int |
10 |
0 |
Y |
N |
0 |
学生用户 |
|
10 |
student_name |
varchar |
64 |
0 |
Y |
N |
学生姓名 |
|
|
11 |
create_time |
datetime |
19 |
0 |
N |
N |
CURRENT_TIMESTAMP |
创建时间 |
|
12 |
update_time |
timestamp |
19 |
0 |
N |
N |
CURRENT_TIMESTAMP |
更新时间 |
表student_users (学生用户)
|
编号 |
名称 |
数据类型 |
长度 |
小数位 |
允许空值 |
主键 |
默认值 |
说明 |
|
1 |
student_users_id |
int |
10 |
0 |
N |
Y |
学生用户ID |
|
|
2 |
student_name |
varchar |
64 |
0 |
Y |
N |
学生姓名 |
|
|
3 |
student_phone_number |
varchar |
64 |
0 |
Y |
N |
学生电话 |
|
|
4 |
students_place_of_origin |
varchar |
64 |
0 |
Y |
N |
学生籍贯 |
|
|
5 |
student_gender |
varchar |
64 |
0 |
Y |
N |
学生性别 |
|
|
6 |
attending_a_college |
varchar |
64 |
0 |
Y |
N |
就读学院 |
|
|
7 |
examine_state |
varchar |
16 |
0 |
N |
N |
已通过 |
审核状态 |
|
8 |
user_id |
int |
10 |
0 |
N |
N |
0 |
用户ID |
|
9 |
create_time |
datetime |
19 |
0 |
N |
N |
CURRENT_TIMESTAMP |
创建时间 |
|
10 |
update_time |
timestamp |
19 |
0 |
N |
N |
CURRENT_TIMESTAMP |
更新时间 |
表teacher_users (教师用户)
|
编号 |
名称 |
数据类型 |
长度 |
小数位 |
允许空值 |
主键 |
默认值 |
说明 |
|
1 |
teacher_users_id |
int |
10 |
0 |
N |
Y |
教师用户ID |
|
|
2 |
teachers_name |
varchar |
64 |
0 |
Y |
N |
教师姓名 |
|
|
3 |
teacher_gender |
varchar |
64 |
0 |
Y |
N |
教师性别 |
|
|
4 |
professors_major |
varchar |
64 |
0 |
Y |
N |
教授专业 |
|
|
5 |
teacher_title |
varchar |
64 |
0 |
Y |
N |
教师职称 |
|
|
6 |
teachers_phone_number |
varchar |
64 |
0 |
Y |
N |
教师电话 |
|
|
7 |
teaching_college |
varchar |
64 |
0 |
Y |
N |
执教学院 |
|
|
8 |
examine_state |
varchar |
16 |
0 |
N |
N |
已通过 |
审核状态 |
|
9 |
user_id |
int |
10 |
0 |
N |
N |
0 |
用户ID |
|
10 |
create_time |
datetime |
19 |
0 |
N |
N |
CURRENT_TIMESTAMP |
创建时间 |
|
11 |
update_time |
timestamp |
19 |
0 |
N |
N |
CURRENT_TIMESTAMP |
更新时间 |
表teaching_data (教学数据)
|
编号 |
名称 |
数据类型 |
长度 |
小数位 |
允许空值 |
主键 |
默认值 |
说明 |
|
1 |
teaching_data_id |
int |
10 |
0 |
N |
Y |
教学数据ID |
|
|
2 |
teacher_users |
int |
10 |
0 |
Y |
N |
0 |
教师用户 |
|
3 |
teachers_name |
varchar |
64 |
0 |
Y |
N |
教师姓名 |
|
|
4 |
statistical_semester |
varchar |
64 |
0 |
Y |
N |
统计学期 |
|
|
5 |
course_name |
varchar |
64 |
0 |
Y |
N |
课程名称 |
|
|
6 |
number_of_course_selections |
int |
10 |
0 |
Y |
N |
0 |
选课人数 |
|
7 |
number_of_passes |
int |
10 |
0 |
Y |
N |
0 |
及格人数 |
|
8 |
highest_score |
int |
10 |
0 |
Y |
N |
0 |
最高得分 |
|
9 |
passing_rate |
int |
10 |
0 |
Y |
N |
0 |
及格率数 |
|
10 |
create_time |
datetime |
19 |
0 |
N |
N |
CURRENT_TIMESTAMP |
创建时间 |
|
11 |
update_time |
timestamp |
19 |
0 |
N |
N |
CURRENT_TIMESTAMP |
更新时间 |
表upload (文件上传)
|
编号 |
名称 |
数据类型 |
长度 |
小数位 |
允许空值 |
主键 |
默认值 |
说明 |
|
1 |
upload_id |
int |
10 |
0 |
N |
Y |
上传ID |
|
|
2 |
name |
varchar |
64 |
0 |
Y |
N |
文件名 |
|
|
3 |
path |
varchar |
255 |
0 |
Y |
N |
访问路径 |
|
|
4 |
file |
varchar |
255 |
0 |
Y |
N |
文件路径 |
|
|
5 |
display |
varchar |
255 |
0 |
Y |
N |
显示顺序 |
|
|
6 |
father_id |
int |
10 |
0 |
Y |
N |
0 |
父级ID |
|
7 |
dir |
varchar |
255 |
0 |
Y |
N |
文件夹 |
|
|
8 |
type |
varchar |
32 |
0 |
Y |
N |
文件类型 |
表user (用户账户:用于保存用户登录信息)
|
编号 |
名称 |
数据类型 |
长度 |
小数位 |
允许空值 |
主键 |
默认值 |
说明 |
|
1 |
user_id |
mediumint |
8 |
0 |
N |
Y |
用户ID:[0,8388607]用户获取其他与用户相关的数据 |
|
|
2 |
state |
smallint |
5 |
0 |
N |
N |
1 |
账户状态:[0,10](1可用|2异常|3已冻结|4已注销) |
|
3 |
user_group |
varchar |
32 |
0 |
Y |
N |
所在用户组:[0,32767]决定用户身份和权限 |
|
|
4 |
login_time |
timestamp |
19 |
0 |
N |
N |
CURRENT_TIMESTAMP |
上次登录时间: |
|
5 |
phone |
varchar |
11 |
0 |
Y |
N |
手机号码:[0,11]用户的手机号码,用于找回密码时或登录时 |
|
|
6 |
phone_state |
smallint |
5 |
0 |
N |
N |
0 |
手机认证:[0,1](0未认证|1审核中|2已认证) |
|
7 |
username |
varchar |
16 |
0 |
N |
N |
用户名:[0,16]用户登录时所用的账户名称 |
|
|
8 |
nickname |
varchar |
16 |
0 |
Y |
N |
昵称:[0,16] |
|
|
9 |
password |
varchar |
64 |
0 |
N |
N |
密码:[0,32]用户登录所需的密码,由6-16位数字或英文组成 |
|
|
10 |
|
varchar |
64 |
0 |
Y |
N |
邮箱:[0,64]用户的邮箱,用于找回密码时或登录时 |
|
|
11 |
email_state |
smallint |
5 |
0 |
N |
N |
0 |
邮箱认证:[0,1](0未认证|1审核中|2已认证) |
|
12 |
avatar |
varchar |
255 |
0 |
Y |
N |
头像地址:[0,255] |
|
|
13 |
open_id |
varchar |
255 |
0 |
Y |
N |
针对获取用户信息字段 |
|
|
14 |
create_time |
timestamp |
19 |
0 |
N |
N |
CURRENT_TIMESTAMP |
创建时间: |
|
15 |
vip_level |
varchar |
255 |
0 |
Y |
N |
会员等级 |
|
|
16 |
vip_discount |
double |
11 |
2 |
Y |
N |
0.00 |
会员折扣 |
表user_group (用户组:用于用户前端身份和鉴权)
|
编号 |
名称 |
数据类型 |
长度 |
小数位 |
允许空值 |
主键 |
默认值 |
说明 |
|
1 |
group_id |
mediumint |
8 |
0 |
N |
Y |
用户组ID:[0,8388607] |
|
|
2 |
display |
smallint |
5 |
0 |
N |
N |
100 |
显示顺序:[0,1000] |
|
3 |
name |
varchar |
16 |
0 |
N |
N |
名称:[0,16] |
|
|
4 |
description |
varchar |
255 |
0 |
Y |
N |
描述:[0,255]描述该用户组的特点或权限范围 |
|
|
5 |
source_table |
varchar |
255 |
0 |
Y |
N |
来源表: |
|
|
6 |
source_field |
varchar |
255 |
0 |
Y |
N |
来源字段: |
|
|
7 |
source_id |
int |
10 |
0 |
N |
N |
0 |
来源ID: |
|
8 |
register |
smallint |
5 |
0 |
Y |
N |
0 |
注册位置: |
|
9 |
create_time |
timestamp |
19 |
0 |
N |
N |
CURRENT_TIMESTAMP |
创建时间: |
|
10 |
update_time |
timestamp |
19 |
0 |
N |
N |
CURRENT_TIMESTAMP |
更新时间: |
表withdrawal_application (退选申请)
|
编号 |
名称 |
数据类型 |
长度 |
小数位 |
允许空值 |
主键 |
默认值 |
说明 |
|
1 |
withdrawal_application_id |
int |
10 |
0 |
N |
Y |
退选申请ID |
|
|
2 |
student_users |
int |
10 |
0 |
Y |
N |
0 |
学生用户 |
|
3 |
student_name |
varchar |
64 |
0 |
Y |
N |
学生姓名 |
|
|
4 |
application_date |
date |
10 |
0 |
Y |
N |
申请日期 |
|
|
5 |
course_name |
varchar |
64 |
0 |
Y |
N |
课程名称 |
|
|
6 |
teacher_users |
int |
10 |
0 |
Y |
N |
0 |
教师用户 |
|
7 |
teachers_name |
varchar |
64 |
0 |
Y |
N |
教师姓名 |
|
|
8 |
reason_for_withdrawal |
varchar |
64 |
0 |
Y |
N |
退选原因 |
|
|
9 |
examine_state |
varchar |
16 |
0 |
N |
N |
未审核 |
审核状态 |
|
10 |
examine_reply |
varchar |
16 |
0 |
Y |
N |
审核回复 |
|
|
11 |
create_time |
datetime |
19 |
0 |
N |
N |
CURRENT_TIMESTAMP |
创建时间 |
|
12 |
update_time |
timestamp |
19 |
0 |
N |
N |
CURRENT_TIMESTAMP |
更新时间 |
4 学生选课系统详细设计与实现
4.1教师用户功能模块
4.1.1 前台首页界面
游客或者用户进入系统后可以查看系统的信息,包含了程序的标题、导航栏、轮播图、通知公告、课程目录推荐等,其主界面展示如下图4-1所示。

图4-1 前台首页界面图
4.1.2注册界面
游客可以查看系统信息,也有注册成为用户的权限。其用注册界面展示如下图4-2所示。

图4-2 用户注册界面图
4.1.3登录界面
当游客注册成功以后就成为了注册用户,注册用户可以通过前台的登录页面登录到系统当中,用登录界面如下图4-3所示。

图4-3用户登录界面图
4.1.4 课程目录界面
课程目录:用户点击可通过搜索教师姓名和课程名称进行查看课程目录列表。同时可对课程进行点赞、收藏和评论。其界面如下图。

图4-4 课程目录界面图
4.1.5 个人中心界面
个人中心:用户点击头像可查看“个人中心”,包括个人首页、课程目录、申请选修、退选申请、学生评教、学生成绩、教学数据和收藏。界面如下图所示。

图4-5 个人中心界面图
(1)点击“课程目录添加”,输入课程名称,上传课程封面,输入选修学分、上课时段、上课地点、开班人数和课程简介,点击“提交”按钮进行添加。界面图如下。

图4-6 课程目录添加界面图
(2)点击“教学数据”“添加”,输入统计学期、课程名称、选课人数、及格人数、最高得分和及格率数,点击“提交”按钮进行添加数据。界面图如下。

图4-7 教学数据添加界面图
(3)点击“学生成绩”“添加”,选择考试日期,输入考试标题,输入考试成绩、成绩排名,点击“提交”按钮进行提交。界面图如下。

图4-8 学生成绩添加界面图
4.2学生用户功能模块
4.2.1 课程目录界面
课程目录:用户点击可通过搜索教师姓名和课程名称进行查看课程目录列表。同时可对课程进行点赞、收藏、选课和评论操作。详情展示页面如图所示。

图4-9 课程目录界面图
4.2.2 个人中心界面
个人中心:用户点击头像可查看“个人中心”,包括个人首页、申请选修、退选申请、学生评教、学生成绩和收藏。界面如下图所示。

图4-10 个人中心界面图
4.3管理员功能模块
4.3.1系统管理界面
系统管理:当管理员点击“系统管理”时,可查看轮播图; 如需添加新的轮播图,点击右侧“添加”按钮,上传图片,输入标题,点击“确认”按钮进行添加;同时可对轮播图进行增删改查。界面如下图所示。

图4-11 系统管理界面图
4.3.2通知公告管理界面
通知公告管理:当管理点击“通知公告管理”时,可查看通知公告消息;如需添加新的通知公告,点击右侧“添加”按钮,输入标题和正文,点击“确认”按钮进行添加。界面如下图所示。

图4-12通知公告管理界面图
5系统的测试
5.1测试的目的
一个系统测试的目的就是检验系统在真正的工作环境、条件下是不是能够正常运行,各种功能能不能符合设计的要求,通过测试发现系统当中存在的一些潜在的错误,然后对系统进行改进,使得系统最终以完美的形式展现给用户,提高用户使用过程中的体验度,真正达到项目的实际使用目的。
5.2 系统测试用例
系统测试包括:管理员登录功能测试、通知公告查看功能测试、课程目录添加功能测试、密码修改功能测试,如表5-1、5-2、5-3、5-4所示:
管理员登录功能测试:
表5-1 管理员登录功能测试表
|
测试名称 |
测试功能 |
操作过程 |
预期结果 |
测试结果 |
|
登录模块测试 |
登录成功的情况 |
管理员可以通过浏览器进入到学生选课系统后台登录界面,输入用户名:admin和密码admin后,点击“登录”按钮。 |
成功登录到管理员管理的界面 |
正确 |
|
登录模块测试 |
登录失败的情况 |
管理员可以通过浏览器进入到学生选课系统后台登录界面,输入用户名:admin和密码111后,点击“登录”按钮。 |
系统提示“用户名和密码不匹配” |
正确 |
通知公告查看功能测试:
表5-2 通知公告查看功能测试表
|
测试名称 |
测试功能 |
操作过程 |
预期结果 |
测试结果 |
|
查询通知公告功能测试 |
查询成功的情况 |
用户在导航栏中点击“通知公告”,输入关键词查询,输入的通知公告在系统中存在,显示查询通知公告信息 |
查询成功 |
正确 |
课程目录添加添加界面测试:
表5-3 课程目录添加界面测试表
|
测试名称 |
测试功能 |
操作过程 |
预期结果 |
测试结果 |
|
课程目录添加模块测试 |
课程目录添加成功的情况 |
在“个人中心”菜单中点击“课程目录”会显示出所有的课程目录信息,点击“添加”,输入课程目录信息,输入正确的信息后,点击“提交”按钮。 |
提示添加成功 |
正确 |
|
课程目录添加模块测试 |
课程目录添加失败的情况 |
在“个人中心”菜单中点击“课程目录”会显示出所有的在课程目录,点击“添加”,不输入课程名称,其他信息正常填写后,点击“提交”按钮。 |
提示“添加失败,名称不能为空” |
正确 |
密码修改功能测试:
表5-4 密码修改功能测试表
|
用例名称 |
密码修改测试用例 |
|
目的 |
测试管理员密码修改功能 |
|
前提 |
管理员用户正常登录情况下 |
|
测试流程 |
1)管理员密码修改并完成填写。 2)点击进行提交。 |
|
预期结果 |
使用新的密码可以登录 |
|
实际结果 |
实际结果与预期结果一致 |
5.3 系统测试结果
本次开发的系统是一个学生选课系统,主要功能就是实现用户的在线学习和查看相关信息,通过对管理员登录功能测试、通知公告查看功能测试、课程目录添加功能测试、密码修改功能测试可以看出系统的基本可以实现用户对考研信息查看的功能,而且在测试的过程中也对界面的展示进行了查看,发现界面并没有出现扭曲、混乱等情况,能够满足用户的需求,系统运行良好,是可以进行投入使用的。
6 结论
经过了几个月的努力,本学生选课系统终于完成了,虽然在校期间也开发过一些小型的系统,但是都是在老师的讲解以及辅助下完成的,没有经历过开发之前的需求分析、系统分析,都是直接从系统设计开始的,因此本次开发的学生选课系统对我意义重大。
在开发系统最初,首先对用户医药品方面的需求进行调研,了解对于用户以及商家来说,开发的系统需要实现哪些功能才能满足使用者的需求,对需求进行分析;其次选择自己比较熟悉的JAVA语言,MYSQL数据库,使用SpringBoot框架来设计开发,通过知网库、学校图书馆等地方查阅、学习这些技术,掌握编程的思想和方法,然后就是对系统进行分析,从系统开发的可行性、系统实现的功能、系统应该具备的性能以及系统的操作流程方面,对系统进行全方位的分析,确定系统的最终功能,从而对系统的功能和数据库进行设计,最后就是系统的实现以及对实现的功能的测试,确保系统能够稳定的运行。
在开发的过程中暴露出了自己的很多问题,比如前期的准备还是不够充分,不能完全掌握其操作流程;在开发过程中对JAVA的编程掌握的还不够熟练以及对系统的环境配置上还存在很多问题,经常会导致项目在运行的时候出现错误。学无止境,通过一边查阅资料一边向导师请教,慢慢的解决了这些问题,在以后的学习、工作者我会更加严谨,通过本项目的开发,我将会受益终生!
参考文献
[1]马庆.计算机软件开发中JAVA编程语言的应用[J].山西电子技术,2023(06):84-86+98.
[2]张国芳.Java编程语言在计算机软件开发中的应用方向分析[J].信息记录材料,2023,24(11):138-141.DOI:10.16009/j.cnki.cn13-1295/tq.2023.11.042.
[3]尹应荆.JAVA编程语言在计算机软件开发中的应用[J].石河子科技,2023(05):45-47.
[4]袁琳琳.浅析Java语言在计算机软件开发中的应用[J].信息记录材料,2023,24(09):81-83.DOI:10.16009/j.cnki.cn13-1295/tq.2023.09.006.
[5]胡伟东.基于B/S结构的学生选课系统设计与实现[J].信息与电脑(理论版),2023,35(01):23-25.
[6]王学梅.学生选课系统项目设计在C语言课程中的应用研究[J].现代信息科技,2022,6(20):196-198.DOI:10.19850/j.cnki.2096-4706.2022.20.046.
[7]罗慧敏. 基于BS的高校学生选课系统设计与实现[D].中南大学,2024.DOI:10.27661/d.cnki.gzhnu.2022.003694.
[8]王开柱,宁洪伟,李锐.B/S模式的网上选课系统的设计与开发[J].电脑知识与技术,2021,17(23):75-77.DOI:10.14004/j.cnki.ckt.2021.2392.
[9]杨博森,严张凌.微服务架构下学生选课系统的设计与实现[J].信息与电脑(理论版),2020,32(20):84-86.
[10]肖建芳.快速原型模型在学生选课系统中的应用[J].现代计算机,2020(25):97-100.
[11]王峥嵘,李勇,凌宏伟等.关于选课系统课程时间冲突的研究[J].现代信息科技,2020,4(16):183-186.DOI:10.19850/j.cnki.2096-4706.2020.16.053.
[12]王峥嵘.高职院校选课信息系统的设计和实现[J].现代信息科技,2020,4(03):59-64.DOI:10.19850/j.cnki.2096-4706.2020.03.019.
[13]余涛.计算机软件开发中Java编程语言的应用研究[J].信息记录材料,2020,21(01):113-115.DOI:10.16009/j.cnki.cn13-1295/tq.2020.01.070.
[14]张湖森.基于Android学生选课系统设计与实现[J].科技创新与应用,2019(35):33-34.
[15]蒋舟,杨健叶,张红伟.高校学生选课系统的设计与实现[J].电脑知识与技术,2019,15(12):60-61.DOI:10.14004/j.cnki.ckt.2019.1342.
致谢
“致谢”意味着论文的结束,也意味着自己的毕业设计顺利完成,同时也代表了自己的大学生涯即将结束,我即将要离开自己敬爱的老师和亲爱的同学们,在这里我首先要感谢的就是所有的老师,“春满江山绿满园,桃李争春露笑颜,东西南北春常在,唯有师恩留心间”,他们无论在我的学业还是在我的生活上付出了所有,对我谆谆教诲;其次我要感谢我的指导老师,他在我的整个毕业设计当中起着引导作用,每当我有困难的时候,他总会第一时间帮助我,引导我进行解决问题,而不是直接告诉我答案,“授人以鱼不如授人以渔”,指导老师的这种做法让我受益终生,同时我也从指导老师身上学习到了许多的开发技巧以及检验,这对我今后的开发起着十分重要的作用;再次,我需要感谢我的同学、室友,他们不仅仅在毕业设计上给我许多帮助意见,在大学同窗四年,他们给过我的帮助太多了,我对他们有太多的不舍,无法用言语表示,我相信在以后的人生道路上只要想到他们,我心里就会很温暖,这种友情是任何感情替代不了的;最后我还要感谢家人,感谢自己,感谢家人对我的支持,感谢自己在学业上的坚持,我相信我以后的道路会越来越好。
免费领取源码,请关注+点赞+收藏+私信博主,谢谢!