数据仓库和数据集市之ODS、CDM、ADS、DWD、DWS

1 术语解释

1.1 ODS是什么?

  • ODS层最好理解,基本上就是数据从源表拉过来,进行etl,比如mysql 映射到hive,那么到了hive里面就是ods层。
  • ODS 全称是 Operational Data Store,操作数据存储.“面向主题的”,数据运营层,也叫ODS层,是最接近数据源中数据的一层,数据源中的数据,经过抽取、洗净、传输,也就说传说中的 ETL 之后,装入本层。本层的数据,总体上大多是按照源头业务系统的分类方式而分类的。但是,这一层面的数据却不等同于原始数据。在源数据装入这一层时,要进行诸如去噪(例如有一条数据中人的年龄是 300 岁,这种属于异常数据,就需要提前做一些处理)、去重(例如在个人资料表中,同一 ID 却有两条重复数据,在接入的时候需要做一步去重)、字段命名规范等一系列操作。

1.2 数据仓库层DW?

数据仓库层(DW),是数据仓库的主体.在这里,从 ODS 层中获得的数据按照主题建立各种数据模型。这一层和维度建模会有比较深的联系。

细分:

  1. 数据明细层:DWD(Data Warehouse Detail)
  2. 数据中间层:DWM(Data WareHouse Middle)
  3. 数据服务层:DWS(Data WareHouse Servce)
1.2.1 DWD明细层?

明细层(ODS, Operational Data Store,DWD: data warehouse detail)

  • 概念:是数据仓库的细节数据层,是对STAGE层数据进行沉淀,减少了抽取的复杂性,同时ODS/DWD的信息模型组织主要遵循企业业务事务处理的形式,将各个专业数据进行集中,明细层跟stage层的粒度一致,属于分析的公共资源
  • 数据生成方式:部分数据直接来自kafka,部分数据为接口层数据与历史数据合成。
  • 这个stage层不是很清晰
1.2.2 DWM 轻度汇总层(MID或DWB, data warehouse basis)
  • 概念:轻度汇总层数据仓库中DWD层和DM层之间的一个过渡层次,是对DWD层的生产数据进行轻度综合和汇总统计(可以把复杂的清洗,处理包含,如根据PV日志生成的会话数据)。轻度综合层与DWD的主要区别在于二者的应用领域不同,DWD的数据来源于生产型系统,并未满意一些不可预见的需求而进行沉淀;轻度综合层则面向分析型应用进行细粒度的统计和沉淀
  • 数据生成方式:由明细层按照一定的业务需求生成轻度汇总表。明细层需要复杂清洗的数据和需要MR处理的数据也经过处理后接入到轻度汇总层。
  • 日志存储方式:内表,parquet文件格式。
  • 日志删除方式:长久存储。
  • 表schema:一般按天创建分区,没有时间概念的按具体业务选择分区字段。
  • 库与表命名。库名:dwb,表名:初步考虑格式为:dwb日期业务表名,待定。
  • 旧数据更新方式:直接覆盖
1.2.3 DWS 主题层(DM,data market或DWS, data warehouse service)
  • 概念:又称数据集市或宽表。按照业务划分,如流量、订单、用户等,生成字段比较多的宽表,用于提供后续的业务查询,OLAP分析,数据分发等。
  • 数据生成方式:由轻度汇总层和明细层数据计算生成。
  • 日志存储方式:使用impala内表,parquet文件格式。
  • 日志删除方式:长久存储。
  • 表schema:一般按天创建分区,没有时间概念的按具体业务选择分区字段。
  • 库与表命名。库名:dm,表名:初步考虑格式为:dm日期业务表名,待定。
  • 旧数据更新方式:直接覆盖

1.3 APP?

数据产品层(APP),这一层是提供为数据产品使用的结果数据。

主要是提供给数据产品和数据分析使用的数据,一般会存放在 ES、Mysql 等系统中供线上系统使用,也可能会存在 Hive 或者 Druid 中供数据分析和数据挖掘使用。

如我们经常说的报表数据,或者说那种大宽表,一般就放在这里。

应用层(App)

  • 概念:应用层是根据业务需要,由前面三层数据统计而出的结果,可以直接提供查询展现,或导入至Mysql中使用。
  • 数据生成方式:由明细层、轻度汇总层,数据集市层生成,一般要求数据主要来源于集市层。
  • 日志存储方式:使用impala内表,parquet文件格式。
  • 日志删除方式:长久存储。
  • 表schema:一般按天创建分区,没有时间概念的按具体业务选择分区字段。
  • 库与表命名。库名:暂定apl,另外根据业务不同,不限定一定要一个库。(其实就叫app_)就好了
  • 旧数据更新方式:直接覆盖。

数据仓库和数据集市之ODS、CDM、ADS、DWD、DWS

1.4 数据的来源

数据主要会有两个大的来源:

业务库,这里经常会使用 Sqoop 来抽取

我们业务库用的是databus来进行接收,处理kafka就好了。

在实时方面,可以考虑用 Canal 监听 Mysql 的 Binlog,实时接入即可。(有机会补一下这个canal)

埋点日志,线上系统会打入各种日志,这些日志一般以文件的形式保存,我们可以选择用 Flume 定时抽取,也可以用用 Spark Streaming 或者 Storm 来实时接入,当然,Kafka 也会是一个关键的角色。

还有使用filebeat收集日志,打到kafka,然后处理日志

注意: 在这层,理应不是简单的数据接入,而是要考虑一定的数据清洗,比如异常字段的处理、字段命名规范化、时间字段的统一等,一般这些很容易会被忽略,但是却至关重要。特别是后期我们做各种特征自动生成的时候,会十分有用。

1.5 ODS、DW → App层

这里面也主要分两种类型:

  1. 每日定时任务型:比如我们典型的日计算任务,每天凌晨算前一天的数据,早上起来看报表。 这种任务经常使用 Hive、Spark 或者生撸 MR 程序来计算,最终结果写入 Hive、Hbase、Mysql、Es 或者 Redis 中。
  2. 实时数据:这部分主要是各种实时的系统使用,比如我们的实时推荐、实时用户画像,一般我们会用 Spark Streaming、Storm 或者 Flink 来计算,最后会落入 Es、Hbase 或者 Redis 中。

1.6 维表层DIM?

维表层(Dimension) 最后补充一个维表层,维表层主要包含两部分数据: 高基数维度数据:一般是用户资料表、商品资料表类似的资料表。数据量可能是千万级或者上亿级别。 低基数维度数据:一般是配置表,比如枚举值对应的中文含义,或者日期维表。数据量可能是个位数或者几千几万。

1.7 层级的简单分层图

见下图,对DWD层在进行加工的话,就是DWM层(MID层)(我们的数仓还是有很多dwm层的)

数据仓库和数据集市之ODS、CDM、ADS、DWD、DWS

这里解释一下DWS、DWD、DIM和TMP的作用。

  • DWS:轻度汇总层,从ODS层中对用户的行为做一个初步的汇总,抽象出来一些通用的维度:时间、ip、id,并根据这些维度做一些统计值,比如用户每个时间段在不同登录ip购买的商品数等。这里做一层轻度的汇总会让计算更加的高效,在此基础上如果计算仅7天、30天、90天的行为的话会快很多。我们希望80%的业务都能通过我们的DWS层计算,而不是ODS。
  • DWD:这一层主要解决一些数据质量问题和数据的完整度问题。比如用户的资料信息来自于很多不同表,而且经常出现延迟丢数据等问题,为了方便各个使用方更好的使用数据,我们可以在这一层做一个屏蔽。(汇总多个表)
  • DIM:这一层比较单纯,举个例子就明白,比如国家代码和国家名、地理位置、中文名、国旗图片等信息就存在DIM层中。
  • TMP:每一层的计算都会有很多临时表,专设一个DWTMP层来存储我们数据仓库的临时表。

2 数仓常见问题

2.1 DWS 与 DWD?

问答一: dws 和 dwd 的关系 问:dws 和dwd 是并行而不是先后顺序? 答:并行的,dw 层 问:那其实对于同一个数据,这两个过程是串行的? 答:dws 会做汇总,dwd 和 ods 的粒度相同,这两层之间也没有依赖的关系 问:对呀,那这样 dws 里面的汇总没有经过数据质量和完整度的处理,或者单独做了这种质量相关的处理,为什么不在 dwd 之上再做汇总呢?我的疑问其实就是,dws的轻度汇总数据结果,有没有做数据质量的处理? 答:ods 直接到 dws 就好,没必要过 dwd,我举个例子,你的浏览商品行为,我做一层轻度汇总,就直接放在 dws 了。但是你的资料表,要从好多表凑成一份,我们从四五份个人资料表中凑出来了一份完整的资料表放在了 dwd 中。然后在 app 层,我们要出一张画像表,包含用户资料和用户近一年的行为,我们就直接从dwd中拿资料, 然后再在 dws 的基础上做一层统计,就成一个app表了。当然,这不是绝对,dws 和 dwd 有没有依赖关系主要看有没有这种需求。

2.2 ODS与DWD区别?

问:还是不太明白 ods 和 dwd 层的区别,有了 ods 层后感觉 dwd 没有什么用了。 答:嗯,我是这样理解的,站在一个理想的角度来讲,如果 ods 层的数据就非常规整,基本能满足我们绝大部分的需求,这当然是好的,这时候 dwd 层其实也没太大必要。 但是现实中接触的情况是 ods 层的数据很难保证质量,毕竟数据的来源多种多样,推送方也会有自己的推送逻辑,在这种情况下,我们就需要通过额外的一层 dwd 来屏蔽一些底层的差异。 问:我大概明白了,是不是说 dwd 主要是对 ods 层做一些数据清洗和规范化的操作,dws 主要是对 ods 层数据做一些轻度的汇总? 答:对的,可以大致这样理解。

2.3 app层干什么的?

问答三:app 层是干什么的? 问:感觉数据集市层是不是没地方放了,各个业务的数据集市表是应该在 dwd 还是在 app? 答:这个问题不太好回答,我感觉主要就是明确一下数据集市层是干什么的,如果你的数据集市层放的就是一些可以供业务方使用的宽表表,放在 app 层就行。如果你说的数据集市层是一个比较泛一点的概念,那么其实 dws、dwd、app 这些合起来都算是数据集市的内容。 问:那存到 Redis、ES 中的数据算是 app层吗? 答:算是的,我个人的理解,app 层主要存放一些相对成熟的表,能供业务侧使用的。这些表可以在 Hive 中,也可以是从 Hive 导入 Redis 或者 ES 这种查询性能比较好的系统中。

3 数据仓库分层模型

3.1 三层设计(参考阿里One Data)

ODS 操作数据层

CDM:公共维度模型层     CDM划分为DWD 明细数据层   DWS汇总数据层

ADS  应用数据层

3.2 划分原则

1,高内聚和低耦合

2,核心模型与扩展模型分离     (扩展模型定制化需求)

3,公共处理逻辑下沉及单一

4,成本与性能平衡

5,数据可回滚(多次运行)

6,一致性(上下层,相同名称含义一致)

7,命名清晰,易理解

3.3 分层方案

数据仓库架构分层设计包括STG(数据缓冲层)、ODS(数据操作层)、DWD(数据明细层)、DWS(主题汇总层)和ADM(数据应用层)。
 

在这里插入图片描述

1、STG层
主要完成业务系统结构化数据引入到数据中台,保留业务系统原始数据,缓冲层设计主要保持和数据源的一致性,不做任何类型转换和数据加工处理,为ODS层提供基础数据服务。
2、ODS层
对STG层数据进行类型转换或增量合并处理,得到的全量明细数据,为DWD、DWS和ADM层提供数据服务。
3、DWD层
明细宽表层,用于存放完整详细历史数据。面向业务过程建模,紧紧围绕着业务过程来设计,通过获取描述业务过程的度量来表达业务过程,包含了引用的维度和与业务过程有关的度量。其设计目标是为后续的Data Warehouse Model提供灵活性和扩展性的基础,同时可以在DW层无法支持需求时直接为应用层提供数据。DWD层由于与业务系统耦合程度较高,其稳定性会受到业务系统的影响。
4、DWS层
存放详细历史数据的公共汇总数据层,面向分析主题建模。DWS是核心数据层,是为应用层提供足够的灵活性和扩展性的基础。
5、ADM层
提供直接面向业务或应用的数据,主要对个性化指标数据进行架构处理,如无公用性或复杂性(如指数型、比值型、排名型等指标数据)的指标数据加工。同时为方便实现数据应用、数据消费的诉求,进行面向应用逻辑的数据组装(如打宽表集市、横表转纵表、趋势指标串等)。

数据分层是数仓模型设计中十分重要的环节,优秀的分层设计能够让整个数据体系更易理解和使用。

3.4 分层意义

数仓分层目的是使用空间换时间,通过大量预处理,提升用户数据加工效率等,故而存在大量数据冗余。如果不分层,源业务系统的业务规则发生变化将会影响整个数据清洗过程,工作量巨大。

通过数据分层管理可以简化数据清洗的过程,因为把原来一步的工作分到了多个步骤去完成,相当于把一个复杂的工作拆成了多个简单的工作,把一个大的黑盒变成了一个白盒,每一层的处理逻辑都相对简单和容易理解,这样我们比较容易保证每一个步骤的正确性,当数据发生错误的时候,往往我们只需要局部调整某个步骤即可。

综上所述数据分层将可以给我们带来如下的好处: 1、清晰数据结构:每一个数据分层都有它的作用域和职责,在使用表的时候能更方便地定位和理解 2、减少重复开发:规范数据分层,开发一些通用的中间层数据,能够减少极大的重复计算 3、统一数据口径:通过数据分层,提供统一的数据出口,统一对外输出的数据口径 4、复杂问题简单化:将一个复杂的任务分解成多个步骤来完成,每一层解决特定的问题

3.5 通用可行的数仓分层设计方案

为了满足前面提到数据分层带来的好处,建议将数据模型分为三层:基础数据层( ODS、STG )、公共维度模型层(CDM或EDW)和数据应用层(ADS)。如下图所示。简单来讲,我们可以理解为:基础数据层存放的是接入的原始数据,DW层是存放我们要重点设计的数据仓库中间层数据,数据应用层是面向业务定制的应用数据。

基础数据层

包含 STG(数据缓冲层)与 ODS(原始数据层)两层,这两层数据结构与业务数据几乎一致。

STG 数据准备区或数据缓冲区

定位是缓存来自 DB 抽取、消息、日志解析落地的临时数据,结构与业务系统保持一致;负责对垃圾数据、不规范数据进行清洗转换;该层除为ODS 层服务外,不提供服务,也就是不能被其他更上层次调用。

ODS原始数据层或操作数据层

操作数据层定位于业务明细数据保留区,负责保留数据接入时点后历史变更数据,数据原则上全量保留。可以在此层对增量数据或者拉链表数据进行合并。

公共维度模型层CDM(Common Data Model)或者 企业级数据仓库EDW (Enterprise Data Warehouse)

公共维度模型层主要用于存放明细事实数据、维表数据及公共指标汇总数据,其中明细事实数据、维表数据一般根据ODS层数据加工生成;公共指标汇总数据一般根据维表数据和明细事实数据加工生成。本层采用维度模型作为建模方法的理论基础,更多的是通过采用一些维度退化手段,将维度退化至事实表中,减少维表和事实表的关联,提高数据易用性。

明细数据层:DWD(Data Warehouse Detail)

该层一般保持和ODS层一样的数据粒度,并且提供一定的数据质量保证。同时,为了提高数据明细层的易用性,该层会采用一些维度退化手法,将维度退化至事实表中,减少事实表和维表的关联。同时在此层会采用明细宽表,复用关联计算,极少数据扫描。举例:订单主表以及订单明细表,可以以订单明细表作为最小粒度,连表整合订单表数据,生成dwd层订单事实表。

数据汇总层:DWS(Data WareHouse Summary)

该层会在DWD层的数据基础上,对数据做轻度的聚合操作,生成一系列的中间表,提升公共指标的复用性,减少重复加工。直观来讲,就是对通用的核心维度进行聚合操作,算出相应的统计指标。

公共维度模型层CDM主要作用

1、组合相关和相识数据,采用明细宽表,复用关联计算,减少数据扫描 2、公共指标统一加工,为上层数据产品应用,服务提供公共指标,建立逻辑汇总宽表 3、建立一致性维度,一致性的数据分析维度,降低数据计算口径,解决算法不同意的风险

应⽤层 ADS(Application Data Mart-应⽤数据集市)

数据应用层,也叫DM(数据集市)或APP层等,面试实际的数据需求,可以直接给业务人员使用,以DWD或者DWS层的数据为基础,组成各种统计报表。除此之外还有一些直接的表现形式,例如主题大宽度表集市,以及横表转纵表等。

宽表

宽表这块我的理解是,基于维度模型的扩展,采用退化维度的方式,将不同维度的度量放入数据表的不同列中,同时将于主分析维度相关的指标进行整合,更利于理解,以及较好的查询性能。

宽表物理设计结构: 1、基本属性 2、日行为汇总指标 3、周期行为汇总指标 4、历史累计属性和指标

思考

从数据应用理解上来讲,目的是希望越上层次,对使用者约友好。比如ADS层,基本是完全为应用来设计的,很易懂,DWS层的话,相对来讲就会有一点点理解成本,然后DWD层就比较难理解了,因为它的维度可能会比较多,而且一个需求可能要多张表经过很复杂的计算才能完成。从能力范围来讲,我们希望80%需求由20%的表来支持。直接点讲,就是大部分(80%以上)的需求,都用DWS的表来支持就行,DWS支持不了的,就用DWD的表来支持,这些都支持不了的极少一部分数据需要从原始日志中后去。

3.6 数仓DW

Data warehouse(可简写为DW或者DWH)数据仓库,是在数据库已经大量存在的情况下,它是一整套包括了etl、调度、建模在内的完整的理论体系

数据仓库的方案建设的目的,是为前端查询和分析作为基础,主要应用于OLAP(on-line Analytical Processing),支持复杂的分析操作,侧重决策支持,并且提供直观易懂的查询结果。目前行业比较流行的有:AWS Redshift,Greenplum,Hive等。

数据仓库并不是数据的最终目的地,而是为数据最终的目的地做好准备,这些准备包含:清洗、转义、分类、重组、合并、拆分、统计等

为何要分层

数据仓库中涉及到的问题:

  1. 为什么要做数据仓库?
  2. 为什么要做数据质量管理?
  3. 为什么要做元数据管理?
  4. 数仓分层中每个层的作用是什么?
  5. ……

在实际的工作中,我们都希望自己的数据能够有顺序地流转,设计者和使用者能够清晰地知道数据的整个声明周期,比如下面左图。

但是,实际情况下,我们所面临的数据状况很有可能是复杂性高、且层级混乱的,我们可能会做出一套表依赖结构混乱,且出现循环依赖的数据体系,比如下面的右图。

为了解决我们可能面临的问题,需要一套行之有效的数据组织、管理和处理方法,来让我们的数据体系更加有序,这就是数据分层。数据分层的好处:

  • 清晰数据结构:让每个数据层都有自己的作用和职责,在使用和维护的时候能够更方便和理解
  • 复杂问题简化:将一个复杂的任务拆解成多个步骤来分步骤完成,每个层只解决特定的问题
  • 统一数据口径:通过数据分层,提供统一的数据出口,统一输出口径
  • 减少重复开发:规范数据分层,开发通用的中间层,可以极大地减少重复计算的工作
数据分层

每个公司的业务都可以根据自己的业务需求分层不同的层次;目前比较流行的数据分层:数据运营层、数据仓库层、数据服务层。

数据运营层ODS

数据运营层:Operation Data Store 数据准备区,也称为贴源层。数据源中的数据,经过抽取、洗净、传输,也就是ETL过程之后进入本层。该层的主要功能:

  • ODS是后面数据仓库层的准备区
  • 为DWD层提供原始数据
  • 减少对业务系统的影响

为了考虑后续可能需要追溯数据问题,因此对于这一层就不建议做过多的数据清洗工作,原封不动地接入原始数据即可

这层的数据是后续数据仓库加工数据的来源。数据来源的方式:

  1. 业务库:sqoop定时抽取数据;实时方面考虑使用canal监听mysql的binlog日志,实时接入即可
  2. 埋点日志:日志一般是以文件的形式保存,可以选择使用flume来定时同步;可以使用spark streaming或者Flink、Kafka来实时接入
  3. 消息队列:来自ActiveMQ、Kafka的数据等
数据仓库层

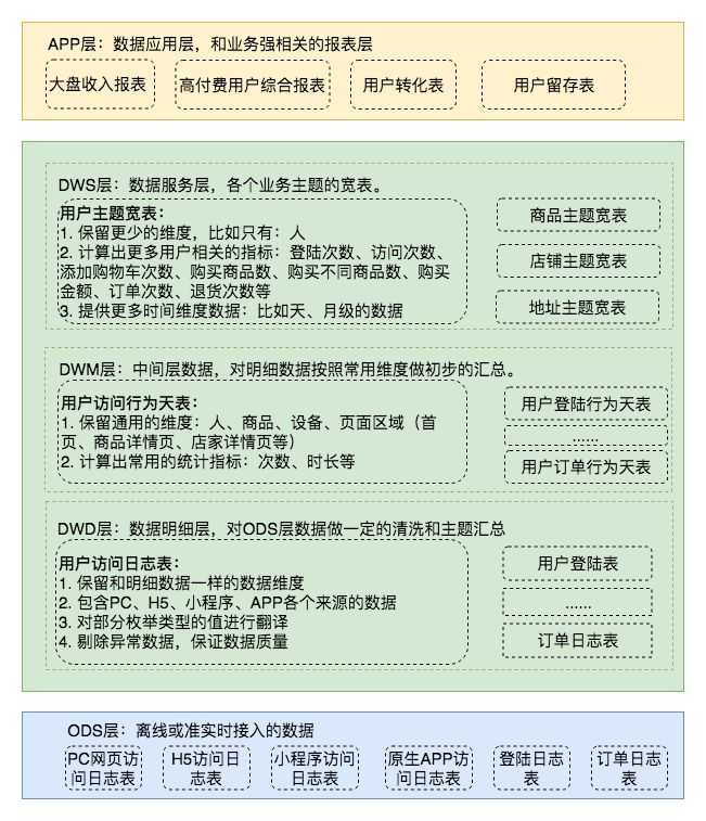
数据仓库层从上到下,又可以分为3个层:数据细节层DWD、数据中间层DWM、数据服务层DWS。

数据细节层DWD

数据细节层:data warehouse details,DWD

该层是业务层和数据仓库的隔离层,保持和ODS层一样的数据颗粒度;主要是对ODS数据层做一些数据的清洗和规范化的操作,比如去除空数据、脏数据、离群值等。

为了提高数据明细层的易用性,该层通常会才采用一些维度退化方法,将维度退化至事实表中,减少事实表和维表的关联。

数据中间层DWM

数据中间层:Data Warehouse Middle,DWM;

该层是在DWD层的数据基础上,对数据做一些轻微的聚合操作,生成一些列的中间结果表,提升公共指标的复用性,减少重复加工的工作。

简答来说,对通用的核心维度进行聚合操作,算出相应的统计指标

数据服务层DWS

数据服务层:Data Warehouse Service,DWS;

该层是基于DWM上的基础数据,整合汇总成分析某一个主题域的数据服务层,一般是宽表,用于提供后续的业务查询,OLAP分析,数据分发等。

一般来说,该层的数据表会相对较少;一张表会涵盖比较多的业务内容,由于其字段较多,因此一般也会称该层的表为宽表。

数据应用层ADS

数据应用层:Application Data Service,ADS;

该层主要是提供给数据产品和数据分析使用的数据,一般会存放在ES、Redis、PostgreSql等系统中供线上系统使用;也可能存放在hive或者Druid中,供数据分析和数据挖掘使用,比如常用的数据报表就是存在这里的。

事实表 Fact Table

事实表是指存储有事实记录的表,比如系统日志、销售记录等。事实表的记录在不断地增长,比如电商的商品订单表,就是类似的情况,所以事实表的体积通常是远大于其他表。

维表层Dimension

维度表(Dimension Table)或维表,有时也称查找表(Lookup Table),是与事实表相对应的一种表;它保存了维度的属性值,可以跟事实表做关联,相当于将事实表上经常重复出现的属性抽取、规范出来用一张表进行管理。维度表主要是包含两个部分:

  • 高基数维度数据:一般是用户资料表、商品资料表类似的资料表,数据量可能是千万级或者上亿级别

  • 低基数维度数据:一般是配置表,比如枚举字段对应的中文含义,或者日期维表等;数据量可能就是个位数或者几千几万。

4 总结

数据仓库和数据集市之ODS、CDM、ADS、DWD、DWS

数据仓库和数据集市之ODS、CDM、ADS、DWD、DWS

数据仓库和数据集市之ODS、CDM、ADS、DWD、DWS

主题(Subject)是在较高层次上将企业信息系统中的数据进行综合、归类和分析利用的一个抽象概念,每一个主题基本对应一个宏观的分析领域。在逻辑意义上,它是对应企业中某一宏观分析领域所涉及的分析对象。例如“销售分析”就是一个分析领域,因此这个数据仓库应用的主题就是“销售分析”。

5 参考

https://blog.csdn.net/yuuuu1214/article/details/110940329

© 版权声明

相关文章