【CD4532/74HC147/74HC283组成的9线BCD编码器加减法器】2023-4-18
____simple_html_dom__voku__html_wrapper____>
缘由https://ask.csdn.net/questions/7930060/54173848

74HC147的功能表

74ch283



缘由60秒倒计时电路加蜂鸣器 – 24小时必答区

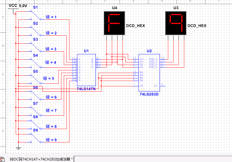
CD4532/74HC147/74HC283组成的9线BCD编码器加减法器演示案例。
一轮朗明照亘古,满腔热血促平安。皓宇空显。
© 版权声明
文章版权归作者所有,未经允许请勿转载。