职场人必备的办公AI工具总结【最新主流AI模型推荐】
文章目录
-
- 一、主流大模型对比推荐表
- 二、高效写代码工具
- 三、UI设计与广告视频
-
- 3.1. 文生图类:
- 3.2. 生音频类:
- 3.3. 数字人类
- 3.4. 生视频类
- 四、营销文案与PPT报告
- 五、总结
一、主流大模型对比推荐表
提示:国内外主要AI大模型的选型
| 大模型 | 应用领域特点 |
|---|---|
| 豆包 | (营销+飞书+视频)生成抖音内容和扣子端办公智能体结合使用 |
| 元宝 | (公众号内容生成+视频+微信)生成公众号内容和微信营销端视频结合使用 |
| DeepSeek | (需求分析+代码)复杂问题分析和大纲/逻辑生成使用 |
| Claude 4/o3 | (代码生成+优化) 结合上下文多文件的代码生成与评审优化,注意tokens |
| Gemini 2.5 Pro | (多模态通用最强模型)有钱不知用哪个模型好时,可无脑选择Google! |
| Kimi | (多合同和文本审核优化)针对多文档解读和分析时,结合知识库使用最佳! |
| 通义千问 | (科研+企业内部深度研究)适合结合行业或企业专业数据进行内部RAG企业多模态应用 |
二、高效写代码工具
-软件研发:AI可以帮助软件工程师进行UI前端原型设计,代码自动补全与生成,项目文档和注释完善,上下文智能分析检测bug与修复,自动化测试用例的生成等,这些显著的优点已经被国内外各大企业纷纷采用并实施。具体到适配我们自己个人的AI开发工具与模型,网上已根据最新的主流模型进行了测评总结!
在复杂软件工程开发项目中,员工使用AI辅助工具关注的重点一般有:上下文大小,模型的稳定性和处理速度,tokens的性价比问题!
参考员工关注的点,我们参考网上文章测评了一些主流大模型,结果如下:

提示:评测时间截止到25年7月初,仅供参考,如有纰漏,请及时指正!
结论:
1,首选还是cursor平台的Germi2.5 与 Claude sonnet 4 国外成熟的模块!
2,如果太贵寻找国内平替,可考虑国内做的最早且迭代够快的字节trae IDE(国际/国内版)+kimi /DS模型。
三、UI设计与广告视频
-产品设计:AI可以辅助制图,辅助绘画与图像生成,AI视频/动画制作,个人/公司个性化风格迁移与设计推荐等。
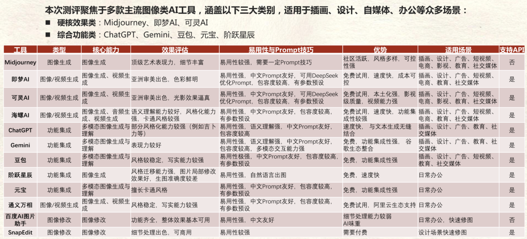
提示:除了各专业的3D/2D设计软件公司增加的AI版本外,对于大多人可以用到的是文生图或文生视频,图生视频AI工具,具体对比可参考下面的北京大学AI肖睿团队5月做的主流AI软件工具评测对比图
3.1. 文生图类:

结论:
1,有钱首选国外Midjourney,对中文支持不好,不过图像质量稳定达商用级别!
2,图像不复杂且价格敏感,首选即梦AI;
3,都不满意或不知道选哪个时,默认Gemini,其次GPT;
图片生成后,需要AI 智能修图时,工具可选很多,一般国内可选百度AI图片助手,字节豆包系,腾讯元宝系等常规修图工具,国外的可选SnapEdit,用于设计人员的专业修图工具,部分付费。可供参考!
3.2. 生音频类:

3.3. 数字人类

3.4. 生视频类

结论:
1,图像和视频不长首选即梦AI,长视频可根据价格敏感度选择国外软件或国内可灵AI等软件
2,音频和数字人生成可以结合自己喜好进行挑选。
四、营销文案与PPT报告
-市场营销:博客文章或营销文案,邮件,专业调研报告,会议纪要,论文文章信息提取,机器翻译转化,辅助回答事实性问题并提供解释和检索,辅助进行头脑风暴生成点子和不同视角的创意内容等,都可以借助文本生成式AI工具,具体推荐列表如下,如有新的好工具也欢迎大家补充!
| 大模型方案 | 适用的具体办公场景 |
|---|---|
| 豆包+DS | (营销+深度不深)常规会议纪要+生活办公时事助手+写邮件+生成营销文案和扣子端办公智能体结合使用,抖音系在视频和图像生成迁移上暂时略有优势 |
| 元宝+DS | (营销+深度不深)常规会议纪要+生活办公时事助手+写邮件+生成公众号内容和微信营销端视频结合使用 |
| DS+KIMI | (ppt制作)DS用来对大纲或数据等复杂内容进行快速精确逻辑的润色处理,kimi主要来制作PPT文档,如果涉及到营销文案的生成也可以结合豆包或元宝进行生成 |
| KIMI+DS | (写文章/创造性小说/头脑风暴/合同文档审核) 可以书写专业长文档,最好还能结合自己的专业知识库,日常论文文章提取和翻译,头脑风暴和创业内容等 |
| 通义千问 | (科研+企业内部深度研究报告)内部或外部数据分析和专业深度研究分析报告时使用 |
| Gemini 2.5 Pro | (多模态通用最强模型)有钱不知用哪个模型好时,无脑选择Google! |
五、总结
- 软件算法,首选国外IDE cursor ,及代码仓库梳理器Zread;
- 日常办公营销或文案创意等工作,偏视频和图像类的用字节系,偏文本和微信类的用腾讯系,PPT文档制作或长文档论文梳理用KIMI;
- 涉及文字逻辑特别是中文语境的表达方式分析优化时,首选DEEPSEEK;
- 遇事不决,默认Google的 gemini!