RabbitMQ和RocketMQ,哪个更好?
前言
最近有球友问我:苏三哥,现在一般的项目中的消息中间件,是用RabbitMQ,还是RocketMQ,更好?
这是一个非常常见的问题。
今天这篇文章就专门跟大家一起聊聊这个话题,希望对你会有所帮助。
一、为什么需要消息队列?
有些小伙伴在工作中可能已经用过消息队列,但未必清楚它的核心价值。
让我们先通过一个简单的场景来理解:
没有消息队列的系统:
@RestController
public class OrderController {
@Autowired
private InventoryService inventoryService;
@Autowired
private PromotionService promotionService;
@Autowired
private LogService logService;
@PostMapping("/order")
public Result createOrder(@RequestBody OrderRequest request) {
// 串行调用多个服务,用户需要等待所有操作完成
inventoryService.deductStock(request.getProductId(), request.getQuantity());
promotionService.updatePromotionUsage(request.getUserId(), request.getPromotionId());
logService.recordOrderLog(request);
return Result.success("下单成功");
}
}
引入消息队列后:
@RestController
public class OrderController {
@Autowired
private OrderService orderService;
@Autowired
private RocketMQTemplate rocketMQTemplate;
@PostMapping("/order")
public Result createOrder(@RequestBody OrderRequest request) {
// 1. 保存订单主记录(核心业务)
Order order = orderService.saveOrder(request);
// 2. 发送消息,异步处理非核心业务
OrderCreatedEvent event = new OrderCreatedEvent(order);
rocketMQTemplate.send("order-topic", event);
// 3. 立即返回成功
return Result.success("订单创建成功,处理中");
}
}
// 消费者异步处理
@Component
@RocketMQMessageListener(topic = "order-topic", consumerGroup = "order-group")
public class OrderConsumer implements RocketMQListener<OrderCreatedEvent> {
@Override
public void onMessage(OrderCreatedEvent event) {
// 并行执行多个操作,但用户无需等待
inventoryService.deductStock(event.getProductId(), event.getQuantity());
promotionService.updatePromotionUsage(event.getUserId(), event.getPromotionId());
logService.recordOrderLog(event);
}
}
消息队列的核心价值在于:解耦、异步、削峰。
但不同的消息队列在实现这些价值时,侧重点各不相同。
其实咱们的星球中的商城微服务系统、秒杀系统、SaaS点餐系统就大量使用了MQ实现相关业务逻辑。
比如:异步海量数据导出功能、WebSocket消息实时通信功能、商品秒杀功能、订单超时自动取消功能等等。
更多项目实战在项目实战网:Java突击队
二、核心特性对比
让我们先通过一个表格直观感受两者的核心差异:
| 对比维度 | RabbitMQ | RocketMQ |
|---|---|---|
| 吞吐量(TPS) | 5-10K | 50K+ |
| 延迟(ms) | 50-100 | 20-50 |
| 协议支持 | AMQP、MQTT、STOMP等7种协议 | 自定义TCP协议为主 |
| 路由机制 | 4种Exchange,灵活路由 | Topic模型,相对简单 |
| 事务消息 | 不支持 | 支持 |
| 定时/延时消息 | 插件支持 | 原生支持,秒级精度 |
| 顺序消息 | 单队列保证 | 全局/分区顺序支持 |
| 开发语言 | Erlang | Java |
| 社区活跃度 | 极高,生态丰富 | 较高,阿里生态为主 |
三、RabbitMQ解析
3.1 RabbitMQ的核心优势
有些小伙伴可能对RabbitMQ的灵活路由机制印象深刻。确实,这是RabbitMQ最强大的特性之一。
RabbitMQ的四种交换机类型:

代码示例:Topic交换机实现复杂路由
// RabbitMQ配置类
@Configuration
public class RabbitMQConfig {
@Bean
public TopicExchange orderExchange() {
return new TopicExchange("order.exchange");
}
@Bean
public Queue paymentQueue() {
return QueueBuilder.durable("payment.queue").build();
}
@Bean
public Queue inventoryQueue() {
return QueueBuilder.durable("inventory.queue").build();
}
@Bean
public Binding paymentBinding() {
return BindingBuilder.bind(paymentQueue())
.to(orderExchange())
.with("order.payment.*");
}
@Bean
public Binding inventoryBinding() {
return BindingBuilder.bind(inventoryQueue())
.to(orderExchange())
.with("order.inventory.*");
}
}
// 生产者
@Service
public class OrderProducer {
@Autowired
private RabbitTemplate rabbitTemplate;
public void sendOrderEvent(String eventType, OrderEvent event) {
// routingKey可以是 order.payment.success 或 order.inventory.update
rabbitTemplate.convertAndSend("order.exchange",
"order." + eventType,
event);
}
}
// 消费者 - 支付服务
@Component
@RabbitListener(queues = "payment.queue")
public class PaymentConsumer {
@RabbitHandler
public void handlePayment(OrderEvent event) {
System.out.println("支付服务处理:" + event);
}
}
// 消费者 - 库存服务
@Component
@RabbitListener(queues = "inventory.queue")
public class InventoryConsumer {
@RabbitHandler
public void handleInventory(OrderEvent event) {
System.out.println("库存服务处理:" + event);
}
}
RabbitMQ的另一个优势是多协议支持。它原生支持AMQP 0-9-1、AMQP 1.0、MQTT、STOMP等多种协议,这在物联网、移动端等异构系统集成时非常有用。
3.2 RabbitMQ的局限性
虽然RabbitMQ灵活易用,但它也存在一些明显的短板:
- 性能瓶颈:单节点吞吐量约5-10K TPS,在百万级消息/秒场景下,Erlang虚拟机可能成为性能瓶颈。
- 集群扩展复杂:依赖镜像队列实现高可用,增加存储开销,网络分区处理较为复杂。
- 顺序消息困难:默认不保证跨消费者的消息顺序。
- 事务机制不完善:RabbitMQ的事务机制会极大影响性能,官方也不推荐使用。
3.3 RabbitMQ适用场景
推荐使用场景:
- 中小规模微服务系统(消息量<10万级/秒)
- 需要复杂路由逻辑的业务(如订单状态变更通知)
- 多协议接入场景(IoT设备、移动端、WebSocket)
- 对可靠性要求高于性能的企业级应用
不推荐场景:
- 超大规模日志处理(首选Kafka)
- 严格顺序要求的金融交易(考虑RocketMQ)
- 极低延迟需求的高频交易场景
更多项目实战在项目实战网:Java突击队
四、RocketMQ解析
4.1 RocketMQ的核心优势
RocketMQ是阿里巴巴开源的分布式消息中间件,在电商、金融等大规模分布式系统中表现优异。
RocketMQ的高可用架构:

RocketMQ的核心特性代码示例:
1. 事务消息(RocketMQ的王牌特性)
@Component
public class TransactionOrderService {
@Autowired
private RocketMQTemplate rocketMQTemplate;
@Autowired
private OrderMapper orderMapper;
// 发送事务消息
public void createOrderWithTransaction(OrderRequest request) {
OrderMessage orderMessage = new OrderMessage(request);
TransactionSendResult result = rocketMQTemplate.sendMessageInTransaction(
"order-tx-group",
"order-topic",
MessageBuilder.withPayload(orderMessage).build(),
request // 传递给本地事务执行器的参数
);
if (result.getLocalTransactionState() == LocalTransactionState.COMMIT_MESSAGE) {
System.out.println("事务提交成功");
}
}
// 本地事务执行器
@RocketMQTransactionListener(txProducerGroup = "order-tx-group")
public class OrderTransactionListener implements RocketMQLocalTransactionListener {
@Override
public RocketMQLocalTransactionState executeLocalTransaction(Message msg, Object arg) {
OrderRequest request = (OrderRequest) arg;
try {
// 1. 执行本地事务 - 保存订单
orderMapper.insert(request);
// 2. 返回提交状态
return RocketMQLocalTransactionState.COMMIT;
} catch (Exception e) {
// 3. 异常时回滚
return RocketMQLocalTransactionState.ROLLBACK;
}
}
@Override
public RocketMQLocalTransactionState checkLocalTransaction(Message msg) {
// 事务回查 - 解决分布式事务的最终一致性
OrderMessage orderMessage = (OrderMessage) msg.getPayload();
// 查询本地事务是否成功
Order order = orderMapper.selectById(orderMessage.getOrderId());
if (order != null) {
return RocketMQLocalTransactionState.COMMIT;
} else {
return RocketMQLocalTransactionState.ROLLBACK;
}
}
}
}
2. 精确到秒级的定时消息
RocketMQ 5.x版本引入了秒级定时消息,这是通过时间轮算法实现的:
@Service
public class DelayMessageService {
@Autowired
private RocketMQTemplate rocketMQTemplate;
// 发送定时消息(精确到秒)
public void sendDelayMessage(MessageData data, long delaySeconds) {
long delayTimestamp = System.currentTimeMillis() + delaySeconds * 1000;
Message<MessageData> message = MessageBuilder.withPayload(data)
.setHeader("DELAY_TIME", delayTimestamp)
.build();
rocketMQTemplate.syncSend("delay-topic", message);
}
// 消费定时消息
@Service
@RocketMQMessageListener(topic = "delay-topic", consumerGroup = "delay-group")
public class DelayMessageConsumer implements RocketMQListener<MessageData> {
@Override
public void onMessage(MessageData message) {
System.out.println("定时消息到达:" + message);
}
}
}
RocketMQ的定时消息底层通过时间轮(TimerWheel)+ TimerLog实现:

这种设计保证了即使消息延迟时间很长(如半个月),也不会丢失。
3. 顺序消息实现
@Service
public class OrderlyMessageService {
@Autowired
private RocketMQTemplate rocketMQTemplate;
// 发送顺序消息 - 按订单ID路由
public void sendOrderlyMessage(String orderId, OrderEvent event) {
// 通过MessageQueueSelector将同一订单的消息发送到同一个队列
rocketMQTemplate.syncSendOrderly(
"order-topic",
event,
orderId // 选择key
);
}
// 顺序消费
@Service
@RocketMQMessageListener(
topic = "order-topic",
consumerGroup = "orderly-group",
consumeMode = ConsumeMode.ORDERLY // 顺序消费模式
)
public class OrderlyConsumer implements RocketMQListener<OrderEvent> {
@Override
public void onMessage(OrderEvent event) {
// 保证同一订单的消息串行处理
System.out.println("顺序处理订单事件:" + event);
}
}
}
4.2 RocketMQ的局限性
- 协议封闭:主要支持自定义TCP协议,多语言客户端支持较弱
- 社区生态:相比RabbitMQ,生态规模较小,主要在阿里生态中活跃
- 学习曲线:概念较多(NameServer、Broker、Queue等),入门门槛略高
- 运维复杂度:需要部署NameServer和Broker集群,运维成本相对较高
4.3 RocketMQ适用场景
推荐使用场景:
- 电商交易系统(订单、支付、库存)
- 金融核心系统(需要事务一致性)
- 大规模分布式系统(消息量>10万级/秒)
- 需要严格顺序消息的业务(如交易流水)
- 需要定时/延时消息的场景
不推荐场景:
- 多协议接入需求(首选RabbitMQ)
- 简单的内部系统(Kafka或RabbitMQ更轻量)
- 非Java技术栈为主的项目
更多项目实战在项目实战网:Java突击队
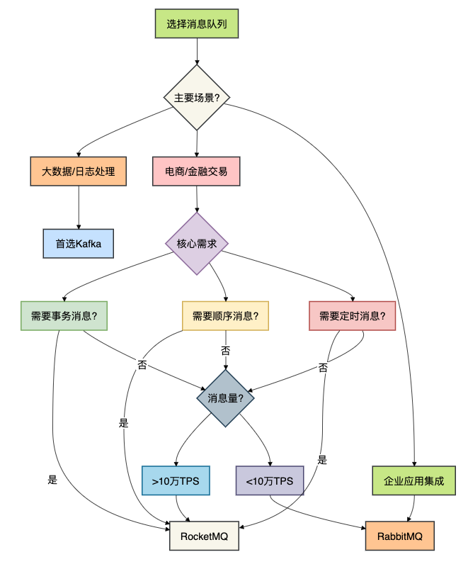
五、如何选型?
5.1 决策树

5.2 关键决策因素
选择RabbitMQ当:
- 需要复杂消息路由(Topic、Direct、Fanout等)
- 需要支持多种协议(MQTT、AMQP、STOMP)
- 团队熟悉Erlang或对运维复杂度敏感
- 消息量适中(<10万TPS)
选择RocketMQ当:
- 需要分布式事务支持
- 需要严格顺序消息
- 需要精准定时/延时消息
- 系统规模较大(>10万TPS)
- Java技术栈为主
5.3 混合架构方案
在实际项目中,完全可以采用混合架构:
架构方案:
- 主干消息: RocketMQ
用途: 核心交易、订单、支付
理由: 事务保证、高吞吐
- 分支消息: RabbitMQ
用途: 通知推送、日志收集、IoT设备
理由: 多协议支持、灵活路由
- 监控体系:
- Prometheus + Grafana
- 队列积压监控
- 消费延迟告警
更多项目实战在项目实战网:Java突击队
总结
通过本文我们可以得出以下结论:
- RabbitMQ:胜在灵活性和协议兼容性,适合企业级应用集成、复杂路由场景。
- RocketMQ:胜在功能全面和性能优势,特别适合电商、金融等需要事务保证和顺序消息的场景。
-
没有绝对的优劣,只有最适合的选择。选择消息队列时,需要综合考虑:
- 业务需求(事务、顺序、定时)
- 性能要求(吞吐量、延迟)
- 技术栈(Java/非Java)
- 运维能力
- 关注技术演进:RocketMQ 5.x在定时消息、高可用等方面持续创新;RabbitMQ也在引入Quorum Queues等增强一致性。建议每18个月重新评估技术栈。
最后,送给大家一句话:选型不是终点,理解才是关键。
只有深入理解消息队列的原理,才能在遇到问题时游刃有余。
如果你有任何问题或经验分享,欢迎在评论区交流讨论!