【C#图书借阅系统】(免费领源码+演示录像)|可做计算机毕设Java、Python、PHP、小程序APP、C#、爬虫大数据、单片机、文案
摘 要
随着科学技术水平的逐年发展,构建一个高效、便捷的图书借阅系统。解决传统图书馆借阅过程中存在的问题,如人工查询繁琐、借阅效率低等。系统具有良好的用户界面和操作体验,方便用户快速找到所需图书并进行借阅操作。系统有助于图书馆管理者了解图书借阅情况,优化资源配置。图书借阅系统的设计将有助于提高图书馆服务质量,满足用户日益增长的阅读需求。
图书借阅系统主要包括了前端net技术,后端vue框架技术的开发,数据库的建立和后台管理员的管理,并且采用 net语言进行开发,使用SQLServer数据库存储相关的数据。从而实现了图书借阅管理的相关功能,包含用户登陆,查看用户、图书分类、图书信息、图书借阅、图书续借、图书归还、系统管理、个人中心等功能,其操作简单,界面友好,运行比较稳定,于是适用于大部分用户。
关键词:图书借阅系统;vue框架; net语言;SQLServer数据库;
Abstract
With the development of science and technology, an efficient and convenient book borrowing system should be constructed. Solve the problems existing in the borrowing process of traditional library, such as tedious manual inquiry and low efficiency of borrowing. The system has a good user interface and operation experience, which is convenient for readers to quickly find and borrow the books they need. It is helpful for library managers to understand the situation of book borrowing and optimize the allocation of resources. The design of book lending system will help to improve the quality of library service and meet the growing reading needs of readers.
The book lending system mainly includes the front-end net technology, the development of back-end vue framework technology, the establishment of database and the management of background administrators, and the development of net language, the use of SQLServer database to store relevant data. Thus to achieve the relevant functions of book borrowing management, including user login, view users, book classification, book information, book borrowing, book renewal, book return, system management, personal center and other functions, its simple operation, friendly interface, relatively stable operation, so it is suitable for most users.
Key words: book lending system; vue framework; net language; SQLServer database;
目 录
1 概 述
1.1 研究背景与意义
1.2 国内外研究现状
1.3 本论文的主要论文结构
2 关键技术介绍
2.1 NET语言简介
2.2 SQLServer数据库
2.3 Tomcat简介
2.4 B/S架构
2.5 VUE框架
2.6 Visual Studio开发工具
3 系统分析
3.1系统功能需求分析
3.2 系统环境需求分析
3.3 系统可行性分析
3.3.1 技术可行性分析
3.3.2 经济可行性分析
3.3.3运行可行性
3.3 系统用例分析
3.4系统流程分析
3.4.1程序流程图设计
4 系统的设计
4.1 系统总功能模块设计
4.2 系统数据库设计
4.2.2 E-R模型结构设计
4.3数据表设计
5 系统的实现
5.1前台功能实现
5.1.1系统首页页面
5.1.2个人中心
5.2后台管理员模块实现
6系统测试
6.1系统测试
6.2 本章小结
结论
致谢
参考文献
1 概 述
1.1 研究背景与意义
随着信息技术的不断发展,图书馆作为知识传播的重要场所,管理模式和服务手段也在不断地改进和创新。传统的图书借阅方式存在着诸多不便,如人工查询繁琐、借阅效率低、资源利用率不高等问题。为了解决这些问题,越来越多的图书馆开始采用计算机技术进行自动化管理。图书借阅系统作为一种新兴的图书馆管理系统,凭借其跨平台、易于维护、开发快速等优势,逐渐成为了图书馆管理的主流方向。
设计一个图书借阅系统,以解决传统图书馆借阅过程中存在的问题,提高图书馆服务质量。该系统可以帮助用户快速找到所需图书,节省查找时间,提高借阅效率。 通过对用户、图书分类、图书信息、图书借阅、图书续借、图书归还、系统管理、个人中心等信息的集中管理,可以有效地避免因手工操作带来的错误,提高信息准确性。系统具备信息统计分析功能,有助于图书馆管理者了解图书借阅情况,优化资源配置。图书借阅系统具有良好的扩展性和兼容性,可以根据实际需求进行功能升级和优化。本系统的研究对于提高图书馆服务质量、满足用户日益增长的阅读需求具有重要意义。
1.2 国内外研究现状
近年来,随着信息技术的飞速发展,国内图书馆管理系统的开发也取得了显著的成果。许多高校和研究机构纷纷投入到图书借阅系统的研究和开发中,取得了一定的成果。这些系统在功能上已经具备了用户管理、图书查询、借阅管理等基本模块,并在一定程度上提高了图书馆的管理效率。国内的图书借阅系统在用户体验、系统稳定性、信息安全性等方面仍有待提高。进一步优化和完善图书借阅系统,以满足现代图书馆的需求。
在国外,图书借阅系统研究同样取得了丰硕的成果。许多发达国家的图书馆已经开始采用这种先进的技术进行自动化管理。这些系统在功能上已经较为完善,具备基本的借阅管理功能,还融入了诸如图书推荐、用户评价等人性化设计。国外学者关注于系统的可扩展性和兼容性,使得系统能够适应不断变化的图书馆需求。国外的图书借阅系统在本地化方面仍有不足,对于中文环境的适应性和优化尚需加强。本系统将借鉴国外研究成果,结合国内实际需求,设计一个具有较高可用性和易用性的图书借阅系统。
1.3 本论文的主要论文结构
第一章,引言:本章节大致描述了该课题的研究背景与意义、国内外研究现状等。
第二章,开发技术:系统主要使用了 net语言,vue框架和SQLServer数据库,并对此做了介绍。
第三章,系统分析:包括了系统总体结构、对系统的性能、功能、流程图进行了分析。
第四章,系统设计:对软件功能模块和数据库进行详细设计。
第五章,系统总体设计:对系统管理员和用户的功能进行描述。
第六章,该章讲述了测试的目的以及测试过程及用例。
最后对论文进行总结,包括致谢和参考文献等内容。
2 关键技术介绍
在线电子书阅读的管理系统设计过程中采用 net开发语言,b/s结构,采取vue框架,并以SQLServer为数据库进行开发。结合以上技术,对本系统的整体、数据库、功能模块、系统页面以及系统程序等设计进行了详细的研究与规划。
2.1 NET语言简介
C#(读作“C Sharp”)是一种面向对象的、类型安全的编程语言,由微软公司在。NET框架的支持下开发和发布。C#的设计目标是简单、强大、通用且易于使用,使得开发者能够快速构建各种类型的应用程序。C#的语法风格与Java类似,但具有更多的特性和功能。它支持泛型编程、委托、事件、属性等概念,可以帮助开发者编写更加简洁和可维护的代码。此外,C#还提供了丰富的标准库和第三方库,可以用来完成各种任务,如文件操作、网络编程、图形用户界面开发等。C#是。NET平台的核心语言之一,可以与VB.NET、F#等其他。NET语言无缝集成。NET框架,开发者可以利用C#构建跨平台的应用程序,支持Windows、Linux、Mac OS等多种操作系统。C#还可以与其他编程语言(如C++、Python等)进行互操作,实现更广泛的应用场景。C#是一种功能强大且易于学习的编程语言,适用于各种规模的项目。它的设计哲学强调代码的可读性和简洁性,使得开发者可以更加专注于解决问题而不是编写繁琐的代码。无论你是初学者还是有经验的开发者,学习C#都将为你带来巨大的收益。
2.2 SQLServer数据库
SQLServer是由微软公司开发的一款关系型数据库管理系统(RDBMS),它广泛应用于企业级应用程序和数据仓库解决方案。SQLServer具有高性能、高可靠性和易用性等特点,使得它成为了许多企业和开发者的首选数据库系统。SQLServer支持多种操作系统,如Windows、Linux和UNIX等,可以运行在各种硬件平台上。它提供了丰富的功能和工具,包括事务处理、并发控制、数据备份与恢复、安全认证等,能够满足不同场景下的需求。SQLServer还支持多种编程语言,如C#、Java和Python等,方便开发者进行数据库操作和开发。SQLServer的查询语言是Transact-SQL(T-SQL),它是一种类似于标准SQL的语言,具有丰富的语法和功能。通过T-SQL,开发者可以轻松地实现数据的增删改查、复杂查询、存储过程和触发器等功能。同时,SQLServer还提供了图形化的管理工具,如SQLServer Management Studio(SSMS),使得数据库的管理和维护变得更加简单和高效。SQLServer还具有强大的数据分析和报告功能,它内置了Analysis Services(分析服务)和Reporting Services(报表服务)等组件,可以帮助用户快速构建数据仓库、多维分析和数据可视化等应用。此外,SQLServer还支持大数据处理技术,如Spark和Hadoop等,可以实现对海量数据的处理和分析。SQLServer是一款功能强大、性能优越的关系型数据库管理系统,适用于各种规模的企业和应用场景。通过学习和掌握SQLServer,开发者可以更好地管理和利用数据资源,为企业创造价值。
2.3 Tomcat简介
Tomcat是Java Servlet,JavaServerPages,Java Expression Language和JavaWebSocket(Java EE)技术的开源实现。因为可以通过HTTP提供HTML页面等静态内容的请求访问,所以是一个WEB服务器。
2.4 B/S架构
B/S架构,即浏览器/服务器架构,是一种网络应用程序的架构模式。在这种架构中,用户通过浏览器访问服务器上的应用程序,服务器负责处理用户的请求并返回相应的结果。这种架构模式具有跨平台、易于维护和升级等优点,因此在企业级应用开发中得到了广泛的应用。与传统的C/S架构相比,B/S架构更加灵活和可扩展。在C/S架构中,客户端需要安装特定的软件才能访问服务器上的应用程序;而在B/S架构中,用户只需使用通用的浏览器即可访问应用程序,无需安装任何额外的软件。由于服务器端负责处理所有的业务逻辑和数据存储,因此可以方便地进行升级和维护。
2.5 VUE框架
Vue.js是一个用于构建用户界面的渐进式JavaScript框架。与其他大型框架不同的是,Vue被设计为可以自底向上逐层应用。Vue的核心库只关注视图层,不仅易于上手,还便于与第三方库或既有项目整合。另一方面,当与现代化的工具链以及各种支持类库结合使用时,Vue也完全能够为复杂的单页应用提供驱动。Vue.js的目标是通过尽可能简单的API实现响应的数据绑定和组合的视图组件。核心库只关注视图层,易于上手,同时也便于与第三方库或既有项目整合。另一方面,当与现代化的工具链以及各种支持类库结合使用时,Vue也完全能够为复杂的单页应用提供驱动。在项目中使用Vue.js时,我们通常会将它作为我们的视图层库来使用。这意味着我们可以将数据绑定、事件处理等功能交给Vue.js来完成,而我们自己则只需要关注如何渲染视图即可。Vue.js还提供了许多实用的工具和插件,可以帮助我们更好地完成开发工作。
2.6 Visual Studio开发工具
Visual Studio是一款由微软公司开发的集成开发环境(IDE),它为开发者提供了丰富的功能和工具Visual Studio是一款由微软公司开发的集成开发环境(IDE),它为开发者提供了丰富的功能和工具,使得软件开发变得更加高效和便捷。Visual Studio支持多种编程语言,如C++、C#、VB.NET等,可以满足不同类型项目的需求。
Visual Studio具有强大的代码编辑和调试功能,可以帮助开发者快速定位和解决问题。它还提供了内置的代码分析和性能优化工具,可以帮助开发者提高代码质量和运行效率。Visual Studio还支持版本控制,如Git和TFS等,方便团队协作和代码管理。
Visual Studio还提供了丰富的扩展和插件,可以根据开发者的需求进行定制。例如,CodeMaid可以帮助开发者自动格式化代码,ReSharper可以提高代码的可读性和可维护性。通过这些扩展和插件,开发者可以更加专注于业务逻辑的实现,而不是琐碎的工具操作。
3 系统分析
3.1系统功能需求分析
对于用户而言,信息化系统的开发已经逐步成为各行业建设的必不可少的一部分,无论是高校还是企业单位等等,都在开发属于自己的内部平台,通过平台方式能够拉近用户与管理者的距离,通过建设的平台能够有效的降低成本,为用户和管理员提供巨大便利。从而设计出系统的框架、流程及其用例。现在可以根据此次设计的系统,对不同的功能,从而划分出不同的模块。因此系统分成了两个模块,一个模块是用户管理模块,另一个模块是管理员管理模块。这两个模块相互存在,密不可分,最后还确立了每个模块相对于的具体功能。
本次课题主要实现以下内容,有系统功能分析的设计,数据库的连接和实现。并且管理员登陆可以实现以下管理,分别是用户、图书分类、图书信息、图书借阅、图书续借、图书归还、系统管理、个人中心等功能。用户登陆的时候可以修改个人信息、图书信息、通知公告等,以及查看图书借阅、图书续借、图书归还、我的收藏等功能。
3.2 系统环境需求分析
系统软件环境配置有Windows 7 or Windows 10操作系统。硬件环境配置有台式计算机(PC)一台或者笔记本电脑一台,如表3.1所示。
表3.1 运行环境硬件配置
|
硬件 |
配置 |
|
处理器 |
Intel 1G HZ以上 |
|
内存 |
1G以上 |
|
硬盘空间 |
16G以上 |
3.3 系统可行性分析
可行性分析是指通过比较项目的主要内容和支撑条件,如市场需求、资源供应、环境影响、资金筹措情况、盈利能力等,预测项目建成后可能产生的资金、经济效益、社会和环境影响,为项目决策提供依据的综合性系统分析方法。可行性研究报告编制的质量直接影响着投资决策的成,而可行性研究报告编制程序又决定了可行性研究报告能否得到有效执行。因此,必须重视可行性研究工作,提高其编制水平。可行性分析应当具有预见性、公正性、可靠性和科学性。
3.3.1 技术可行性分析
本系统是为了为用户寻找图书借阅系统提供更加安全、高效、便捷的方式,本系统需要运用到 net、SQLServer和b/s结构等技术,这些技术在国内外已经非常成熟,在大学期间也有所涉及,相关的知识和工具在网络上也可以查到,再加上老师的指导,在技术上的难题可以得到解决。
3.3.2 经济可行性分析
该系统的主题是图书借阅系统的设计与实现。开发所需的软件资源是eclipse。我们可以在它的网站上安装一个免费的版本,这对我们的开发和使用是足够好的。数据库就是SQLServer数据库。是开源是免费的,服务器使用tomcat服务器,浏览器使用日常ie浏览器, net语言是开源的。经过可行性评估,软件资源支出符合经济可行性。硬件方面,配备齐全的笔记本电脑作为工具在经济上是可行的。
3.3.3运行可行性
运行可行性也可以说是系统可用性的体现,图书借阅系统本身具有运行可行性的特点,其界面的设计清晰、功能权限分配合理、操作方便。本论文设计的是图书借阅系统,通过技术的结合提出一套切实可行的解决方案。不同的用户接入之后不需要经过特殊的训练就可以运行到对应功能模块中。
3.3 系统用例分析
图书借阅系统可以将功能划分为用户的使用功能和管理员功能。
(1)用户关键功能包含用户注册登录,图书借阅、图书续借、图书归还、我的收藏等有关信息,并进行详细操作。用户用例如下:

图3.2 用户用例图
(2)管理员的权限是最高的,可以对系统所在功能进行查看,修改和删除,包括用户功能。管理员用例如下:

图3.3管理员用例图
3.4系统流程分析
3.4.1程序流程图设计
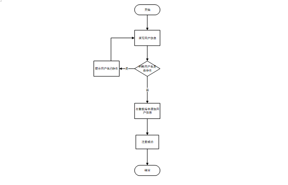
在图书借阅系统中,首先用户需要先在设备上登录系统,如果某用户是第一次使用图书借阅系统,就必须先进行注册操作,获取自己的账号和密码后,才能进入系统完成后续的操作。详细的用户注册操作流程图如图3.4所示:

图3.4 注册流程图
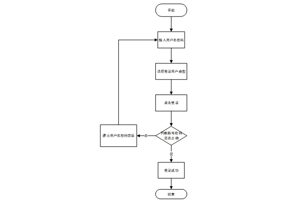
已完成注册或已有账号的用户直接进行登录就可以操作功能。详细的用户登录操作流程如图3.5所示:

图3.5登录流程图
4 系统的设计
4.1 系统总功能模块设计
图书借阅系统分两大部分,即管理员管理和用户管理。系统按照用户的实际需求开发而来,贴近生活。从管理员出拿到分配好的账号密码可以进入系统,使用相关的系统应用。管理员总体负责整体系统的运行维护,统筹协调。
系统整体模块设计:系统分为管理员和用户两大用户角色,系统管理员有最大的权限,整体功能展示如图4-1所示。

图4-1 系统整体功能图
4.2 系统数据库设计
图书借阅系统使用的是开放源码的SQLServer数据库。在整个图书借阅系统中,数据库设计是至关重要的一环。在对用户需求和管理员需求展开全面分析的基础上,将其抽象出了多个实体,并对这些实体进行了简化处理。
4.2.2 E-R模型结构设计
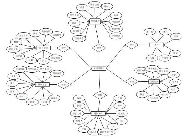
E-R图由实体与有关实体关联相结合构成的图,利用E-R图对清楚地表达出系统内的实体之间的关联。在系统中将对 “图书借阅、图书信息、通知公告、借阅时间、用户、图书续借”行布局,如图4-2所示:

图4-2系统局部E-R图
4.3数据表设计
在创建数据库和表之间的关联时,我们花费了一些时间来确保表格的完善。通过努力,我们成功地使表格更加明了和清晰。我们使用了SQLServer的可视化软件Navicat Premium来创建数据表,其简洁明了的设计使得数据库的创建操作更加快捷。数据表的详细情况如下表所示。
表4-1:图书信息
|
字段名称 |
类型 |
长度 |
字段说明 |
主键 |
默认值 |
|
id |
bigint |
主键 |
主键 |
||
|
addtime |
timestamp |
创建时间 |
CURRENT_TIMESTAMP |
||
|
tushubianhao |
varchar |
200 |
图书编号 |
||
|
tushumingcheng |
varchar |
200 |
图书名称 |
||
|
tushufenlei |
varchar |
200 |
图书分类 |
||
|
guigecanshu |
varchar |
200 |
规格参数 |
||
|
shuliang |
int |
数量 |
|||
|
tupian |
longtext |
4294967295 |
图片 |
||
|
zuozhe |
varchar |
200 |
作者 |
||
|
chubanshe |
varchar |
200 |
出版社 |
||
|
weizhi |
varchar |
200 |
位置 |
||
|
discussnum |
int |
评论数 |
0 |
||
|
storeupnum |
int |
收藏数 |
0 |
表4-2:图书借阅
|
字段名称 |
类型 |
长度 |
字段说明 |
主键 |
默认值 |
|
id |
bigint |
主键 |
主键 |
||
|
addtime |
timestamp |
创建时间 |
CURRENT_TIMESTAMP |
||
|
jieyuebianhao |
varchar |
200 |
借阅编号 |
||
|
tushubianhao |
varchar |
200 |
图书编号 |
||
|
tupian |
longtext |
4294967295 |
图片 |
||
|
tushumingcheng |
varchar |
200 |
图书名称 |
||
|
shuliang |
int |
数量 |
|||
|
jieyuetianshu |
int |
借阅天数 |
|||
|
yonghuming |
varchar |
200 |
用户名 |
||
|
xingming |
varchar |
200 |
姓名 |
||
|
shoujihao |
varchar |
200 |
手机号 |
||
|
jieyueshijian |
datetime |
借阅时间 |
表4-3:图书归还
|
字段名称 |
类型 |
长度 |
字段说明 |
主键 |
默认值 |
|
id |
bigint |
主键 |
主键 |
||
|
addtime |
timestamp |
创建时间 |
CURRENT_TIMESTAMP |
||
|
jieyuebianhao |
varchar |
200 |
借阅编号 |
||
|
tushubianhao |
varchar |
200 |
图书编号 |
||
|
tushumingcheng |
varchar |
200 |
图书名称 |
||
|
shuliang |
int |
数量 |
|||
|
yonghuming |
varchar |
200 |
用户名 |
||
|
xingming |
varchar |
200 |
姓名 |
||
|
shoujihao |
varchar |
200 |
手机号 |
||
|
guihaishijian |
datetime |
归还时间 |
|||
|
tupian |
longtext |
4294967295 |
图片 |
||
|
crossuserid |
bigint |
跨表用户id |
|||
|
crossrefid |
bigint |
跨表主键id |
表4-4:图书分类
|
字段名称 |
类型 |
长度 |
字段说明 |
主键 |
默认值 |
|
id |
bigint |
主键 |
主键 |
||
|
addtime |
timestamp |
创建时间 |
CURRENT_TIMESTAMP |
||
|
tushufenlei |
varchar |
200 |
图书分类 |
表4-5:收藏表
|
字段名称 |
类型 |
长度 |
字段说明 |
主键 |
默认值 |
|
id |
bigint |
主键 |
主键 |
||
|
addtime |
timestamp |
创建时间 |
CURRENT_TIMESTAMP |
||
|
userid |
bigint |
用户id |
|||
|
refid |
bigint |
商品id |
|||
|
tablename |
varchar |
200 |
表名 |
||
|
name |
varchar |
200 |
名称 |
||
|
picture |
longtext |
4294967295 |
图片 |
||
|
type |
varchar |
200 |
类型 |
1 |
|
|
inteltype |
varchar |
200 |
推荐类型 |
||
|
remark |
varchar |
200 |
备注 |
表4-6:通知公告分类
|
字段名称 |
类型 |
长度 |
字段说明 |
主键 |
默认值 |
|
id |
bigint |
主键 |
主键 |
||
|
addtime |
timestamp |
创建时间 |
CURRENT_TIMESTAMP |
||
|
typename |
varchar |
200 |
分类名称 |
表4-7:通知公告
|
字段名称 |
类型 |
长度 |
字段说明 |
主键 |
默认值 |
|
id |
bigint |
主键 |
主键 |
||
|
addtime |
timestamp |
创建时间 |
CURRENT_TIMESTAMP |
||
|
title |
varchar |
200 |
标题 |
||
|
introduction |
longtext |
4294967295 |
简介 |
||
|
typename |
varchar |
200 |
分类名称 |
||
|
name |
varchar |
200 |
发布人 |
||
|
headportrait |
longtext |
4294967295 |
头像 |
||
|
clicknum |
int |
点击次数 |
0 |
||
|
clicktime |
datetime |
最近点击时间 |
|||
|
thumbsupnum |
int |
赞 |
0 |
||
|
crazilynum |
int |
踩 |
0 |
||
|
storeupnum |
int |
收藏数 |
0 |
||
|
picture |
longtext |
4294967295 |
图片 |
||
|
content |
longtext |
4294967295 |
内容 |
表4-8:用户
|
字段名称 |
类型 |
长度 |
字段说明 |
主键 |
默认值 |
|
id |
bigint |
主键 |
主键 |
||
|
addtime |
timestamp |
创建时间 |
CURRENT_TIMESTAMP |
||
|
yonghuming |
varchar |
200 |
用户名 |
||
|
xingming |
varchar |
200 |
姓名 |
||
|
mima |
varchar |
200 |
密码 |
||
|
xingbie |
varchar |
200 |
性别 |
||
|
shoujihao |
varchar |
200 |
手机号 |
||
|
touxiang |
longtext |
4294967295 |
头像 |
表4-9:图书信息评论表
|
字段名称 |
类型 |
长度 |
字段说明 |
主键 |
默认值 |
|
id |
bigint |
主键 |
主键 |
||
|
addtime |
timestamp |
创建时间 |
CURRENT_TIMESTAMP |
||
|
refid |
bigint |
关联表id |
|||
|
userid |
bigint |
用户id |
|||
|
avatarurl |
longtext |
4294967295 |
头像 |
||
|
nickname |
varchar |
200 |
用户名 |
||
|
content |
longtext |
4294967295 |
评论内容 |
||
|
reply |
longtext |
4294967295 |
回复内容 |
表4-10:用户表
|
字段名称 |
类型 |
长度 |
字段说明 |
主键 |
默认值 |
|
id |
bigint |
主键 |
主键 |
||
|
username |
varchar |
100 |
用户名 |
||
|
password |
varchar |
100 |
密码 |
||
|
image |
varchar |
200 |
头像 |
||
|
role |
varchar |
100 |
角色 |
管理员 |
|
|
addtime |
timestamp |
新增时间 |
CURRENT_TIMESTAMP |
表4-11:配置文件
|
字段名称 |
类型 |
长度 |
字段说明 |
主键 |
默认值 |
|
id |
bigint |
主键 |
主键 |
||
|
name |
varchar |
100 |
配置参数名称 |
||
|
value |
varchar |
100 |
配置参数值 |
||
|
url |
varchar |
500 |
url |
表4-12:图书续借
|
字段名称 |
类型 |
长度 |
字段说明 |
主键 |
默认值 |
|
id |
bigint |
主键 |
主键 |
||
|
addtime |
timestamp |
创建时间 |
CURRENT_TIMESTAMP |
||
|
jieyuebianhao |
varchar |
200 |
借阅编号 |
||
|
tushubianhao |
varchar |
200 |
图书编号 |
||
|
tupian |
longtext |
4294967295 |
图片 |
||
|
tushumingcheng |
varchar |
200 |
图书名称 |
||
|
shuliang |
int |
数量 |
|||
|
xujietianshu |
int |
续借天数 |
|||
|
yonghuming |
varchar |
200 |
用户名 |
||
|
xingming |
varchar |
200 |
姓名 |
||
|
shenqingshijian |
datetime |
申请时间 |
|||
|
sfsh |
varchar |
200 |
是否审核 |
待审核 |
|
|
shhf |
longtext |
4294967295 |
审核回复 |
表4-13:关于我们
|
字段名称 |
类型 |
长度 |
字段说明 |
主键 |
默认值 |
|
id |
bigint |
主键 |
主键 |
||
|
addtime |
timestamp |
创建时间 |
CURRENT_TIMESTAMP |
||
|
title |
varchar |
200 |
标题 |
||
|
subtitle |
varchar |
200 |
副标题 |
||
|
content |
longtext |
4294967295 |
内容 |
||
|
picture1 |
longtext |
4294967295 |
图片1 |
||
|
picture2 |
longtext |
4294967295 |
图片2 |
||
|
picture3 |
longtext |
4294967295 |
图片3 |
以上就是图书借阅系统中重点使用的关键数据库表格,表格全部展示过于杂乱,选取重点表格展示。
5 系统的实现
5.1前台功能实现
5.1.1系统首页页面
当人们打开系统的网址后,首先看到的就是首页界面。在这里,人们能够看到系统的导航条,通过导航条导航进入各功能展示页面进行操作。系统首页界面如图5-1所示:

图5-1 系统首页界面
系统注册:在系统注册页面的输入栏中输入用户注册信息进行注册操作,系统注册页面如图5-2所示:

图5-2系统注册页面
图书信息:在图书信息页面的输入栏中输入标题、图书编号、图书分类、规格参数、数量、作者、出版社、位置进行查询,可以查看到图书详细信息;并根据需要进行借阅或收藏操作;图书信息页面如图5-3所示:

图5-3图书信息详细页面
5.1.2个人中心
个人中心:在个人中心页面通过填写个人详细信息进行信息更新;在个人中心页面可以对个人信息、修改密码、图书借阅、图书续借、图书归还、我的收藏进行详细操作;如图5-4所示:

图5-4个人中心界面
5.2后台管理员模块实现
后台管理员登录,在登录页面正确输入用户名和密码后,点击登录进入操作系统进行操作;如图5-5所示。

图5-5管理员登录界面
管理员进入主页面,主要功能包括对Home、用户、图书分类、图书信息、图书借阅、图书续借、图书归还、系统管理、个人中心等进行操作。管理员主页面如图5-6所示:

图5-6管理员主界面
管理员点击用户。在用户页面输入用户名进行搜索、删除或新增用户列表,并根据需要对用户详情信息进行查看、修改或删除操作;如图5-7所示:

图5-7用户界面
管理员点击图书分类。在图书分类页面输入图书分类进行搜索、删除或新增图书分类列表,并根据需要对图书分类详情信息进行查看、修改或删除操作;如图5-8所示:

图5-8图书分类界面
管理员点击图书信息。在图书信息页面输入出版社、作者、图书名称进行搜索、删除或新增图书信息列表,并根据需要对图书详情信息进行查看、修改、查看评论或删除操作;如图5-9所示:

图5-9图书信息界面
管理员点击图书借阅。在图书借阅页面输入姓名、图书名称和图书编号进行搜索、删除图书借阅列表,并根据需要对图书借阅详情信息进行查看、修改或删除操作;如图5-10所示:

图5-10图书借阅界面
管理员点击图书续借。在图书续借页面输入图书名称、姓名和选择是否通过进行搜索、审核或删除图书续借列表,并根据需要对图书续借详情信息进行查看或删除操作;如图5-11所示:

图5-11图书续借界面
管理员点击图书归还。在图书归还页面输入图书名称、姓名进行搜索或删除图书归还列表,并根据需要对图书归还详情信息进行查看、修改或删除操作;如图5-12所示:

图5-12图书归还界面
管理员点击系统管理。在通知公告分类页面输入分类名称进行搜索、删除或新增通知公告分类列表,并根据需要对通知公告分类详情信息进行查看、修改或删除操作;还可以对关于我们、系统简介、轮播图管理、通知公告进行相应操作;如图5-13所示:

图5-13系统管理界面
6系统测试
6.1系统测试
系统测试是把经过测试的子系统装配成一个完整的系统来测试。在这个过程中不仅应该发现设计和编码的错误,还应该验证系统确实能提供需求说明书中指定的功能,而且系统的动态特性也符合预定要求。在系统测试中发现的往往是软件设计中的错误,也可能发现需求说明中的错误。
系统整体测试中包含了以下测试:
集成测试:在单元测试之后就是集成测试,集成测试是测试和组装软件的系统化技术。并且分为了自顶向下集成和自底向上集成[13]。
确认测试:也称为验收测试,目的是验证软件的有效性。
系统测试:在实际运行环境下,对系统进行的一系列集成和确认测试。
经过以上先从单元测试,然后集成测试,然后确认测试,最后系统测试等步骤,最终完成整体测试。
测试用例如下所示:
表6.1 登录测试表
|
登录模块 |
|||
|
编号 |
输入条件 |
输出结果 |
测试结果 |
|
1 |
用户名:admin 密码:admin |
能够正常登录 |
运行成功 |
|
2 |
用户名:124 密码:admin |
用户名错误,登录失败 |
运行失败 |
|
3 |
用户名:admin密码:123457 |
密码错误,登录失败 |
运行失败 |
表6.2 用户测试表
|
用户测试 |
|||
|
编号 |
测试过程 |
输出结果 |
测试结果 |
|
1 |
点击图书借阅,跳转到图书借阅界面,其次根据上面提示输入所需要的信息,最后点击提交发布。 |
跳转相应界面,跳出发布成功对话框。 |
运行成功 |
|
2 |
点击发布图书续借,跳转到发布图书续借界面,其次根据上面提示输入所需要的信息,最后点击提交发布。 |
跳转相应界面,跳出发布成功对话框。 |
运行成功 |
|
3 |
在个人中心中,点击修改个人信息,跳转到修改个人信息界面,其次根据上面提示输入想要修改的信息,最后点击提交修改。 |
跳转相应界面,跳出修改成功对话框。 |
运行成功 |
6.2 本章小结
通过几个相关数据以一定的测试规则去测试这个测试主要是证明该系统的完成程度。有没有原则上的错误,还有没有在完成过程中没发现到的错误。通过测试方法,它没有发现任何程序上大错误。当通过测试方法,去实践自己程序时,发生的错误,程序员根据反馈回来的错误信息,进行相应的修改,完善和增加相应功能时,会减少开发中不必要的损失。
结论
通过这次这段时间进行的毕业设计,在学习中和生活中发现各方面的不足,在生活中,对于毕业设计的各项工作没有完好的时间安排,在学习中发现了自己知识储备不够,导致了设计中出现许多问题。例如由于时间关系,系统功能实现不够完善,使用不是很方便。还有系统界面做的比较粗糙,使人看起来感觉不太完美。
以上这些问题都是需要我自己继续完善的地方,一步一步慢慢前行,争取把这些问题全都解决。
这段时间我在其中也学到了不少新的东西,积累了实践动手能力,面对问题沉着冷静处理的能力,自己能够解决的自己想办法解决,自己不能解决的,可以寻求同学和老师的帮助。在以后的生涯中我相信这是一段令人印象深刻的时间。
致谢
经过这学期的不懈努力,本次的毕业设计和论文已经接近完成,从选题、收集材料以及动手去做,都使我学到了很多以前在书本上学不到的东西,更提高了本人的实践能力。另外在老师的指导和教学下,我终于完成了此次的项目,因为在之前的学习中,从未自己单独设计过一个项目,此次设计的项目让我从中学习到了很多的知识,包括课本上没有的知识,这些都是我不断查询课外书籍以及登录课外网站慢慢学会的。在这期间我也意识到了自己在开发方面的不足,正是因为这些不足,所以我才能够在毕业设计中能够举一反三,更快的做好手上工作。
此次毕业设计内容是对几年的学习一次很好的总结和巩固,使我不仅仅学习到了理论知识,也在实践中了解了真实开发环境中遇到的问题,而不是在书本中泛泛而谈。而且正是在指导老师的指导下,让我能够在有限的时间内完成此次设计内容,对老师我是万分感激。
最后感谢所有参与我论文评审的老师们,感谢你们抽出宝贵的时间评审我的论文,并提出宝贵意见,我一定虚心接受,你们的教导就是对我的帮助。
参考文献
[1]郭燕娜, 陆钊, 陈亦寒. 基于.NET的智能管理平台设计与应用[J]. 科技创新与应用, 2023, 13 (31): 130-133.
[2]刘康正, 赵峰, 金海. FS-Net:面向时序知识图谱推理的频次统计网络[J]. 软件学报, 2023, 34 (10): 4518-4532.
[3]赵子荣, 司亚超. 基于U2Net的自动抠图技术研究[J]. 河北建筑工程学院学报, 2023, 41 (03): 202-206.
[4]曹书博, 高志贺, 李玉芳, 周新鹏, 徐凌伟. 基于MDT-Net的物联网安全性能智能预测[J]. 聊城大学学报(自然科学版), 2023, 36 (06): 18-26.
[5]阳振坤, 杨传辉, 韩富晟, 王国平, 杨志丰, 成肖君. OceanBase分布式关系数据库架构与技术[J]. 计算机研究与发展, 1-16.
[6]陶江, 赵思琴. 基于C#和SQL Server的教育质量监测系统设计与开发[J]. 电脑编程技巧与维护, 2023, (11): 85-88.
[7]李千目,严哲. ASP.NET 程序设计与应用开发[M] 北京:清华大学出版社,2021,110-110
[8]冯超文, 吴瑞刚, 温绍杰, 刘英莉. 基于BoBGSAL-Net的文档级实体关系抽取方法[J]. 南京大学学报(自然科学), 2023, 59 (06): 1013-1022.
[9]肖宁, 周琴, 胡方宇, 刘翰林, 包泯轩. 基于SQL Server的教学评价管理系统设计[J]. 无线互联科技, 2023, 20 (20): 46-49.
[10]代作伟. 基于SQL Server的播出数据库应急保障方法[J]. 现代电视技术, 2023, (10): 134-137. [12]妥泽花.基于黑盒测试与白盒测试的比较探究[J].电子世界,2021(11):55-56.
[11]ZHOU D,WANG F,YE H, et al.PyCIL: a Net toolbox for class-incremental learning[J].Science China(Information Sciences),2023,66(09):291-292.
免费领取项目源码,请点赞❤️关注收藏并私信博主,谢谢!
免费领取项目源码,请点赞❤️关注收藏并私信博主,谢谢!
免费领取项目源码,请点赞❤️关注收藏并私信博主,谢谢!