基于大数据的家政服务平台系统–毕设附源码70924
摘要
本文设计并实现了一款基于大数据的家政服务平台系统,采用Java语言结合Spring Boot框架进行后端开发,MySQL作为数据库管理系统,构建了高效、稳定的技术架构。系统分为用户端、员工端和管理员端。用户端提供服务预约、评价反馈等功能,满足用户便捷获取家政服务的需求;员工端支持添加家政服务、预约记录审核、在线考试等操作,助力家政人员提升专业能力与工作效率;管理员端则负责用户管理、数据分析等,保障平台运营的规范性和服务质量。通过大数据技术,系统能够实现精准匹配、智能推荐和数据分析,为用户提供个性化服务,同时为家政企业和员工提供决策支持。此外,系统还具备良好的可扩展性和安全性,能够适应不同规模的家政服务需求。经过多轮功能测试与性能优化,各项功能运行稳定,满足实际应用需求,为家政服务行业的数字化转型提供了有效解决方案,具有良好的应用前景和推广价值。
关键词:家政服务平台系统;Java ; SpringBoot;MySQL
Abstract
This article designs and implements a big data based home service platform system, using Java language combined with Spring Boot framework for backend development, MySQL as the database management system, and building an efficient and stable technical architecture. The system is divided into user side, employee side, and administrator side. The user end provides functions such as service reservation, evaluation feedback, etc., to meet the needs of users for convenient access to household services; The employee side supports adding housekeeping services, reviewing appointment records, online exams, and other operations to help housekeeping personnel improve their professional skills and work efficiency; The administrator is responsible for user management, data analysis, etc., to ensure the standardization of platform operation and service quality. Through big data technology, the system can achieve precise matching, intelligent recommendation, and data analysis, providing personalized services for users and decision support for domestic enterprises and employees. In addition, the system also has good scalability and security, and can adapt to different scales of household service needs. After multiple rounds of functional testing and performance optimization, all functions run stably and meet practical application needs, providing an effective solution for the digital transformation of the home service industry, with good application prospects and promotion value.
Keywords: Home service platform system; Java ; SpringBoot; MySQL
目录
摘要
Abstract
1 绪论
1.1 研究背景与意义
1.1.1 研究背景
1.1.2 研究意义
1.2 国内外研究现状
1.3 论文组织结构
1.4 主要研究内容
2 相关技术介绍
2.1 Java语言
2.2 B/S框架
2.3 SpringBoot框架
2.4 Vue技术
2.5 MySQL数据库
3 需求分析
3.1 功能需求分析
3.1.1 用户功能
3.1.2 管理员功能
3.2 非功能需求分析
3.3 可行性分析
3.3.1 技术可行性
3.3.2 操作可行性
3.3.3 经济可行性
4 系统设计
4.1 系统架构设计
4.2 系统总体流程设计
4.2.1 用户登录流程
4.2.2 添加信息流程
4.2.3 修改信息流程
4.2.4 删除信息流程
4.3 系统总体功能设计
4.4 数据库设计
4.4.1 概念设计
4.4.2 数据库表设计
5 系统实现
5.1 用户功能实现
5.1.1 注册界面
5.1.2 登录界面
5.1.3 首页
5.1.4 网站公告
5.1.5 家政资讯
5.1.6 家政服务
5.1.7 个人中心
5.1.8 在线预约管理
5.1.9 家政服务管理
5.2 管理员功能实现
5.2.1 后台首页
5.2.2 用户管理
5.2.3 家政服务管理
5.2.4 系统管理
5.2.5 资源管理
5.2.6 网站公告管理
6 系统测试
6.1 测试目的
6.2 测试方法
6.3 测试内容
6.4 测试结论
7 总结
参考文献
致谢
1绪论
1.1研究背景与意义
1.1.1研究背景
随着现代经济的快速发展和人们生活节奏的加快,家政服务行业的需求不断增加,但传统家政服务模式面临着诸多问题。信息不对称是家政服务行业的一大痛点,客户难以全面了解家政服务人员的资质、背景和服务质量,而家政服务人员也难以获取客户的详细需求,导致服务匹配度低,信任难以建立。家政服务行业缺乏统一的服务标准和规范,服务质量参差不齐,客户体验难以保障。家政服务人员的素质和专业能力差异较大,大多数服务人员未经过系统培训,难以满足客户的多样化需求。在管理层面,传统家政服务公司规模有限,服务分配不均、沟通效率低、预约复杂、进度难以追踪等问题普遍存在。这些问题不仅影响了服务供需双方的匹配和交易效率,还限制了行业的规范化和专业化发展。
针对上述问题,本研究选题为“基于大数据的家政服务平台系统的设计与实现”,旨在通过数字化技术提升家政服务行业的信息化水平和服务质量。系统采用Java语言结合Spring Boot框架进行后端开发,MySQL作为数据库管理系统,构建了高效、稳定的技术架构。通过大数据技术,系统能够实现精准匹配、智能推荐和数据分析,为用户提供个性化服务,同时为家政企业和员工提供决策支持。系统还通过严格的背景审查和身份认证,增强客户信任。通过这些措施,本研究旨在推动家政服务行业的数字化转型和高质量发展,为用户、员工和管理员提供更加高效、透明和便捷的服务体验。
1.1.2研究意义
本研究具有重要的理论意义和实际应用价值。从理论层面来看,通过对基于大数据的家政服务平台系统的设计与实现,进一步探索了Java语言、Spring Boot框架以及MySQL数据库在实际应用中的集成与优化方法,为相关领域的技术研究提供了新的思路和实践案例。同时,该研究也为大数据技术在家政服务行业的应用提供了理论支持,丰富了服务行业信息化管理的理论体系。
从实际应用价值来看,该家政服务平台系统能够有效解决传统家政服务行业存在的信息不对称、服务质量参差不齐、信任机制缺失等问题。通过精准匹配和智能推荐功能,系统能够为用户提供个性化服务,帮助用户快速找到符合需求的家政服务人员,提升用户体验。同时,系统为家政员工优惠提供了便捷的管理工具,包括家政服务添加、在线培训等功能,有助于提升员工用户的专业能力和服务效率。系统还为管理员提供了强大的后台管理功能,包括用户管理、数据分析等,有助于提升家政服务企业的运营效率和管理水平。通过该系统的推广和应用,可以有效规范家政服务市场,提升服务质量,增强用户与服务人员之间的信任,推动家政服务行业的数字化转型和高质量发展。
1.2国内外研究现状
在国内,家政服务行业的数字化转型已经取得了一定的成果。随着互联网和大数据技术的快速发展,越来越多的家政服务平台开始涌现,如58同城、阿姨帮等,这些平台通过线上预约、评价反馈等功能,实现了资源的有效整合和服务的快速匹配。同时,一些家政企业开始引入大数据技术,对用户需求和服务人员资质进行分析,为用户提供个性化、精准化的家政服务。政策层面也出台了一系列支持家政服务行业数字化转型的政策,如《关于推动家政服务行业高质量发展的意见》等。然而,我国家政服务行业数字化转型仍面临诸多挑战,如数字化基础设施不完善、服务人员素质参差不齐、市场准入门槛较低等。
在国外,家政服务行业的数字化发展更为成熟。国外家政服务平台功能更为完善,集成度更高,除了提供基础的家政服务预约功能外,还提供了如信用评价、数据分析等增值服务。服务分类更为精细化,根据客户需求提供专门的清洁服务、育婴服务、家庭护理等,并通过数字化手段实现服务的精准匹配。智能化技术应用广泛,从智能家电管理到家庭安全监控,技术的运用更为普遍和深入。
综上所述,国内外家政服务行业在数字化发展上都取得了显著进步,但在技术应用、服务精细化和智能化方面仍存在差距。未来,家政服务行业需要进一步加强数字化基础设施建设,提升服务人员素质,推动服务模式创新,以实现更高质量的发展。
1.3论文组织结构
本论文共分为七个主要章节,具体结构如下:
1. 绪论:介绍研究背景与意义,回顾国内外研究现状,并概述论文的组织结构。
2. 相关技术介绍:详细介绍与本研究相关的技术,包括Java语言、B/S框架、SpringBoot框架、Vue技术和MySQL数据库。
3. 需求分析:对系统的功能需求和非功能需求进行分析,明确用户和管理员的需求,并进行可行性分析,包括技术、操作和经济可行性。
4. 系统设计:涵盖系统架构设计、总体流程设计和功能设计,并进行数据库的概念设计与表设计。
5. 系统实现:具体描述各个功能模块的实现过程,展示系统如何根据需求进行开发。
6. 系统测试:阐述测试的目的、方法和内容,分析测试结果并得出结论,以验证系统的稳定性和功能完整性。
7. 总结:总结研究的主要成果和贡献,指出存在的不足及未来的研究方向。
1.4主要研究内容
本选题主要围绕家政服务行业的数字化转型展开研究,深入分析行业的发展现状,包括市场规模、增长趋势以及服务模式的演变,探讨大数据技术在家政服务中的应用潜力。研究内容涵盖大数据技术在家政服务行业的应用场景,如数据采集、存储、处理和分析等环节,探索如何通过大数据技术优化家政服务资源配置,实现智能推荐和个性化服务,提升用户体验和服务质量。设计并实现一个基于大数据的家政服务平台系统,采用Java语言结合Spring Boot框架进行后端开发,MySQL作为数据库管理系统,构建高效、稳定的技术架构。系统分为用户端、员工端和管理员端,满足不同角色的需求,提升家政服务的运营效率和管理水平。详细阐述系统的功能模块设计,包括数据采集与存储、数据处理与分析以及用户交互界面等,研究如何通过大数据分析实现个性化推荐、智能匹配和数据驱动决策。对系统进行全面的功能测试和性能优化,确保系统的稳定性、可靠性和安全性,通过测试结果评估系统的功能完整性、操作流畅性和数据安全性。同时,探讨家政服务行业数字化转型的未来发展趋势,包括智能化服务、个性化推荐、市场预测和风险管理等方面,提出系统的优化方向和功能升级建议,为家政服务行业的持续发展提供参考。本选题旨在为家政服务行业的数字化转型提供理论支持和实践指导,推动家政服务行业的高质量发展。
2相关技术介绍
2.1Java语言
Java语言是一种广泛使用的高级编程语言,具有平台无关性、面向对象特性和丰富的标准库[1]。Java通过Java虚拟机(JVM)实现跨平台运行,开发者可以编写一次代码,在任何支持JVM的环境中执行。Java的面向对象特性使得代码复用和模块化变得更加容易,促进了软件的维护和扩展。Java支持多线程编程,允许开发者在同一程序中同时执行多个任务,提升了应用程序的性能。
Java语言的语法结构简洁且易于理解,吸引了大量开发者[2]。Java的标准库包含数据结构、输入输出处理、网络编程等众多功能模块。这使得开发者在构建应用程序时能够高效利用已有工具,减少重复劳动。Java广泛应用于企业级应用、移动应用、Web开发和大数据处理等领域。
2.2 B/S框架
B/S(Browser/Server)架构是一种基于浏览器和服务器的系统架构模式,用户通过浏览器与服务器进行交互。B/S架构简化了客户端的部署和管理,用户无需在本地安装复杂的软件,只需使用标准浏览器即可访问应用程序。服务器端负责处理业务逻辑和数据存储,客户端则主要负责展示用户界面和数据交互[3]。B/S架构的设计使得系统更新和维护集中在服务器端,降低了维护成本。
B/S架构通常采用Web技术进行实现,包括HTML、CSS和JavaScript等。用户在浏览器中发起请求,服务器响应并返回数据。数据传输通常通过HTTP或HTTPS协议进行,B/S架构的灵活性使其适用于在线购物、信息管理系统和社交网络等各类应用场景[4]。由于其易于扩展性,B/S架构可以方便地支持大规模用户访问,适应不断变化的业务需求。
2.3 SpringBoot框架
SpringBoot框架是基于Spring框架的开源项目,简化Java应用程序的开发过程。SpringBoot通过约定优于配置的理念,减少了传统Spring应用的繁琐配置,开发者可以快速搭建和部署应用程序。框架提供了一系列默认配置,支持自动化配置,简化了应用启动的复杂性[5]。SpringBoot内置了嵌入式Web服务器,使得开发者能够独立运行Java应用,无需外部容器。
SpringBoot支持微服务架构,开发者可以轻松创建和管理多个微服务。框架集成了丰富的功能模块,包括安全、数据访问和消息中间件等,支持RESTful API和JSON数据格式的处理[6]。SpringBoot还提供了强大的监控和管理功能,允许开发者实时监控应用的健康状态和性能指标。借助SpringBoot,开发者能够高效构建和维护现代企业级应用,满足复杂业务需求。
2.4 Vue技术
Vue是一种渐进式JavaScript框架,专注于构建用户界面。Vue采用组件化的开发模式,允许开发者将应用程序拆分为独立的、可重用的组件,从而提高了开发效率和代码的可维护性[7]。框架的核心库专注于视图层,支持数据绑定和DOM操作,提供了简洁的API。Vue的虚拟DOM机制提升了应用的性能,减少了实际DOM操作的次数。
Vue支持双向数据绑定,能够自动更新视图与模型之间的变化。开发者可以通过Vue的指令系统,简化数据展示和事件处理。Vue还支持路由管理和状态管理,使得开发复杂单页面应用变得更加容易[8]。借助Vue的生态系统,开发者能够使用多种工具和库来扩展功能,满足不同的业务需求。Vue在前端开发中逐渐成为主流选择,受到广泛关注和应用。
2.5 MySQL数据库
MySQL是一种开源关系型数据库管理系统,广泛应用于Web应用和企业级数据存储。MySQL支持结构化查询语言,允许开发者通过标准语句进行数据的创建、读取、更新和删除操作[9]。数据库通过表格形式组织数据,支持数据完整性和约束条件的定义。MySQL的存储引擎机制使得用户可以根据具体需求选择不同的存储引擎,以优化性能和功能。
MySQL具有高性能和可扩展性,支持大规模数据存储和高并发访问。系统提供了丰富的用户权限管理和数据加密安全特性。MySQL能够与多种编程语言和框架兼容,广泛应用于内容管理系统、电子商务平台和数据分析等各种场景。
3需求分析
3.1功能需求分析
UML(统一建模语言)用例图是需求分析阶段常用的工具,通过直观的图形方式表示系统的功能需求和参与者。每个用例图包含一系列用例,即系统能够执行的特定功能,以及与之交互的参与者。本文将对系统按照角色模块进行需求分析。
3.1.1用户功能
普通用户:首页、网站公告、家政资讯、家政服务、我的(个人首页、在线预约、收藏、评论管理)等功能。
普通用户用例图如图3-1所示。

图3-1 普通用户用例图
员工用户:首页、在线考试、网站公告、家政资讯、家政服务、培训课程、我的(个人首页、家政服务、在线预约、收藏、评论管理)等功能。
员工用户用例图如图3-2所示。

图3-2 员工用户用例图
3.1.2管理员功能
管理员:后台首页、系统用户(用户、员工、管理员)、服务类型管理、家政服务管理、在线预约管理、培训课程管理、系统管理(轮播图)、网站公告管理、资源管理(家政资讯、资讯分类、在线考试)等功能。
管理员用例图如图3-3所示。

图3-3 管理员用例图
3.2非功能需求分析
1. 可用性
系统应具备高可用性,用户在任何时间都能顺畅访问。系统的正常运行时间应达到99.9%以上,用户不会因系统故障而影响操作体验。用户界面设计应简洁明了,降低操作复杂性。
2. 可靠性
系统需要具备高可靠性,在故障发生时能够快速恢复。数据应定期备份,在意外情况下不丢失。系统应具备故障检测机制,自动识别并处理潜在问题。
3. 安全性
系统应实现严格的安全控制,保护用户数据的隐私和完整性。用户信息应加密存储,传输过程中的数据也需采用加密协议,防止数据泄露。系统应具备权限管理功能,不同用户只能访问相应的数据和功能。
4. 可扩展性
系统设计应具备良好的可扩展性,模块化设计使得新功能可以方便地集成,系统能够支持更高的用户负载而无需重构基础架构。
5. 性能
系统的响应时间应控制在合理范围内,通常不超过2秒。
3.3可行性分析
3.3.1技术可行性
系统采用当前主流的SpringBoot和Vue.js开发框架,具备良好的技术基础。这些技术已被广泛应用于多种商业项目,具备成熟的文档和社区支持,便于开发获取必要的资源与解决方案。个人拥有丰富的相关技术经验,能够有效应对潜在技术挑战。所需的软硬件资源易于获取,且具备良好的兼容性,降低了技术实现的难度。
3.3.2操作可行性
系统具备直观友好的用户界面,支持简便的导航和功能访问,极大地提升了用户的使用体验。系统提供了自定义的工作流程和角色权限管理,使不同层级的用户能够快速上手,完成各自的任务。
3.3.3经济可行性
系统所使用的软件为开源技术,降低了使用费用,同时硬件成本较低,使得整体初始投入相对合理,具备较高性价比。因此,系统在经济上是完全可行的。
4系统设计
4.1系统架构设计
系统采用SpringBoot 框架开发,该系统分为VIEW层、Controller层、Model层、DAO层和持久化数据存储层,VIEW层支持电脑浏览器访问系统。VIEW 层与 Controller 层紧密结合并系协同工作,共同完成前台页面的数据展示;Controller层为控制层,通过接收前端请求的参数进行业务处理,返回指定的路径或数据;Model层主要是服务层,用于业务逻辑处理;DAO 和持久化层,主要用于访问数据库和持久化数据[10]。整个系统架构如图4-1所示。

图4-1 系统架构图
4.2系统总体流程设计
4.2.1用户登录流程
用户输入用户名和密码后,系统先检查输入是否为空,再验证用户名是否存在,若存在则通过用户名获取密码并校验。若密码正确则登录成功,否则提示密码错误。若用户名不存在或无法登录,提示用户操作无效。如图4-2所示。

图4-2登录流程图
4.2.2添加信息流程
管理员可以添加信息,用户添加可以自己权限内的信息,输入信息后,要想利用这个软件来进行系统的安全管理,首先需要登录到该软件中。添加信息流程如图4-3所示。

图4-3添加信息流程图
4.2.3修改信息流程
用户首先选择需要修改的记录,输入修改后的数据,系统判断输入数据是否合法。若数据不合法,提示重新输入;若数据合法,则将修改后的数据写入数据库,完成操作后流程结束。修改信息流程图如图4-4所示。

图4-4修改信息流程图
4.2.4删除信息流程
用户选择需要删除的记录后,系统判断是否确认删除。若未确认,返回选择环节;若确认删除,则更新数据库,删除对应记录,完成操作后流程结束。删除信息流程图如图4-5所示。

图4-5删除信息流程图
4.3系统总体功能设计
系统功能结构图如图4-6所示。

图4-6系统功能结构图
4.4数据库设计
在进行数据库设计时,概念设计帮助明确系统的整体结构和需求。在这一阶段,需要确定实体、属性以及它们之间的关系,为后续的数据库表设计奠定基础。接下来,将深入探讨数据库表设计的具体细节,实现更高效的数据存储和管理。
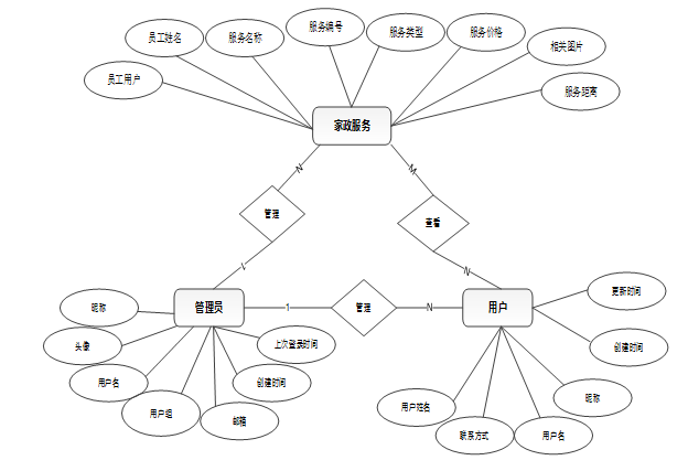
系统全局E-R图如图4-7所示。

图4-7系统E-R图
用户实体图如图4-8所示。

图4-8 用户实体图
家政服务实体图如图4-9所示。

图4-9 家政服务实体图
4.4.1概念设计
概念设计是数据库设计的第一步,其主要目标是对系统的数据需求进行全面的理解和抽象[11]。在这一阶段,通过建立实体-关系模型(ER模型)来识别系统中的关键实体、属性及其相互关系。概念设计的输出是一个清晰的ER图,作为后续数据库表设计的基础。以下将展示系统的全局E-R图以及各个实体的属性图。
4.4.2数据库表设计
这一阶段的重点是将概念模型转换为实际的数据库结构,包括表的创建、字段的定义及数据类型的选择。每个实体通常对应于数据库中的一张表,而实体的属性则转化为表的列[12]。以下是系统的数据库表设计展示。
用户表:用于保存用户登录信息及相关数据。如表4-1所示。
表 4-1-access_token(登陆访问时长)
|
编号 |
字段名 |
类型 |
长度 |
是否非空 |
是否主键 |
注释 |
|
1 |
token_id |
int |
是 |
是 |
临时访问牌ID |
|
|
2 |
token |
varchar |
64 |
否 |
否 |
临时访问牌 |
|
3 |
info |
text |
65535 |
否 |
否 |
信息 |
|
4 |
maxage |
int |
是 |
否 |
最大寿命:默认2小时 |
|
|
5 |
create_time |
timestamp |
是 |
否 |
创建时间 |
|
|
6 |
update_time |
timestamp |
是 |
否 |
更新时间 |
|
|
7 |
user_id |
int |
是 |
否 |
用户编号 |
表 4-2-article(文章)
|
编号 |
字段名 |
类型 |
长度 |
是否非空 |
是否主键 |
注释 |
|
1 |
article_id |
mediumint |
是 |
是 |
文章id |
|
|
2 |
title |
varchar |
125 |
是 |
是 |
标题 |
|
3 |
type |
varchar |
64 |
是 |
否 |
文章分类 |
|
4 |
hits |
int |
是 |
否 |
点击数 |
|
|
5 |
praise_len |
int |
是 |
否 |
点赞数 |
|
|
6 |
create_time |
timestamp |
是 |
否 |
创建时间 |
|
|
7 |
update_time |
timestamp |
是 |
否 |
更新时间 |
|
|
8 |
source |
varchar |
255 |
否 |
否 |
来源 |
|
9 |
url |
varchar |
255 |
否 |
否 |
来源地址 |
|
10 |
tag |
varchar |
255 |
否 |
否 |
标签 |
|
11 |
content |
longtext |
4294967295 |
否 |
否 |
正文 |
|
12 |
img |
varchar |
255 |
否 |
否 |
封面图 |
|
13 |
description |
text |
65535 |
否 |
否 |
文章描述 |
表 4-3-article_type(文章分类)
|
编号 |
字段名 |
类型 |
长度 |
是否非空 |
是否主键 |
注释 |
|
1 |
type_id |
smallint |
是 |
是 |
分类ID |
|
|
2 |
display |
smallint |
是 |
否 |
显示顺序 |
|
|
3 |
name |
varchar |
16 |
是 |
否 |
分类名称 |
|
4 |
father_id |
smallint |
是 |
否 |
上级分类ID |
|
|
5 |
description |
varchar |
255 |
否 |
否 |
描述 |
|
6 |
icon |
text |
65535 |
否 |
否 |
分类图标 |
|
7 |
url |
varchar |
255 |
否 |
否 |
外链地址 |
|
8 |
create_time |
timestamp |
是 |
否 |
创建时间 |
|
|
9 |
update_time |
timestamp |
是 |
否 |
更新时间 |
表 4-4-auth(用户权限管理)
|
编号 |
字段名 |
类型 |
长度 |
是否非空 |
是否主键 |
注释 |
|
1 |
auth_id |
int |
是 |
是 |
授权ID |
|
|
2 |
user_group |
varchar |
64 |
否 |
否 |
用户组 |
|
3 |
mod_name |
varchar |
64 |
否 |
否 |
模块名 |
|
4 |
table_name |
varchar |
64 |
否 |
否 |
表名 |
|
5 |
page_title |
varchar |
255 |
否 |
否 |
页面标题 |
|
6 |
path |
varchar |
255 |
否 |
否 |
路由路径 |
|
7 |
parent |
varchar |
64 |
否 |
否 |
父级菜单 |
|
8 |
parent_sort |
int |
是 |
否 |
父级菜单排序 |
|
|
9 |
position |
varchar |
32 |
否 |
否 |
位置 |
|
10 |
mode |
varchar |
32 |
是 |
否 |
跳转方式 |
|
11 |
add |
tinyint |
是 |
否 |
是否可增加 |
|
|
12 |
del |
tinyint |
是 |
否 |
是否可删除 |
|
|
13 |
set |
tinyint |
是 |
否 |
是否可修改 |
|
|
14 |
get |
tinyint |
是 |
否 |
是否可查看 |
|
|
15 |
field_add |
text |
65535 |
否 |
否 |
添加字段 |
|
16 |
field_set |
text |
65535 |
否 |
否 |
修改字段 |
|
17 |
field_get |
text |
65535 |
否 |
否 |
查询字段 |
|
18 |
table_nav_name |
varchar |
500 |
否 |
否 |
跨表导航名称 |
|
19 |
table_nav |
varchar |
500 |
否 |
否 |
跨表导航 |
|
20 |
option |
text |
65535 |
否 |
否 |
配置 |
|
21 |
create_time |
timestamp |
是 |
否 |
创建时间 |
|
|
22 |
update_time |
timestamp |
是 |
否 |
更新时间 |
表 4-5-code_token(验证码)
|
编号 |
字段名 |
类型 |
长度 |
是否非空 |
是否主键 |
注释 |
|
1 |
code_token_id |
int |
是 |
是 |
验证码ID |
|
|
2 |
token |
varchar |
255 |
否 |
否 |
令牌 |
|
3 |
code |
varchar |
255 |
否 |
否 |
验证码 |
|
4 |
expire_time |
timestamp |
是 |
否 |
失效时间 |
|
|
5 |
create_time |
timestamp |
是 |
否 |
创建时间 |
|
|
6 |
update_time |
timestamp |
是 |
否 |
更新时间 |
表 4-6-collect(收藏)
|
编号 |
字段名 |
类型 |
长度 |
是否非空 |
是否主键 |
注释 |
|
1 |
collect_id |
int |
是 |
是 |
收藏ID |
|
|
2 |
user_id |
int |
是 |
是 |
收藏人ID |
|
|
3 |
source_table |
varchar |
255 |
否 |
否 |
来源表 |
|
4 |
source_field |
varchar |
255 |
否 |
否 |
来源字段 |
|
5 |
source_id |
int |
是 |
否 |
来源ID |
|
|
6 |
title |
varchar |
255 |
否 |
否 |
标题 |
|
7 |
img |
varchar |
255 |
否 |
否 |
封面 |
|
8 |
create_time |
timestamp |
是 |
否 |
创建时间 |
|
|
9 |
update_time |
timestamp |
是 |
否 |
更新时间 |
表 4-7-comment(评论)
|
编号 |
字段名 |
类型 |
长度 |
是否非空 |
是否主键 |
注释 |
|
1 |
comment_id |
int |
是 |
是 |
评论ID |
|
|
2 |
user_id |
int |
是 |
是 |
评论人ID |
|
|
3 |
reply_to_id |
int |
是 |
否 |
回复评论ID |
|
|
4 |
content |
longtext |
4294967295 |
否 |
否 |
内容 |
|
5 |
nickname |
varchar |
255 |
否 |
否 |
昵称 |
|
6 |
avatar |
varchar |
255 |
否 |
否 |
头像地址 |
|
7 |
create_time |
timestamp |
是 |
否 |
创建时间 |
|
|
8 |
update_time |
timestamp |
是 |
否 |
更新时间 |
|
|
9 |
source_table |
varchar |
255 |
否 |
否 |
来源表 |
|
10 |
source_field |
varchar |
255 |
否 |
否 |
来源字段 |
|
11 |
source_id |
int |
是 |
否 |
来源ID |
表 4-8-employee_user(员工用户)
|
编号 |
字段名 |
类型 |
长度 |
是否非空 |
是否主键 |
注释 |
|
1 |
employee_user_id |
int |
是 |
是 |
员工用户ID |
|
|
2 |
employee_name |
varchar |
64 |
否 |
否 |
员工姓名 |
|
3 |
contact_phone |
varchar |
64 |
否 |
否 |
联系电话 |
|
4 |
employee_id |
varchar |
64 |
否 |
否 |
员工工号 |
|
5 |
examine_state |
varchar |
16 |
是 |
否 |
审核状态 |
|
6 |
user_id |
int |
是 |
否 |
用户ID |
|
|
7 |
create_time |
datetime |
是 |
否 |
创建时间 |
|
|
8 |
update_time |
timestamp |
是 |
否 |
更新时间 |
表 4-9-exam(考试)
|
编号 |
字段名 |
类型 |
长度 |
是否非空 |
是否主键 |
注释 |
|
1 |
exam_id |
mediumint |
是 |
是 |
考试ID |
|
|
2 |
name |
varchar |
32 |
是 |
否 |
考试名称 |
|
3 |
duration |
int |
否 |
否 |
答题时长 |
|
|
4 |
score |
double |
否 |
否 |
总分 |
|
|
5 |
status |
varchar |
10 |
否 |
否 |
状态:启用、禁用 |
|
6 |
create_time |
timestamp |
是 |
否 |
创建时间 |
|
|
7 |
update_time |
timestamp |
是 |
否 |
更新时间 |
表 4-10-exam_question(试题)
|
编号 |
字段名 |
类型 |
长度 |
是否非空 |
是否主键 |
注释 |
|
1 |
exam_question_id |
mediumint |
是 |
是 |
试题ID |
|
|
2 |
type |
varchar |
20 |
否 |
否 |
类型 |
|
3 |
title |
varchar |
255 |
否 |
否 |
题目 |
|
4 |
question_item |
varchar |
500 |
否 |
否 |
选项 |
|
5 |
answer |
varchar |
500 |
否 |
否 |
参考答案 |
|
6 |
score |
double |
否 |
否 |
总分 |
|
|
7 |
question_order |
int |
否 |
否 |
排序 |
|
|
8 |
exam_id |
mediumint |
是 |
是 |
所属试卷 |
|
|
9 |
create_time |
timestamp |
是 |
否 |
创建时间 |
|
|
10 |
update_time |
timestamp |
是 |
否 |
更新时间 |
表 4-11-hits(用户点击)
|
编号 |
字段名 |
类型 |
长度 |
是否非空 |
是否主键 |
注释 |
|
1 |
hits_id |
int |
是 |
是 |
点赞ID |
|
|
2 |
user_id |
int |
是 |
否 |
点赞人 |
|
|
3 |
create_time |
timestamp |
是 |
否 |
创建时间 |
|
|
4 |
update_time |
timestamp |
是 |
否 |
更新时间 |
|
|
5 |
source_table |
varchar |
255 |
否 |
否 |
来源表 |
|
6 |
source_field |
varchar |
255 |
否 |
否 |
来源字段 |
|
7 |
source_id |
int |
是 |
否 |
来源ID |
表 4-12-housekeeping_service(家政服务)
|
编号 |
字段名 |
类型 |
长度 |
是否非空 |
是否主键 |
注释 |
|
1 |
housekeeping_service_id |
int |
是 |
是 |
家政服务ID |
|
|
2 |
employee_user |
int |
否 |
否 |
员工用户 |
|
|
3 |
employee_name |
varchar |
64 |
否 |
否 |
员工姓名 |
|
4 |
service_name |
varchar |
64 |
否 |
否 |
服务名称 |
|
5 |
service_number |
varchar |
64 |
否 |
否 |
服务编号 |
|
6 |
service_type |
varchar |
64 |
否 |
否 |
服务类型 |
|
7 |
service_price |
double |
否 |
否 |
服务价格 |
|
|
8 |
related_pictures |
varchar |
255 |
否 |
否 |
相关图片 |
|
9 |
service_distance |
varchar |
64 |
否 |
否 |
服务距离 |
|
10 |
service_content |
text |
65535 |
否 |
否 |
服务内容 |
|
11 |
hits |
int |
是 |
否 |
点击数 |
|
|
12 |
praise_len |
int |
是 |
否 |
点赞数 |
|
|
13 |
collect_len |
int |
是 |
否 |
收藏数 |
|
|
14 |
comment_len |
int |
是 |
否 |
评论数 |
|
|
15 |
examine_state |
varchar |
16 |
是 |
否 |
审核状态 |
|
16 |
online_booking_limit_times |
int |
是 |
否 |
预约限制次数 |
|
|
17 |
create_time |
datetime |
是 |
否 |
创建时间 |
|
|
18 |
update_time |
timestamp |
是 |
否 |
更新时间 |
表 4-13-notice(公告)
|
编号 |
字段名 |
类型 |
长度 |
是否非空 |
是否主键 |
注释 |
|
1 |
notice_id |
mediumint |
是 |
是 |
公告ID |
|
|
2 |
title |
varchar |
125 |
是 |
否 |
标题 |
|
3 |
content |
longtext |
4294967295 |
否 |
否 |
正文 |
|
4 |
create_time |
timestamp |
是 |
否 |
创建时间 |
|
|
5 |
update_time |
timestamp |
是 |
否 |
更新时间 |
表 4-14-online_booking(在线预约)
|
编号 |
字段名 |
类型 |
长度 |
是否非空 |
是否主键 |
注释 |
|
1 |
online_booking_id |
int |
是 |
是 |
在线预约ID |
|
|
2 |
registered_user |
int |
否 |
否 |
注册用户 |
|
|
3 |
user_name |
varchar |
64 |
否 |
否 |
用户姓名 |
|
4 |
user_phone |
varchar |
64 |
否 |
否 |
用户电话 |
|
5 |
employee_user |
int |
否 |
否 |
员工用户 |
|
|
6 |
employee_name |
varchar |
64 |
否 |
否 |
员工姓名 |
|
7 |
service_name |
varchar |
64 |
否 |
否 |
服务名称 |
|
8 |
service_number |
varchar |
64 |
否 |
否 |
服务编号 |
|
9 |
service_type |
varchar |
64 |
否 |
否 |
服务类型 |
|
10 |
service_price |
double |
否 |
否 |
服务价格 |
|
|
11 |
appointment_time |
datetime |
否 |
否 |
预约时间 |
|
|
12 |
appointment_remarks |
text |
65535 |
否 |
否 |
预约备注 |
|
13 |
examine_state |
varchar |
16 |
是 |
否 |
审核状态 |
|
14 |
pay_state |
varchar |
16 |
是 |
否 |
支付状态 |
|
15 |
pay_type |
varchar |
16 |
否 |
否 |
支付类型: 微信、支付宝、网银 |
|
16 |
create_time |
datetime |
是 |
否 |
创建时间 |
|
|
17 |
update_time |
timestamp |
是 |
否 |
更新时间 |
|
|
18 |
source_table |
varchar |
255 |
否 |
否 |
来源表 |
|
19 |
source_id |
int |
否 |
否 |
来源ID |
|
|
20 |
source_user_id |
int |
否 |
否 |
来源用户 |
表 4-15-praise(点赞)
|
编号 |
字段名 |
类型 |
长度 |
是否非空 |
是否主键 |
注释 |
|
1 |
praise_id |
int |
是 |
是 |
点赞ID |
|
|
2 |
user_id |
int |
是 |
是 |
点赞人 |
|
|
3 |
create_time |
timestamp |
是 |
否 |
创建时间 |
|
|
4 |
update_time |
timestamp |
是 |
否 |
更新时间 |
|
|
5 |
source_table |
varchar |
255 |
否 |
否 |
来源表 |
|
6 |
source_field |
varchar |
255 |
否 |
否 |
来源字段 |
|
7 |
source_id |
int |
是 |
否 |
来源ID |
|
|
8 |
status |
tinyint |
是 |
否 |
点赞状态:1为点赞,0已取消 |
表 4-16-registered_user(注册用户)
|
编号 |
字段名 |
类型 |
长度 |
是否非空 |
是否主键 |
注释 |
|
1 |
registered_user_id |
int |
是 |
是 |
注册用户ID |
|
|
2 |
user_name |
varchar |
64 |
否 |
否 |
用户姓名 |
|
3 |
user_phone |
varchar |
16 |
否 |
否 |
用户电话 |
|
4 |
examine_state |
varchar |
16 |
是 |
否 |
审核状态 |
|
5 |
user_id |
int |
是 |
否 |
用户ID |
|
|
6 |
create_time |
datetime |
是 |
否 |
创建时间 |
|
|
7 |
update_time |
timestamp |
是 |
否 |
更新时间 |
表 4-17-score(评分)
|
编号 |
字段名 |
类型 |
长度 |
是否非空 |
是否主键 |
注释 |
|
1 |
score_id |
int |
是 |
是 |
评分ID |
|
|
2 |
user_id |
int |
是 |
否 |
评分人 |
|
|
3 |
nickname |
varchar |
64 |
否 |
否 |
昵称 |
|
4 |
score_num |
double |
是 |
否 |
评分 |
|
|
5 |
create_time |
timestamp |
是 |
否 |
创建时间 |
|
|
6 |
update_time |
timestamp |
是 |
否 |
更新时间 |
|
|
7 |
source_table |
varchar |
255 |
否 |
否 |
来源表 |
|
8 |
source_field |
varchar |
255 |
否 |
否 |
来源字段 |
|
9 |
source_id |
int |
是 |
否 |
来源ID |
表 4-18-service_information(服务类型)
|
编号 |
字段名 |
类型 |
长度 |
是否非空 |
是否主键 |
注释 |
|
1 |
service_information_id |
int |
是 |
是 |
服务类型ID |
|
|
2 |
service_type |
varchar |
64 |
否 |
否 |
服务类型 |
|
3 |
create_time |
datetime |
是 |
否 |
创建时间 |
|
|
4 |
update_time |
timestamp |
是 |
否 |
更新时间 |
表 4-19-slides(轮播图)
|
编号 |
字段名 |
类型 |
长度 |
是否非空 |
是否主键 |
注释 |
|
1 |
slides_id |
int |
是 |
是 |
轮播图ID |
|
|
2 |
title |
varchar |
64 |
否 |
否 |
标题 |
|
3 |
content |
varchar |
255 |
否 |
否 |
内容 |
|
4 |
url |
varchar |
255 |
否 |
否 |
链接 |
|
5 |
img |
varchar |
255 |
否 |
否 |
轮播图 |
|
6 |
hits |
int |
是 |
否 |
点击量 |
|
|
7 |
create_time |
timestamp |
是 |
否 |
创建时间 |
|
|
8 |
update_time |
timestamp |
是 |
否 |
更新时间 |
表 4-20-training_courses(培训课程)
|
编号 |
字段名 |
类型 |
长度 |
是否非空 |
是否主键 |
注释 |
|
1 |
training_courses_id |
int |
是 |
是 |
培训课程ID |
|
|
2 |
course_title |
varchar |
64 |
否 |
否 |
课程标题 |
|
3 |
course_number |
varchar |
64 |
否 |
否 |
课程编号 |
|
4 |
course_type |
varchar |
64 |
否 |
否 |
课程类型 |
|
5 |
course_cover |
varchar |
255 |
否 |
否 |
课程封面 |
|
6 |
course_video |
varchar |
255 |
否 |
否 |
课程视频 |
|
7 |
course_details |
varchar |
64 |
否 |
否 |
课程详情 |
|
8 |
hits |
int |
是 |
否 |
点击数 |
|
|
9 |
praise_len |
int |
是 |
否 |
点赞数 |
|
|
10 |
collect_len |
int |
是 |
否 |
收藏数 |
|
|
11 |
comment_len |
int |
是 |
否 |
评论数 |
|
|
12 |
create_time |
datetime |
是 |
否 |
创建时间 |
|
|
13 |
update_time |
timestamp |
是 |
否 |
更新时间 |
表 4-21-upload(文件上传)
|
编号 |
字段名 |
类型 |
长度 |
是否非空 |
是否主键 |
注释 |
|
1 |
upload_id |
int |
是 |
是 |
上传ID |
|
|
2 |
name |
varchar |
64 |
否 |
否 |
文件名 |
|
3 |
path |
varchar |
255 |
否 |
否 |
访问路径 |
|
4 |
file |
varchar |
255 |
否 |
否 |
文件路径 |
|
5 |
display |
varchar |
255 |
否 |
否 |
显示顺序 |
|
6 |
father_id |
int |
否 |
否 |
父级ID |
|
|
7 |
dir |
varchar |
255 |
否 |
否 |
文件夹 |
|
8 |
type |
varchar |
32 |
否 |
否 |
文件类型 |
表 4-22-user(用户账户)
|
编号 |
字段名 |
类型 |
长度 |
是否非空 |
是否主键 |
注释 |
|
1 |
user_id |
int |
是 |
是 |
用户ID |
|
|
2 |
state |
smallint |
是 |
否 |
账户状态:(1可用|2异常|3已冻结|4已注销) |
|
|
3 |
user_group |
varchar |
32 |
否 |
否 |
所在用户组 |
|
4 |
login_time |
timestamp |
是 |
否 |
上次登录时间 |
|
|
5 |
phone |
varchar |
11 |
否 |
否 |
手机号码 |
|
6 |
phone_state |
smallint |
是 |
否 |
手机认证:(0未认证|1审核中|2已认证) |
|
|
7 |
username |
varchar |
16 |
是 |
否 |
用户名 |
|
8 |
nickname |
varchar |
16 |
否 |
否 |
昵称 |
|
9 |
password |
varchar |
64 |
是 |
否 |
密码 |
|
10 |
|
varchar |
64 |
否 |
否 |
邮箱 |
|
11 |
email_state |
smallint |
是 |
否 |
邮箱认证:(0未认证|1审核中|2已认证) |
|
|
12 |
avatar |
varchar |
255 |
否 |
否 |
头像地址 |
|
13 |
open_id |
varchar |
255 |
否 |
否 |
针对获取用户信息字段 |
|
14 |
create_time |
timestamp |
是 |
否 |
创建时间 |
表 4-23-user_answer(用户答题)
|
编号 |
字段名 |
类型 |
长度 |
是否非空 |
是否主键 |
注释 |
|
1 |
user_answer_id |
mediumint |
是 |
是 |
用户答题ID |
|
|
2 |
user_id |
mediumint |
是 |
否 |
用户ID |
|
|
3 |
exam_id |
mediumint |
是 |
是 |
考试id |
|
|
4 |
score |
double |
否 |
否 |
分数 |
|
|
5 |
answers |
text |
65535 |
否 |
否 |
答案 |
|
6 |
score_detail |
text |
65535 |
否 |
否 |
评分详情 |
|
7 |
objective_score |
double |
否 |
否 |
客观题得分 |
|
|
8 |
subjective_score |
double |
否 |
否 |
主观题得分 |
|
|
9 |
score_state |
tinyint |
否 |
否 |
评分状态 |
|
|
10 |
nickname |
varchar |
255 |
否 |
否 |
提交人 |
|
11 |
create_time |
timestamp |
是 |
否 |
创建时间 |
|
|
12 |
update_time |
timestamp |
是 |
否 |
更新时间 |
|
|
13 |
comment_desc |
varchar |
255 |
否 |
否 |
评语 |
表 4-24-user_group(用户组)
|
编号 |
字段名 |
类型 |
长度 |
是否非空 |
是否主键 |
注释 |
|
1 |
group_id |
mediumint |
是 |
是 |
用户组ID |
|
|
2 |
display |
smallint |
是 |
否 |
显示顺序 |
|
|
3 |
name |
varchar |
16 |
是 |
否 |
名称 |
|
4 |
description |
varchar |
255 |
否 |
否 |
描述 |
|
5 |
source_table |
varchar |
255 |
否 |
否 |
来源表 |
|
6 |
source_field |
varchar |
255 |
否 |
否 |
来源字段 |
|
7 |
source_id |
int |
是 |
否 |
来源ID |
|
|
8 |
register |
smallint |
否 |
否 |
注册位置 |
|
|
9 |
create_time |
timestamp |
是 |
否 |
创建时间 |
|
|
10 |
update_time |
timestamp |
是 |
否 |
更新时间 |
5系统实现
5.1用户功能实现
5.1.1注册界面
输入账号、设置密码、确认密码、昵称、邮箱、选择用户身份、用户姓名、用户性别、联系电话等用户个人信息,点击注册按钮进行注册,注册界面图如下。

图5-1 注册界面
5.1.2登录界面
输入用户名跟密码点击登录按钮,校验通过后即可登录,登录界面图如下。

图5-2 登录界面
5.1.3首页
普通用户可以快速浏览到最新的网站公告、家政服务等,以及快速访问家政资讯模块。首页设计简洁直观,方便用户快速获取重要信息和进行常用功能的访问。其界面图如下。

图5-3 首页界面
5.1.4网站公告
用户可以查看管理员发布的所有网站公告,了解关于平台更新、活动通知等方面的信息,确保用户第一时间获得重要信息,避免遗漏。其界面图如下。

图5-4 网站公告界面
5.1.5家政资讯
提供家政服务行业的新闻、技巧分享等内容,帮助用户了解行业动态和提升家庭管理知识。用户可以按类别筛选和搜索资讯,并对感兴趣的资讯进行点赞、评论和分享,增强互动性。其界面图如下。

图5-5 家政资讯界面
5.1.6家政服务
提供的各类家政服务项目和家政人员信息。用户可以通过服务类型、服务价格等条件筛选服务,查看服务详情并在线预约。方便用户快速找到合适的服务,提升服务匹配效率。其界面图如下。

图5-6 家政服务界面
5.1.7个人中心
展示用户的个人首页、在线预约、收藏、评论管理等,提供个性化的用户体验。其界面图如下。

图5-7个人中心界面
5.1.8在线预约管理
员工用户可以查看和处理用户的预约请求。员工可以查看所有待处理、进行中和已完成的预约信息,包括服务内容、预约时间、用户信息等。员工可以对预约进行确认、调整或取消操作,确保服务流程的顺畅进行。其界面图如下。

图5-8在线预约管理界面
5.1.9家政服务管理
员工可以查看和管理所有家政服务信息,包括服务内容、服务时间、服务人员、服务类型等。可以灵活调整服务内容和时间安排,确保服务的高效性和客户满意度。其界面图如下。

图5-9家政服务管理界面
5.2管理员功能实现
5.2.1后台首页
展示管理员的主要操作入口和重要信息概览,包括系统运行状态、待处理任务等,帮助管理员快速了解系统整体情况。其界面图如下。

图5-10 后台首页界面
5.2.2用户管理
管理员可以对系统用户进行分类管理,包括普通用户、员工用户和管理员账号。支持查看、添加、编辑和删除用户信息,同时为管理员账号分配不同的操作权限,确保系统的安全性和灵活性。其界面图如下。

图5-11 用户管理界面
5.2.3家政服务管理
管理员可以查看和审核员工用户添加的家政服务详情。并进行增删改查等操作,确保家政服务的准确性和及时性。其界面图如下。

图5-12 家政服务管理界面
5.2.4系统管理
管理员可以对系统的基础设置进行管理,包括轮播图的上传、编辑和删除,系统管理功能确保平台的展示内容和运行参数符合企业需求。其界面图如下。

图5-13系统管理界面
5.2.5资源管理
管理员可以在资源管理页面上传和管理平台所需的图片、文档等资源。管理员可以对资源进行分类、删除或替换,确保平台内容的及时更新。管理员可以管理在线考试的内容,包括考试题目的添加、编辑、删除等操作。管理员还可以设置考试的规则和评分标准,确保考试的公平性和有效性。其界面图如下。

图5-14 资源管理界面
5.2.6网站公告管理
管理员可以发布、编辑和删除网站公告,支持公告的分类管理。用户可以在前端查看公告并进行收藏和评论,提升信息传递的效率和互动性。其界面图如下。

图5-15 网站公告管理界面
6系统测试
6.1测试目的
测试的主要目的是确保系统的功能和性能满足预期的需求,同时识别和修复潜在的缺陷。通过系统测试,可以验证各个功能模块的正确性和稳定性,确保系统在不同使用场景下的表现符合设计要求。测试目的包括确认系统功能的完整性、验证数据处理的准确性、评估系统的性能和安全性。测试还可以提高用户满意度,保证用户在使用系统时获得流畅和可靠的体验。通过全面的测试,可以降低后期维护成本,减少系统上线后出现故障的风险,从而保障系统的长期稳定运行。
6.2测试方法
在本系统中,测试方法主要依赖于测试用例的设计与执行。测试用例是根据系统需求文档编写的,覆盖所有功能模块及其边界情况。每个测试用例包含输入数据、预期结果和实际结果的对比,以验证系统的功能是否按预期工作。
常见的测试用例包括功能测试用例、边界测试用例和异常测试用例[13]。功能测试用例针对系统的各项功能进行验证;边界测试用例则侧重于输入数据的边界条件,验证系统在极端情况下是否能够稳定运行;异常测试用例则用于验证系统在处理错误输入或异常情况时的反应。本文选择功能测试用例进行系统测试。
在测试执行过程中,记录每个用例的执行结果,并根据实际结果与预期结果的对比,判断系统是否存在缺陷。通过系统化的测试用例执行,可以有效提高测试的覆盖率和效率,为系统的最终上线提供保障。
6.3测试内容
家政服务浏览功能测试用例表是用来验证用户能否正确浏览和筛选家政服务的测试用例。家政服务浏览功能测试用例表如表6-1所示。
表6-1 家政服务浏览功能测试用例
|
测试项 |
测试用例 |
预期结果 |
结论 |
|
家政服务浏览功能测试 |
1. 打开家政服务浏览页面。 |
页面正常加载,显示家政服务列表。 |
与预期结果一致。 |
|
家政服务浏览功能测试 |
2. 选择筛选条件(如名称、内容、类型)。 |
筛选条件被成功选中。 |
与预期结果一致。 |
|
家政服务浏览功能测试 |
3. 点击搜索按钮。 |
系统根据筛选条件进行搜索。 |
与预期结果一致。 |
|
家政服务浏览功能测试 |
4. 查看筛选结果。 |
页面显示符合条件的家政服务列表。 |
与预期结果一致。 |
添加家政服务功能测试用例表是用来验证管理员能否正确添加家政服务的测试用例。添加家政服务功能测试用例表如表6-2所示。
表6-2 添加家政服务功能测试用例
|
测试项 |
测试用例 |
预期结果 |
结论 |
|
添加家政服务功能测试 |
1. 打开添加家政服务页面。 |
页面正常加载,显示信息填写表单。 |
与预期结果一致。 |
|
添加家政服务功能测试 |
2. 填写服务基本信息(名称、类型、内容等)。 |
信息成功输入并保存。 |
与预期结果一致。 |
|
添加家政服务功能测试 |
3. 上传封面照片。 |
照片成功上传并显示预览。 |
与预期结果一致。 |
|
添加家政服务功能测试 |
4. 点击提交按钮。 |
页面提示信息提交成功,并显示等待审核状态。 |
与预期结果一致。 |
评论管理功能测试用例表是用来验证用户能否正确发表和管理评论的测试用例。评论管理功能测试用例表如表6-3所示。
表6-3 评论管理功能测试用例
|
测试项 |
测试用例 |
预期结果 |
结论 |
|
评论管理功能测试 |
1. 打开评论管理页面。 |
页面正常加载,显示评论列表及输入框。 |
与预期结果一致。 |
|
评论管理功能测试 |
2. 选择目标服务。 |
目标服务的评论列表成功加载。 |
与预期结果一致。 |
|
评论管理功能测试 |
3. 输入评论内容。 |
评论内容成功输入并显示在输入框中。 |
与预期结果一致。 |
|
评论管理功能测试 |
4. 点击提交按钮。 |
评论成功发布并显示在评论列表中。 |
与预期结果一致。 |
用户管理功能测试用例表是用来验证管理员能否正确管理用户信息的测试用例。用户管理功能测试用例表如表6-4所示。
表6-4用户管理功能测试用例
|
测试项 |
测试用例 |
预期结果 |
结论 |
|
用户管理功能测试 |
1. 打开用户管理页面。 |
页面正常加载,显示用户列表及操作选项。 |
与预期结果一致。 |
|
用户管理功能测试 |
2. 选择目标用户。 |
目标用户信息成功加载到编辑界面。 |
与预期结果一致。 |
|
用户管理功能测试 |
3. 修改用户权限或状态。 |
用户权限或状态成功更新。 |
与预期结果一致。 |
|
用户管理功能测试 |
4. 点击保存按钮。 |
用户信息成功更新并显示在用户列表中。 |
与预期结果一致。 |
6.4测试结论
通过对家政服务浏览功能的测试,系统能够正常加载家政服务页面,用户可根据筛选条件成功搜索并查看符合条件的家政服务列表,所有操作均与预期结果一致。添加家政服务功能的测试结果表明,管理员能够顺利填写服务基本信息并上传照片,提交后系统正确提示信息提交成功并显示等待审核状态。评论管理功能的测试表明,用户能够选择目标服务并发表评论,评论成功显示在评论列表中。用户管理功能的测试验证了管理员能够选择目标用户并修改其权限或状态,保存后用户信息成功更新并显示在列表中。所有功能测试结果均与预期一致,系统功能运行正常。
7总结
本文基于Spring Boot和Vue技术设计并实现了一个基于大数据的家政服务平台系统,旨在解决传统家政服务中存在的信息不透明、服务质量参差不齐以及用户互动性不足等问题。通过对国内外相关家政服务行业现状和发展趋势的深入分析,本文总结了当前行业的痛点,并明确了系统的设计目标。系统采用前后端分离架构,后端使用Spring Boot框架实现业务逻辑,前端使用Vue构建用户界面,数据库选用MySQL进行数据存储。系统功能涵盖普通用户、员工用户和管理员模块,普通用户可通过平台浏览家政服务、家政资讯、提交预约与反馈;员工用户可管理家政服务信息、审核在线预约;管理员则负责用户管理、家政服务管理、资讯管理及系统管理等操作。
经过功能测试,系统各项功能运行正常,达到了预期设计目标。系统的实现为家政服务的传播与交流提供了一个高效、透明且用户友好的平台。通过优化信息传播流程和简化操作流程,系统显著提升了用户体验和平台运营效率。同时,系统的模块化设计和可扩展性为未来功能升级提供了便利。测试结果表明,系统在功能完整性、操作流畅性及数据安全性方面均表现良好。
未来,系统可以进一步引入更多个性化推荐功能,以增强系统的用户体验和内容精准度。还可以探索更多智能化服务,如智能提醒、服务进度同步等,以进一步提升服务质量和效率。本文的研究为家政服务平台的数字化转型提供了有益的参考,具有一定的理论价值和实践意义,有助于推动家政服务行业的规范化和专业化发展。
参考文献
- 冯志林.Java EE程序设计与开发实践教程[M].机械工业出版社:202105.353.
- 尹应荆.JAVA编程语言在计算机软件开发中的应用[J].石河子科技,2023,(05):45-47.
- 刘江涛,王亮亮,吴庆茹,等.基于B/S模式的铁路勘测设计案例信息化管理系统设计与实现[J].铁路计算机应用,2021,30(03):32-35.
- 张丹丹,李弘.基于B/S架构的办公管理系统设计与开发[J].铁路通信信号工程技术,2024,21(09):44-48+106.
- 王志亮,纪松波.基于SpringBoot的Web前端与数据库的接口设计[J].工业控制计算机,2023,36(03):51-53.
- 熊永平.基于SpringBoot框架应用开发技术的分析与研究[J].电脑知识与技术,2021,15(36):76-77.
- 赵媛.基于Vue的Web系统前端性能优化分析[J].电脑编程技巧与维护,2024,(09):44-46.
- 秦冬.浅析Vue框架在前端开发中的应用[J].信息与电脑(理论版),2024,36(13):61-63.
- 李艳杰.MySQL数据库下存储过程的综合运用研究[J].现代信息科技,2023,7(11):80-82+88.
- 陈倩怡,何军.Vue+Springboot+MyBatis技术应用解析[J].电脑编程技巧与维护,2020,(01):14-15+28.
- 周晓玉,崔文超.基于Web技术的数据库应用系统设计[J].信息与电脑(理论版),2023,35(09):189-191.
- 马艳艳,吴晓光.计算机软件与数据库的设计策略分析[J].电子技术,2024,53(05):104-105.
- 李俊萌.计算机软件测试技术与开发应用策略分析[J].信息记录材料,2023,24(03):50-52.
- Ahmed U J ,Talukder S M ,Talukdar A , et al.Sheba.xyz: Codifying household service solutions using a digital platform[J].Journal of Information Technology Teaching Cases,2024,14(2):290-298.
- Ettarfi K .Conceptualizing labor agency through resilience: Practices of reassembling work on domestic services platforms[J].Geoforum,2024,(15):61-62.
- 何晓荣,赖桂冰.家政服务业经营管理模式改革探究[J].今日财富,2024,(30):56-58.
- 王凯文.基于深度学习的家政服务推荐平台研究与应用[D].太原师范学院,2024,(01):35-37.
- 郝婧,张红霞.推动家政服务业高质量发展[N].华兴时报,2023,04(01).:55-57.
- 冯永杰.融合心理行为与数据伦理的家政服务员专业性分类研究[D].东华大学,2023,(18):62-64..
- Jianjun Y ,Yanli F ,Yuanguang Z , et al.Pricing and quality strategies for an on-demand housekeeping platform with customer-intensive services[J].Transportation Research Part E,2022,(16):74-76.
致谢
在本项目的实施过程中,许多人给予了我无私的支持和帮助,令我深感感谢。
我要衷心感谢我的指导老师。不仅在项目的初期提供了宝贵的建议,还在整个过程中给予了我细致入微的指导。专业知识和严谨态度始终激励着我,让我在遇到困难时能够保持信心,继续前行。每一次的讨论都让我对项目有了更深刻的理解,帮助我克服了许多技术难题。
我也要感谢参与用户测试的同学们。你们的反馈和建议为我们系统的优化提供了重要的参考,帮助我们更好地理解用户需求。正是因为有了你们的参与,我们才能够不断改进,提升系统的用户体验。感谢所有支持我的家人和朋友。你们的理解与鼓励让我在项目的紧张时刻始终能够保持积极的心态,成为我前进的动力。每当我遇到挑战时,想到你们的支持,我就能够重新振作,继续努力。最后,我要感谢所有在我职业发展过程中给予帮助的人。每一次的交流与分享都让我受益匪浅,拓宽了我的视野,让我在这条道路上走得更加坚定。
项目的完成不仅是我个人努力的结果,更是许多人共同支持与协作的成果。在此,我再次向所有关心和支持我的人表达衷心的感谢。希望未来我们能够继续携手,共同创造更多的价值和成就。