飞算JavaAI炫技赛:电商系统商品管理模块设计与实现

飞算JavaAI炫技赛:电商系统商品管理模块设计与实现
🌟 Hello,我是摘星!
🌈 在彩虹般绚烂的技术栈中,我是那个永不停歇的色彩收集者。
🦋 每一个优化都是我培育的花朵,每一个特性都是我放飞的蝴蝶。
🔬 每一次代码审查都是我的显微镜观察,每一次重构都是我的化学实验。
🎵 在编程的交响乐中,我既是指挥家也是演奏者。让我们一起,在技术的音乐厅里,奏响属于程序员的华美乐章。
目录
飞算JavaAI炫技赛:电商系统商品管理模块设计与实现
需求分析与规划
一、功能需求
二、核心模块
三、技术选型
飞算JavaAI开发实录
准备AI开发提示词
需求理解阶段
接口设计阶段
表结构设计阶段
逻辑处理阶段
源码生成阶段
优化与调试心得
pom依赖
Mysql配置
redis配置
Elasticsearch配置
YAML配置文件
成果展示与总结
API接口列表
核心代码
开发总结
引用箴言
参考链接
关键词标签
需求分析与规划
一、功能需求

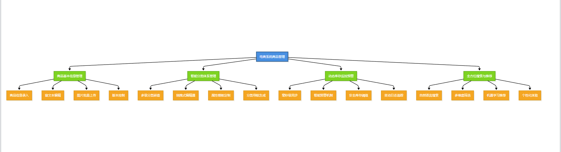
功能需求总览流程图
商品基本信息管理: 构建一套完善的商品信息录入与维护体系,支持商家通过可视化界面轻松管理商品的名称、描述、价格、规格等核心信息。系统应提供富文本编辑器用于商品详情编写,支持多张高清图片批量上传与管理,并具备商品信息的版本控制功能,确保每次修改都有完整的历史记录可追溯。
智能分类体系管理: 打造层次分明、逻辑清晰的多级商品分类架构,如同为数字化商场构建科学合理的导购系统。支持无限层级的分类嵌套,提供拖拽式分类编辑器,并能够为不同分类定制专属的属性模板,让商品归类变得既高效又精准,大幅提升用户的商品查找体验。
动态库存监控预警: 实现毫秒级的库存数据同步与监控,如同为商品配备24小时不间断的”数字管家”。系统具备智能库存预警机制,可根据历史销售数据和季节性趋势自动设定安全库存阈值,当库存不足时及时推送预警通知,并提供详尽的库存变动日志,确保每一件商品的进出都有迹可循。
全方位搜索与推荐: 融合传统搜索技术与现代AI算法,打造如”购物助手”般智能的商品发现体验。支持自然语言搜索、模糊匹配、多维度筛选等功能,集成机器学习推荐算法,能够基于用户浏览历史、购买偏好等数据主动推荐相关商品,让每位用户都能快速找到心仪的产品。

商品管理生命周期图
二、核心模块

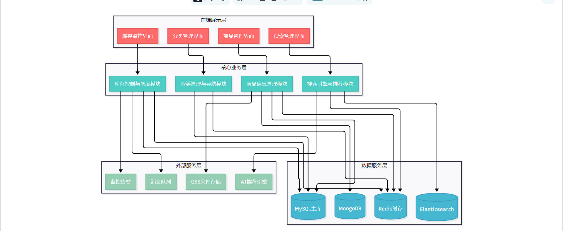
核心模块架构图
商品信息管理模块: 作为整个系统的”信息枢纽”,负责统一管理商品的全生命周期数据。模块采用组件化设计理念,提供灵活的商品属性配置界面、支持多媒体内容的批量处理,集成智能的数据校验机制,并具备商品信息的自动同步功能,确保商品数据在各个平台间的一致性和准确性。
分类管理与导航模块: 基于树形数据结构设计的智能分类管理系统,提供直观的可视化分类编辑器。支持分类属性模板的动态配置,能够自动生成美观的多级导航菜单,并具备分类SEO优化功能,让商品分类不仅便于管理,更有利于搜索引擎收录和用户体验提升。
库存控制与调度模块: 采用分布式架构的高性能库存管理引擎,支持多仓库、多渠道的统一库存调度。具备实时库存计算、智能补货建议、库存安全预警等核心功能,并提供完整的库存操作审计轨迹,在确保高并发场景下数据一致性的同时,有效防范超卖等业务风险。
搜索引擎与推荐模块: 集成先进的全文搜索引擎与机器学习推荐算法的智能服务平台。支持复杂查询条件的快速检索,具备个性化推荐、相关商品联想、热门搜索分析等功能,通过深度学习用户行为模式,持续优化搜索结果的精准度和商品推荐的转化率。

模块间数据流向图
三、技术选型
框架选择: 采用Spring Boot 2.7+作为后端开发的核心框架,结合Spring Cloud Alibaba构建稳定可靠的微服务生态体系。这套”黄金组合”不仅提供了丰富的开发组件和中间件集成能力,更具备出色的可扩展性和维护性,能够轻松应对电商系统的复杂业务场景和高并发访问需求。
数据存储方案: 构建”一主多辅”的混合存储架构,MySQL 8.0作为核心业务数据的主存储,Redis 6.0提供高速缓存服务,MongoDB负责处理商品详情等非结构化数据,阿里云OSS托管商品图片等静态资源。这种多元化的存储策略既满足了不同数据类型的特殊需求,又显著提升了系统的整体性能表现。
前端技术栈: 选用Vue.js 3.0这一业界领先的渐进式前端框架,配合Element Plus丰富的企业级UI组件库,打造现代化、响应式的用户界面。利用Vite的极速构建能力和TypeScript的类型安全特性,为开发团队提供高效的开发体验,为最终用户呈现流畅、直观的操作界面。
微服务与运维: 全面拥抱云原生技术理念,采用Docker容器化部署策略,Kubernetes作为容器编排平台,Nacos提供服务注册发现与配置管理,Sentinel实现服务熔断保护。同时集成Prometheus+Grafana监控体系和ELK日志分析平台,构建完善的DevOps运维生态,确保系统7×24小时稳定运行。
飞算JavaAI辅助开发: 深度集成飞算JavaAI智能开发平台,充分发挥AI在代码生成、架构设计、业务逻辑实现等方面的强大能力。通过自然语言描述快速生成标准化的CRUD接口、数据模型映射、业务服务层代码,大幅提升开发效率和代码质量。同时利用AI的智能重构建议、性能优化提示等功能,持续改进系统架构,让人工智能真正成为开发团队的”最佳拍档”。

技术架构分层图
飞算JavaAI开发实录
准备AI开发提示词
需求分析完毕之后,准备好飞算JavaAI的AI Coding开发提示词,本次要做的项目开发提示词:
请使用飞算JavaAI插件辅助开发一个完整的电商系统商品管理模块。项目采用Spring Boot 2.7+微服务架构,前端使用Vue.js 3.0,数据库使用MySQL 8.0主存储+Redis缓存+Elasticsearch搜索引擎。
核心功能模块包括:1)商品信息管理-实现商品CRUD操作、富文本编辑、图片上传、版本控制;2)智能分类管理-构建多级分类树、拖拽编辑器、属性模板配置;3)动态库存控制-实时库存同步、智能预警、多仓库调度;4)搜索推荐引擎-全文检索、个性化推荐算法集成。
请生成标准化的RESTful API接口、实体类映射、Service业务逻辑、Controller控制层代码,遵循阿里巴巴Java开发规范,集成Swagger文档。利用AI能力自动生成数据校验、异常处理、日志记录等通用代码,提升开发效率和代码质量。
输入到飞算JavaAI的智能引导中:

需求理解阶段
|
功能模块 |
核心功能点 |
|
商品信息管理功能 |
|
|
智能分类管理功能 |
|
|
动态库存控制功能 |
|
|
搜索推荐引擎功能 |
|

接口设计阶段
|
功能模块 |
主要功能描述 |
|
商品信息管理 |
• 实现商品的创建、查询、修改、删除(CRUD)操作 |
|
智能分类管理 |
• 构建多级分类树结构 |
|
动态库存控制 |
• 实现商品实时库存同步更新 |
|
搜索推荐引擎 |
• 基于Elasticsearch实现商品信息的全文检索功能 |

表结构设计阶段

CREATE TABLE product_info (
id BIGINT PRIMARY KEY AUTO_INCREMENT COMMENT '商品ID',
product_name VARCHAR(255) NOT NULL COMMENT '商品名称',
description TEXT COMMENT '商品详情描述(富文本)',
image_urls JSON COMMENT '商品图片URL列表',
version INT DEFAULT 0 COMMENT '版本号,用于控制数据变更历史',
status TINYINT DEFAULT 1 COMMENT '商品状态:1-正常;0-下架',
create_by VARCHAR(64) NOT NULL COMMENT '创建人',
create_time DATETIME DEFAULT CURRENT_TIMESTAMP COMMENT '创建时间',
update_by VARCHAR(64) COMMENT '修改人',
update_time DATETIME ON UPDATE CURRENT_TIMESTAMP COMMENT '修改时间'
) COMMENT='商品信息表';
CREATE TABLE category_tree (
id BIGINT PRIMARY KEY AUTO_INCREMENT COMMENT '分类ID',
parent_id BIGINT DEFAULT 0 COMMENT '父级分类ID,根节点为0',
category_name VARCHAR(128) NOT NULL COMMENT '分类名称',
level TINYINT NOT NULL COMMENT '分类层级(从1开始)',
sort_order INT DEFAULT 0 COMMENT '排序序号',
attribute_template_id BIGINT COMMENT '关联的属性模板ID',
is_leaf TINYINT DEFAULT 0 COMMENT '是否叶子节点:1-是;0-否',
create_by VARCHAR(64) NOT NULL COMMENT '创建人',
create_time DATETIME DEFAULT CURRENT_TIMESTAMP COMMENT '创建时间',
update_by VARCHAR(64) COMMENT '修改人',
update_time DATETIME ON UPDATE CURRENT_TIMESTAMP COMMENT '修改时间'
) COMMENT='分类树结构表';
CREATE TABLE inventory_record (
id BIGINT PRIMARY KEY AUTO_I