郑州大学2022级大三期末复习总结(数据库,传感器,嵌入式,人工智能,移动终端开发,计算机英语)
本人是郑州大学2022级的一名大三学生,上学期期末苦于没有复习资料硬学了三周,所以想着将脑海里还残留着的各个课程的知识点,考点记录下来。这些资料不能保证你考高分,只能给你提供一些复习的方向和可能高频的知识点。
有些地方的原理是靠自己肤浅的理解做出的有限归纳,可能会不严谨,目的只是为了做对题。
如果你想要考九十分,基本是需要花功夫把老师给的课件,课后题以及真题都看一遍的,真题可以去学校打印店找老板打印对应的白皮书(一般就前两套题有用,后面的都太古老了基本用不了)
如果老师要考简单一些,基本就是考课外习题以及往年真题的原题,而且出题基本集中在前两章(尤其是简答题)
复习资料网盘链接,提取码: 1145
数据库原理及应用(必修)
(第一个考的,到现在隔了两周,考的啥都忘了)老师是马建红,课件在学习通上,同时在学习通上给出了课后题,考试范围是除了第八章(数据库编程)以外的一到十二章。教材是这本:

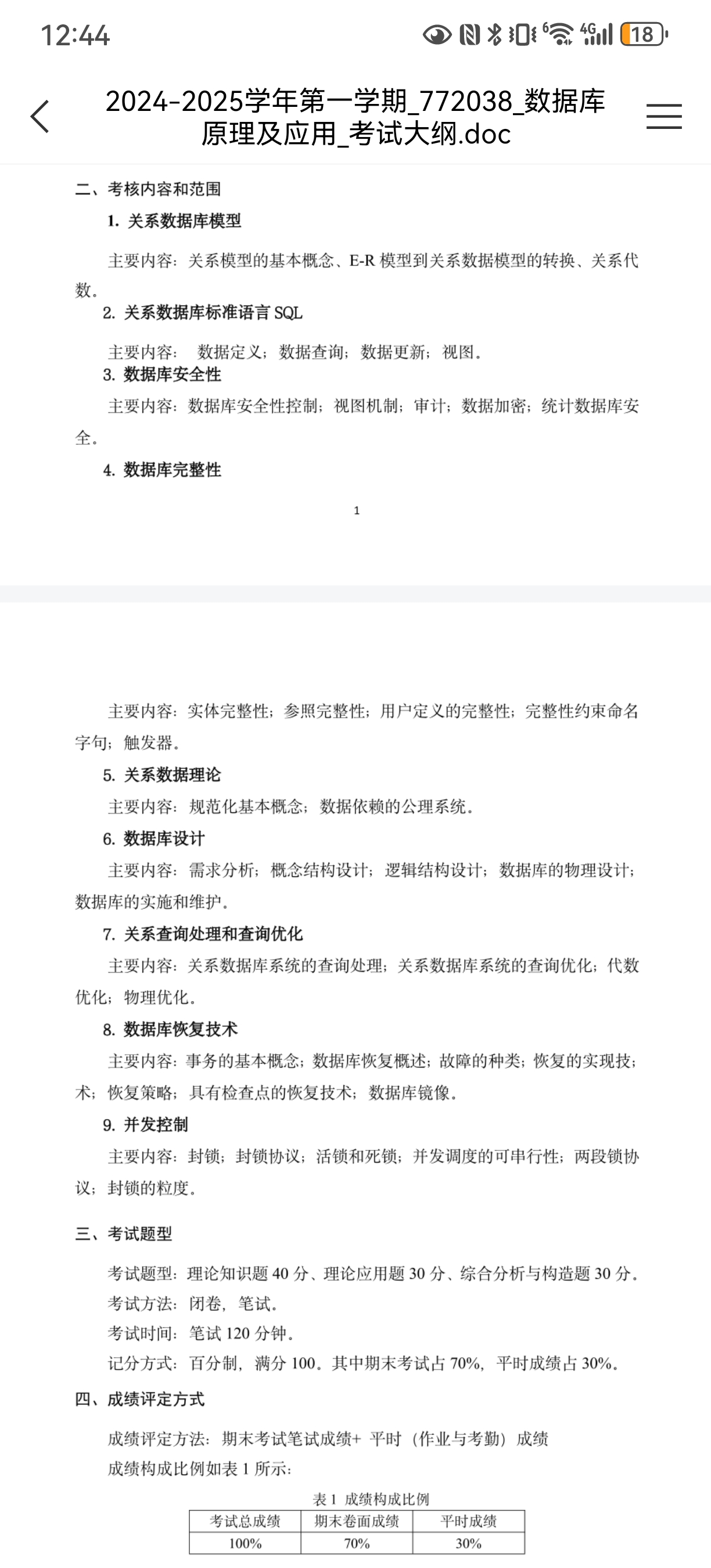
学习通上还给出了具体的考试范围,考试题型,分数构成,如下图。单选20个,每个一分,填空20空,每空一分,若干应用题。

这场考试比较恶心,关系运算里的除,sql语句里的蕴含都考到了。填空题考的很偏(甚至考了一个Armstrong阿姆斯特朗回旋加速阿姆斯特朗炮 公理的三大定律),基本只有把课件全看完了还能有印象的人能写出来(11章,每章200页ppt,能记住的都是神人了,建议放弃,反正就几分)。应用题给出的答题空间太小了,两行空间画ER图是真恶心。大体的考试试题如下:

速成课看这个人,她的提纲放到上面的网盘里了,里面还给了一套2021级的真题,两套模拟题(这两套不太拟合,可以做着玩)。选择题的考试范围要比速成课要大,所以一定要做老师给的课后题。
选择题靠速成课的知识点以及老师给的课后题来复习就问题不大,填空题除了几个偏门的问题也问题不大,大题题型比较固定,考关系代数(难点÷)和sql语句(难点蕴含),判断范式以及对关系进行分解,画ER图,写出关系之类的。大题考的比较深,需要多花时间把这部分的难点理解透彻。
除了速成课的知识点,下面给一点选择题上的知识点补充:
- 数据库管理技术阶段:人工管理,文件系统,数据库系统
- 数据独立性分为物理独立性(物理存储改变,应用程序不改变)和逻辑独立性(逻辑结构改变,应用程序不改变)(都是下层在变,最上层的应用程序不改变)
- 概念模型既可以向关系模型转换,也可以向层次模型,网状模型和面向对象模型转换
- 数据模型中,型指的是对某一数据的结构和属性的说明,值指的是型的一个具体赋值,模式指数据的结构、类型、约束等信息,是相对稳定的数据定义(简单理解成型就是表头,值就是一条记录,所以型比较稳定,而值就可能不断更新)
- 存取控制分为自主存取控制(灵活性适应性强)和强制存取控制(安全性强)(判断,说自主存取控制安全性强×)
- 数据库安全审计系统——事后检查
- 数据库设计基本规律:三分技术,七分管理,十二分基础数据
概念结构设计就是画ER图,逻辑结构设计就是将ER图向关系模型转换(设计模式和外模式),物理结构设计就是设计存取方法,关系、索引等数据库文件的物理存储结构。(出选择题问你某个操作是在哪个阶段完成的) - 冗余数据包括后备副本,日志文件,数据库镜像
- 在DBMS中实现事务持久性的子系统是恢复管理子系统,实现事务隔离性的子系统是并发控制子系统。
- 介质故障就是破坏存储设备的故障,其他的硬件故障算系统故障(数据没丢)
- 先写日志文件,后写数据库
- 数据库基本操作有:数据定义功能DDL(创建create,修改alter,删除drop 表等),数据操纵功能DML(插入,更新,删除记录),数据查询功能DQL(查询select记录),数据控制功能DCL(其他操作,比如创建删除用户,授权等)
- CASCADE指级联,删除对象时可选,引用了该列的其他对象一起删除,RESTRICT指限制,若删除的对象被引用,则不删除。
传感器原理及应用(必修)
老师是张博,课件在雨课堂上,每章ppt结尾给了课后题(习题和答案整理到网盘里了),考试范围是除了第十七章以外的一到十八章(重点是2-9章以及第18章),教材是这本:

题型:单选(20个,每个1分)多选(十个,每个两分)填空(二十空,每空一分)判断(十个,每个一分)简答(六个,每个五分,其中四个计算题,两个简答题,除了一个计算题其他全是课后题原题)
选择填空把课件大概浏览一遍,把每个传感器的特性,大致原理看懂就行了,尤其是课件里的问题,一定要记住,大题就看课后题就行了,尤其是前几章的课后题(后面几章尤其是10到16章感觉大概率都不会考,看一下就行了),第十八章为了凸显后面章节的存在感,也比较容易考一个计算题。2022级的考题是这几个:





还有一个电容式传感器的题,不是课后题,不过比课后题简单,题意大概是两个带电极板正对,给出长和宽,现将上极板向左平移两厘米,问电容变化量和灵敏度(电容式传感器没有灵敏度定义,因此大致符合是输出比输入的基本内涵就可以,比如电容变化量比位移)
这门课特别唬人,前几章是完全看不懂的大串公式,变量和推导,根本啃不动,实际上做上题后发现根本不需要理解那些数学推导,你只需要记住变量叫什么,然后记住几个基础公式,把课后题的推导步骤记住,然后套公式就行了。
速成课看这个人,提纲放到上面的网盘里了。这个人只讲了除了第七章的一到八章,但是讲的更深入,太深的我们不考,所以看到了直接跳过就行了速成的基本原则就是课后题里没有的题型就是不考 。
需要记住的公式如下:
第二章:
f
f
f 指频率,
τ
tau
τ 指传感器的时间常数
ω
=
2
π
f
omega=2pi f
ω=2πf
幅频特性:
A
(
ω
)
=
1
1
+
(
ω
τ
)
2
A(omega)=dfrac{1}{sqrt{1+(omegatau)^2}}
A(ω)=1+(ωτ)21
相频特性:
φ
(
ω
)
=
−
a
r
c
t
a
n
(
ω
τ
)
varphi(omega)=-arctan(omegatau)
φ(ω)=−arctan(ωτ)
第三章:
K
K
K 指电阻式传感器的灵敏度,
ε
varepsilon
ε 指电阻丝的轴向应变,
σ
sigma
σ 指应力,
E
E
E 指弹性模量,
F
F
F 指受力,
A
A
A 指受力面积
K
=
Δ
R
R
ε
K=dfrac{frac{Delta R}{R}}{varepsilon}
K=εRΔR(其实灵敏度的定义很灵活,只要大致符合是输出比输入的基本内涵就可以,当然这里给出了定义就记定义)
ε
=
σ
E
varepsilon=dfrac{sigma}{E}
ε=Eσ
σ
=
F
A
sigma=dfrac{F}{A}
σ=AF
差动电桥:有单臂,半桥差动和全桥差动,半桥差动和全桥差动无非线性误差,灵敏度方面半桥差动是单臂的两倍,全桥差动是板桥差动的两倍(去看图)。
U
U_0
U0 指测量电压,
E
E
E 指电源电压
U
=
E
(
R
1
R
1
+
R
2
−
R
3
R
3
+
R
4
)
U_0=Eleft(dfrac{R_1}{R_1+R_2}-dfrac{R_3}{R_3+R_4}right)
U0=E(R1+R2R1−R3+R4R3)
非线性误差:
γ
L
=
Δ
R
1
R
1
2
+
Δ
R
1
R
1
gamma_L=dfrac{frac{Delta R_1}{R_1}}{2+frac{Delta R_1}{R_1}}
γL=2+R1ΔR1R1ΔR1(默认桥臂比为
1
1
1)
第四章:
L
L
L 指的是电感,
W
W
W 指线圈匝数,
μ
mu_0
μ0 指的是真空磁导率,
A
A
A 指的是铁芯截面积,
δ
delta
δ 指的是气隙厚度,
K
K
K 指的灵敏度
L
=
W
2
μ
A
2
δ
L_0=dfrac{W^2mu_0A_0}{2delta}
L0=2δW2μ0A0
Δ
L
L
=
Δ
δ
δ
dfrac{Delta L}{L_0}=dfrac{Delta delta}{delta_0}
L0ΔL=δ0Δδ
K
=
Δ
L
L
Δ
δ
=
1
δ
K_0=dfrac{frac{Delta L}{L_0}}{Delta delta_0}=dfrac{1}{delta_0}
K0=Δδ0L0ΔL=δ01
第五章:
C
C
C 指的是电容,
ε
,
ε
r
varepsilon_0,varepsilon_r
ε0,εr 指的是真空介电常数和相对介电常数,
A
,
d
A,d
A,d 指的是两极板正对的面积和距离
C
=
ε
ε
r
A
d
C=dfrac{varepsilon_0varepsilon_rA}{d}
C=dε0εrA
电容串联:
C
=
C
1
C
2
C
1
+
C
2
C=dfrac{C_1C_2}{C_1+C_2}
C=C1+C2C1C2
电容并联:
C
=
C
1
+
C
2
C=C_1+C_2
C=C1+C2(和电压并联和串联的公式形式是正好相反的)
第六章:
q
x
=
d
11
f
x
,
q
y
=
d
12
f
y
=
−
d
11
f
y
q_x=d_{11}f_x, q_y=d_{12}f_y=-d_{11}f_y
qx=d11fx, qy=d12fy=−d11fy(石英晶体分别沿x轴和y轴施加压力产生的电荷)
q
=
d
33
F
q=d_{33}F
q=d33F (压电陶瓷施加压力产生的电荷)
C
a
=
ε
ε
r
A
d
C_a=dfrac{varepsilon_0varepsilon_rA}{d}
Ca=dε0εrA(压电材料在表面上产生电荷,这个时候就相当于以这个材料为介质的电容,公式自然就是电容的公式了)
U
=
Q
C
a
U=dfrac{Q}{C_a}
U=CaQ
第七章:
U
U
U 指的是霍尔元件产生的霍尔电动势,
K
K
K 指的是灵敏度,
I
I
I 指的是电流,
B
B
B 指的是磁场强度,
n
n
n 指的是载流子浓度(单位体积中电子的数量),
e
e
e 指的是电子的电荷量(常数),
d
d
d 指的是霍尔元件的厚度
U
=
K
I
B
U=KIB
U=KIB
K
=
1
n
e
d
K=dfrac{1}{ned}
K=ned1
第八章:
不需要记公式,只要会看表把温度和电动势相互转换就可以了,去看速成课
第十八章:
绝对误差:
Δ
=
x
−
L
Delta=x-L
Δ=x−L(测量值减真实值)
相对误差:
δ
=
Δ
L
×
100
%
delta=dfrac{Delta}{L}times 100%
δ=LΔ×100%(绝对误差与真实值之比)
引用误差:
γ
=
Δ
x
m
×
100
%
gamma=dfrac{Delta}{x_m}times 100%
γ=xmΔ×100%(绝对误差与仪表满量程之比)
这个去背课后题就行了
一些原理和知识点:
第三章电阻式传感器分为两类:金属传感器(应变效应为主)和半导体传感器(压阻效应为主),两个效应都是受力时电阻率发生变化(区别是前者是由于形变导致的诸如导体长度和截面积变化引起电阻变化,后者是外界施加的压力改变了材料晶格结构导致材料中的电子受到阻碍而难以通过,引起电阻率变化)
第四章电感式传感器利用了电磁感应原理,按原理分为自感式和互感式,按结构分为变磁阻式,变压器式,电涡流式,自感式的变磁阻式传感器由线圈,铁芯和衔铁组成,通过变化气隙厚度,气隙面积等来改变磁阻,进而导致电感发生变化。(还可以接入差动电桥来消除非线性误差,提高灵敏度)

互感式的螺线管式由两条导线交替绕成,一条通电,发生互感现象时就会在没电的那条导线里产生电流。如果两条导线不对称,就有可能出现零点残余电压,课后题有个它的产生原因和解决方法。

第五章电容式传感器在物理里学过,根据电容公式
C
=
ε
ε
r
A
d
C=dfrac{varepsilon_0varepsilon_rA}{d}
C=dε0εrA,我们可以通过改变
ε
r
,
A
,
d
varepsilon_r,A,d
εr,A,d 来改变
C
C
C 进而改变电流大小,于是这就是变介质介电常数型,变面积型,变极距型电容传感器的原理。
第六章压电式传感器主要利用了压电效应,(分为正压电效应和逆压电效应,前者是材料受力形变产生电荷的现象,后者是通电产生机械形变的现象,就是机械能和电能的相互转换),压电材料有石英晶体(x轴是电轴,y轴是机械轴,z轴是光轴,沿xy轴压会在x轴产生电荷,沿z轴压不会产生电荷),极化后的压电陶瓷,压电高分子材料
第七章磁敏式传感器(和电感式传感器很像,区别是磁敏式有永磁体产生磁场,而电感式是电流产生的临时磁场)分为恒磁通式和变磁通式。另外还有霍尔元件(原理是霍尔原理),霍尔元件可通几毫安到十几毫安的电流(选择题)

第八章热电式传感器一部分利用了热电效应,四个定律:中间温度定律,中间导体定律,标准导体定律,均质导体定律。一部分是热敏电阻(电阻值随温度变化)。
第九章光电式传感器按工作原理分为光电效应传感器,热释电红外探测器,固体图像传感器,光纤传感器。
光电效应传感器主要利用光电效应,光电效应分为外光电效应(电子吸收光子能量,冲破正离子束缚逸出导体表面进入外界)和内光电效应(电子吸收光子能量,冲破正离子束缚成为自由电子),内光电效应分为光电导效应(受光照射,电阻率变化)和光伏特效应(受光照射,产生电荷)。
外光电效应的元件有光电管和光电倍增管,光电导效应的元件有光敏电阻,光敏二极管,光敏三极管等,光伏特效应的元件有光电池。
第十章辐射与波式传感器,主要有红外传感器,微波传感器,超声波传感器
红外线本质是一种热辐射,通过热释电效应(温度变化产生电荷的现象)测量,本质上是把红外线转化成温度,然后去测温度。因此输出信号的强弱取决于薄片温度变化的快慢。
微波是一种电磁波,拥有电磁波的所有特性。微波传感器一般由微波发生器,微波天线,微波检测器组成。


第十一、十二、十三章化学生物新型传感器。化学传感器分为气敏式传感器(气体在半导体表面发生氧化还原反应导致其阻值变化)和湿敏式传感器(阻值随湿度变化),下面这个气敏传感器的图要记住,大概率会考一个多选题。

生物传感器主要有酶传感器(酶催化待测物质,产生一种可测物质),组织传感器,微生物传感器(微生物代谢),免疫传感器(抗原和抗体的特异性免疫反应),细胞传感器(利用真核细胞、细胞器来识别物质),DNA传感器(碱基配对)
第十四章参数检测。
填空题:测量以确定被检测值为目的,包括转换过程和比较过程。
多项选择题:判断测量方法






第十五章微弱信号检测。
填空题:微弱信号是相对背景噪声而言,其信号幅度的绝对值很小、信噪比很低的一类信号


第十六章软测量。软测量的定义,课后题有。
第十八章误差。



答案:真值,实际值,标称值,指示值

注:只要能稳定出现的就是系统误差,随机误差消除方法是多次测量求平均,粗大误差必须避免(但是误差较大的数据不一定是粗大误差,不能随意消除)





有源传感器和无源传感器的意思是有无辅助电源,一般自己产生电荷的就不需要辅助电源,是无源传感器,相反原理上是电阻率变化的就需要辅助电源,是有源传感器。
网盘给了一套2021级真题,一定要做,做完背过,极有可能考原题。
嵌入式系统及原理(必修)
老师是杨聪,ppt是在群内发的(由于没有征得老师同意,所以ppt就不发了),还画了重点。不过这门课的问题在于课件,重点和书本配合的不是很好,重点的内容有的只有ppt有,有的只有书本上有,ppt和书本还有新版旧版,同样有的有有的没有。而且这门课既有stm32本身的一大堆特性,还有一大堆的代码。考试范围是一到八章(第五章串口通信分为了USART,SPI,I2C三大部分),教材是这本:

题型:

简答题考试试题有(有一个忘了):
- 嵌入式系统的定义,与通用计算机的区别
- 时钟系统有哪些
- 总线有哪些
- NVIC配置
- GPIO配置
- ADC转换时间计算
- uart传输时间计算
- 比较uart,i2c,spi
- 嵌入式系统的开发过程
填空题就记得两个:DMA传输四要素,GPIO数据帧组成。
事后问室友考的啥被拒绝回答,问为啥问这个,我说要写总结被他们狠狠嘲笑了
选择题填空题就正常看课件就行了。程序填空题挖空比较固定会写ENABLE能拿一半分,做俩题就行了,不要背那些大段代码,意义不大。简答题背重点。综合题的话大概就是为了实现什么功能让你设计一个嵌入式系统,第一问让你说说用了什么元件(各种传感器往上编),第二问问你连接图(stm32连接传感器,用usrt连接,有几个接口叫啥名,要会画),第三问问你初始化代码(前面程序填空题,抄吧,别管对不对,抄上就有分,除非你有能耐把课件里的代码背过),总之就是一个瞎编,我反正没找到合理的例题和正确的答案,根本没法参考,我说的可能是错的,那也没办法。网盘给的真题很重要,很可能考原题。
没啥说的,知识点都整理到网盘里了,整理纸质版搞了三天,整理电子版腾了tm将近十个小时。内容太多,删删减减还是多。
人工智能(必修)
老师是段鹏松,ppt在ftp服务器上,他没画重点,但是另一个老师田钊画了,反正试卷是一样的,一样学。两个老师对章节的划分不一样,章节号也不一样,大概是这几个章节:

教材是这本:

这门太难了,一大堆抽象概念和定义,莫名其妙的运算,尤其是计算相关,中文和英文混用。而且tmd最后考试主观贝叶斯考了一个最难的题,并且有个关键公式在课件里没有列(两个老师的都没有),真服了。
题型是20个选择,每个一分,10个判断,每个一分,简答五个,每个七分,综合题三个(10,10,15)。考题大概有:
简答:
- 什么是人工智能?近期目标?远期目标?
- 状态空间法的定义和步骤
- AI BI CI 的关系和区别
- 人工神经网络的三要素和含义
- 消解原理的步骤
计算(计算题非常固定,百分百就考这三个,主观贝叶斯不考就考可信度方法,但是我们不学,所以一定考主观贝叶斯):
- 消解原理
- 主观贝叶斯
- 决策树
知识点总结看学长
补充or提醒:
-
人工智能研究方法有:功能模拟法,结构模拟法,行为模拟法
-
替换合一,消解反演:
ppt上讲的很晦涩,但是一定要搞懂,尤其是这个例题(就是看不懂,这个例题你背也得背下来):

置换的意思就是把变量改成任意一个常量,相当于赋值。
合一的意思就是把两个公式里本质相同但是名字不同的变量改成同一个名字(A/x意思就是把x换成A),如下图,这样通过改名把两个看似不同的公式换成了相同的公式。

消解原理就是两个公式合成一个公式(一个有P,另一个有~P,两个公式剩余部分进行析取得到新公式)(就是一个结论,直接用):
证明如下:

反演就是我们要通过一个前提得到一个结论,所以我们把结论的否定加入到前提中,并将前提化简为若干个子句,子句通过消解原理最终得到一个空子句NIL,证明结论的否定是错的(有点像反证法),这样的一个过程就是反演。


-
主观贝叶斯
由观察
S
S
S 得到证据
E
E
E,再得到结论
H
H
H。先给出公式:
P
(
H
∣
E
)
=
L
S
∗
P
(
H
)
(
L
S
−
1
)
∗
P
(
H
)
−
1
P(H|E)=dfrac{LS*P(H)}{(LS-1)*P(H)-1}
P(H∣E)=(LS−1)∗P(H)−1LS∗P(H)
P
(
H
∣
¬
E
)
=
L
N
∗
P
(
H
)
(
L
N
−
1
)
∗
P
(
H
)
−
1
P(H|neg E)=dfrac{LN*P(H)}{(LN-1)*P(H)-1}
P(H∣¬E)=(LN−1)∗P(H)−1LN∗P(H)
它可以算出
E
→
H
Erightarrow H
E→H 的条件概率。
现在我们定义观察
S
S
S 的可信度
C
(
E
∣
S
)
C(E|S)
C(E∣S):评分,从
−
5
-5
−5 到
5
5
5 进行打分,我们钦定:

这样得到三个特殊点,就可以画图了,这样就得到了
P
(
E
∣
S
)
P(E|S)
P(E∣S) 和
C
(
E
∣
S
)
C(E|S)
C(E∣S) 的函数关系,这个公式可以直接用待定系数法算出来(就是两个直线的解析式,只不过y改成了
P
(
E
∣
S
)
P(E|S)
P(E∣S),x改成了
C
(
E
∣
S
)
C(E|S)
C(E∣S)),它可以由
C
(
E
∣
S
)
C(E|S)
C(E∣S) 算出
P
(
E
∣
S
)
P(E|S)
P(E∣S),这样就可以算出
S
→
E
Srightarrow E
S→E 的条件概率

同理可以钦定
P
(
E
∣
S
)
P(E|S)
P(E∣S) 和
P
(
H
∣
S
)
P(H|S)
P(H∣S) 的关系:


得到三个特殊点后可以作图,通过待定系数法同理可以算出函数解析式,也就是这个EH公式。它可以由
P
(
E
∣
S
)
P(E|S)
P(E∣S) 算出
P
(
H
∣
S
)
P(H|S)
P(H∣S),也就是
S
→
H
Srightarrow H
S→H 的条件概率。

上一个分段函数的输出
P
(
E
∣
S
)
P(E|S)
P(E∣S) 正好是这个的输入,带入一下,就可以得到CP公式

因此你可以只记上面两个图的六个特殊点,然后现场手算EH公式和CP公式。
其他公式还有:
P
(
E
)
=
L
S
−
L
S
∗
L
N
L
S
−
L
N
P(E)=dfrac{LS-LS*LN}{LS-LN}
P(E)=LS−LNLS−LS∗LN
O
(
x
)
=
P
(
x
)
P
(
¬
x
)
=
P
(
x
)
1
−
P
(
x
)
O(x)=dfrac{P(x)}{P(neg x)}=dfrac{P(x)}{1-P(x)}
O(x)=P(¬x)P(x)=1−P(x)P(x)多个条件概率的合成:
O
(
H
∣
S
1
…
S
n
)
=
O
(
H
∣
S
1
)
O
(
H
)
∗
⋯
∗
O
(
H
∣
S
n
)
O
(
H
)
∗
O
(
H
)
O(H|S_1dots S_n)=dfrac{O(H|S_1)}{O(H)}*dots*dfrac{O(H|S_n)}{O(H)}*O(H)
O(H∣S1…Sn)=O(H)O(H∣S1)∗⋯∗O(H)O(H∣Sn)∗O(H)
P
(
H
∣
S
1
…
S
n
)
=
O
(
H
∣
S
1
…
S
n
)
1
+
O
(
H
∣
S
1
…
S
n
)
P(H|S_1dots S_n)=dfrac{O(H|S_1dots S_n)}{1+O(H|S_1dots S_n)}
P(H∣S1…Sn)=1+O(H∣S1…Sn)O(H∣S1…Sn) -
决策树:明确规定用
I
D
3
ID3
ID3 算法,也就是算熵和信息增益的计算方式,一些速成课的算基尼系数是不行的,老老实实算
l
o
g
log
log 吧(需要的
l
o
g
log
log 值会在题目上标出)
移动终端开发(选修)
选修没绩点,所以你懂的,过了就行。老师是李俊峰,ppt在长江雨课堂上,姑且有点课后题可以做。
把课件翻一下就问题不大,而且也不多,跟前面那四科比起来真是宝宝巴士了。
知识点:
- Android体系结构:系统App层,Java API框架层,原生C/C++库,Android运行时,硬件抽象层(HAL),Linux内核
- 存储结构(什么东西存在什么地方):




- Android应用程序四大组件分别为:Activity,Service,Broadcast Receiver,Content Provider
- 常见布局方式(view)如下:

后面的textview以及EditText之类的内容可以稍微看看,大概记住什么功能对应的什么英语,填空可能会考一个,不看也无所谓,就几分。 - 事件处理过程

- Activity的生命周期(大概类比成电脑窗口的前台,后台,最小化和关闭)

- Activity的加载(启动)模式(standard会将Activity直接加入任务栈,singleTop会检查是否在栈顶,不在才加入,singleTask会检查是否在栈中存在,不在才加入,singleInstance会给它单独分配一个任务栈,它独占任务栈)

- 判断显式和隐式Intend(设置了Component属性就是显式)

- 使用的数据库是SQLite
看明白就看,看不明白就不看,题爱做不做,反正能过。
计算机英语(选修)
这位更是个寄吧。30分钟速通300词作文。这个你只要会点英语,别交空卷就挂不了。随便看吧,感觉考到的频率也不高,纯心理安慰。






















