【Java小区物业管理系统】(免费领源码+演示录像)|可做计算机毕设Java、Python、PHP、小程序APP、C#、爬虫大数据、单片机、文案
摘 要
本研究旨在通过开发一个基于Spring Boot框架的智能小区物业管理系统,提升物业管理效率和服务质量,满足现代社区居民的需求。该系统采用了Spring Boot作为核心框架,结合了MySQL数据库用于数据存储,以及Thymeleaf模板引擎实现动态网页展示。设计上,系统集成了用户注册登录、公告信息发布、物业费用管理、报修申请处理、访客预约登记、车辆信息管理、停车位分配与收费、公共设施预约、投诉建议反馈、维修派单与评价等多功能模块,全面覆盖了业主和管理人员的日常需求,实现了功能:用户管理、公告信息、费用账单、报修处理、访客管理、车辆管理、停车位管理、公共设施预约、投诉处理。通过系统的实施,显著提高了物业管理的透明度和响应速度,增强了住户满意度,同时为物业公司提供了高效的后台管理工具。
关键词:智能小区;物业管理;Spring Boot;
Abstract
This study aims to improve property management efficiency and service quality by developing an intelligent residential property management system based on Spring Boot framework to meet the needs of modern community residents. The system uses Spring Boot as the core framework, combined with MySQL database for data storage, and Thymeleaf template engine to realize dynamic web page display. In terms of design, the system integrates multi-functional modules such as user registration and login, announcement information release, property cost management, repair application processing, visitor reservation registration, vehicle information management, parking space allocation and charging, public facility reservation, complaints and suggestions feedback, maintenance dispatch and evaluation, which fully covers the daily needs of owners and managers, and realizes the functions: User management, announcement information, expense billing, repair processing, visitor management, vehicle management, parking space management, public facility reservation, complaint handling. Through the implementation of the system, it significantly improves the transparency and response speed of property management, enhances the satisfaction of residents, and provides an efficient back-office management tool for property companies.
Key words:Intelligent community; Property management; Spring Boot;
目 录
1 绪论
1.1 课题背景及意义
1.1.1 选题背景
1.1.2 选题目的意义
1.2 国内外研究现状
1.2.1 国内研究现状
1.2.2 国外研究现状
1.3 本文结构
1.4 本章小结
2 系统分析
2.1 可行性分析
2.1.1 技术可行性分析
2.1.2 经济可行性分析
2.1.3 操作可行性分析
2.2 功能需求分析
2.3 系统用例分析
2.4 系统性能需求分析
2.5 本章小结
3 系统设计
3.1 功能结构模块
3.2 系统各功能模块设计
3.2.1注册时序图
3.2.2登录时序图
3.2.3管理员修改用户信息时序图
3.2.4管理员管理系统信息时序图
3.3 数据库设计和分析
3.3.1 系统实体图
3.3.3 数据库表结构设计
3.4 本章小结
4 系统功能实现
4.1 开发技术及平台介绍
(1)Java语言
(2) MySQL数据库
(3) Vue框架
(4)Springboot框架
4.2 业主用户功能模块实现
4.2.1用户注册
4.2.2用户登录
4.2.3物业资讯
4.2.4小区信息
4.2.5楼栋信息
4.2.6个人中心
4.3管理员功能实现模块
4.3.1小区信息管理
4.3.2楼栋信息管理
4.3.3公共设施管理
4.3.4房屋信息管理
4.3.5费用项目管理
4.3.6报修申请管理
4.3.7费用账单管理
4.3.8车辆信息管理
4.3.9停车费用管理
4.3.10系统管理
4.4维修人员功能实现模块
4.4.1报修申请管理
4.3 本章小结
5 系统测试
5.1 系统测试环境
5.2 测试内容
5.3测试结论
5.3 本章小结
6 总结与展望
6.1 总结
6.2 展望
参考文献
致 谢
1 绪论
1.1 课题背景及意义
1.1.1 选题背景
随着城市化的快速发展,居民小区的数量和规模不断扩大,物业管理成为了一个日益重要的领域。传统的物业管理方式多依赖于人工操作和纸质记录,这种方式不仅效率低下,而且容易出现信息不对称、管理不透明等问题[1]。特别是在处理报修请求、费用缴纳以及公共设施维护等方面,传统方法往往无法提供即时的服务响应,导致住户体验不佳。因此,开发一个基于现代信息技术的高效智能小区物业管理系统显得尤为必要。赵亮和曹彦鹏在其研究中指出,通过引入信息化手段可以显著提升物业管理的智能化水平,提高服务质量,改善居民的生活质量[2]。
此外,随着互联网技术和智能手机的普及,越来越多的服务实现了线上化,这为物业管理系统的升级提供了新的契机。例如,吴展聪探讨了移动通信环境下小区物业管理系统的设计与实现,提出了一套完整的解决方案,使得业主能够随时随地完成从注册登录到日常事务处理等一系列操作[3]。与此同时,政府也在积极推动智慧城市建设,出台了一系列政策支持相关领域的技术创新与实践,为智能物业管理系统的开发提供了良好的外部环境[4]。
1.1.2 选题目的意义
研究本课题的主要目的在于探索如何利用Spring Boot框架构建一个功能全面、易于使用的小区物业管理系统。该系统旨在解决现有物业管理中存在的信息孤岛、低效沟通和服务滞后的问题,通过信息化手段实现资源的有效整合和共享。具体而言,本研究希望能够设计出一套完整的解决方案,使业主能够方便快捷地完成从注册登录到日常事务处理等一系列操作,如报修申请、费用缴纳等;同时,也为管理人员提供强大的后台支持,便于他们对小区内各种资源进行统一管理和调度。这不仅能提高工作效率,降低人力成本,还能够提升服务质量,增加住户满意度。
从更广泛的角度来看,本研究的意义在于推动智慧社区建设,促进社会和谐发展。通过技术创新,可以打破传统物业管理模式的限制,为社区居民创造更加舒适、便捷的生活环境。另外,该系统的实施也有助于加强社区内部的信息交流与互动,形成良好的社区文化氛围。长远来看,这种基于信息技术的物业管理新模式,有望在全国范围内得到推广和应用,成为未来社区发展的新趋势。它不仅有助于提升城市管理的整体水平,也为其他相关领域的数字化转型提供了有益借鉴。
1.2 国内外研究现状
1.2.1 国内研究现状
在国内,关于智能小区物业管理系统的研究已经取得了不少成果。田胜男在其硕士论文《基于Flask的智能小区物业管理系统设计与实现》[5]中,详细介绍了基于Flask框架的智能小区物业管理系统的设计与实现过程,该系统通过集成多种功能模块有效解决了物业管理中的实际问题。周园提出的智慧小区物业管理系统V1.0版本强调了利用现代信息技术提升物业管理效率和服务水平的重要性,展示了国内学者在理论研究与实际应用结合方面的努力[6]。
另外,一些研究聚焦于特定技术的应用策略及其在物业管理中的实施效果。喻佳和吴丹新在论文《基于SpringBoot的Web快速开发框架》[7]中分析了基于SpringBoot的Web快速开发框架在物业管理系统中的应用,指出了其在简化开发流程和提升系统性能方面的优势。唐清华在《小区智慧物业管理系统的设计及应用》[8]一文中探讨了小区智慧物业管理系统的设计及应用,展示了如何通过科技手段增强居民生活便利性。这些研究不仅推动了物业管理系统的创新发展,也为实际操作提供了宝贵的经验和技术支持。
1.2.2 国外研究现状
国外在智能小区物业管理系统的研究上起步较早,并且在基础理论和技术应用方面积累了丰富的经验。例如,APOLLO与Zen Residential Property Management Services的合作项目展示了国际间合作在提升物业管理服务质量和效率方面的巨大潜力[9]。Mingze M在其研究《Design and realisation of residential property management information system based on browser/server mode》[10]中详细描述了基于浏览器/服务器模式的住宅物业管理信息系统的设计与实现,为其他国家和地区提供了可借鉴的成功案例。这些研究不仅推动了学术界的发展,也为实际操作提供了指导。
除了技术创新之外,国外的研究也非常重视居民满意度的评估。Zhang Y等人(2021)通过对居民对于物业管理提供的文化服务满意度的研究,揭示了提升服务质量的关键因素[11]。这种以人为本的研究视角有助于更好地理解用户需求,从而设计出更加人性化的物业管理方案。卢任强在其博士论文《基于微服务架构的智慧小区系统的设计与实现》[12]中探讨了基于微服务架构的智慧小区系统的设计与实现,强调了通过技术手段增强居民生活便利性的重要性。这些研究体现了国外学者在探索物业管理新模式方面的持续努力。
1.3 本文结构
第1章: 阐述了小区物业管理系统的课题背景、意义,国内外研究现状及本文结构。
第2章: 阐述了小区物业管理系统的可行性分析、功能需求分析、用例分析及性能需求分析。
第3章: 阐述了小区物业管理系统的功能模块设计和数据库设计。
第4章: 阐述了小区物业管理系统的相关技术及功能实现模块。
第5章: 阐述了小区物业管理系统的系统测试、测试内容和测试结果。
第6章: 阐述了小区物业管理系统的总结与展望。
1.4 本章小结
本章总结了智能小区物业管理系统的选题背景及其重要意义,并回顾了国内外在该领域的研究现状。通过分析现有研究成果,明确了未来研究的方向和重点。
2 系统分析
2.1 可行性分析
2.1.1 技术可行性分析
从技术可行性角度来看,所选技术能够充分满足当前应用需求。B/S架构具有良好的跨平台特性,借助浏览器端渲染与服务器端处理,能够实现不同操作系统和设备上的无缝访问。SpringBoot框架基于成熟的Spring生态,自动配置机制降低了开发与部署的复杂度,支持高效开发和微服务架构的实现。Vue.js作为前端技术,其响应式数据绑定和虚拟DOM优化使得大规模应用的构建与维护更加高效。MySQL数据库在数据存储、查询优化方面具有强大能力,其ACID事务特性与高并发支持能够保证数据一致性与系统稳定性,且广泛应用于多种行业,具备可扩展性和高效性。
2.1.2 经济可行性分析
从操作可行性角度,所有选用的技术都有良好的文档支持和广泛的开发社区。B/S架构的实施依赖于常见的Web技术,技术栈成熟,操作流程规范,适合企业级应用的快速部署与运维。SpringBoot框架简化了Spring应用的配置与开发,集成了嵌入式Web服务器,使得开发者能够快速启动项目,减少了对开发环境和部署环境的依赖。Vue.js以组件化、响应式的设计思想,极大提升了前端开发的效率与代码复用性,操作简便。MySQL数据库提供了易于管理的用户界面,操作界面直观,支持多种操作系统,适合日常的数据库管理和维护工作。
2.1.3 操作可行性分析
从操作可行性角度,所有选用的技术都有良好的文档支持和广泛的开发社区。B/S架构的实施依赖于常见的Web技术,技术栈成熟,操作流程规范,适合企业级应用的快速部署与运维。SpringBoot框架简化了Spring应用的配置与开发,集成了嵌入式Web服务器,使得开发者能够快速启动项目,减少了对开发环境和部署环境的依赖。Vue.js以组件化、响应式的设计思想,极大提升了前端开发的效率与代码复用性,操作简便。MySQL数据库提供了易于管理的用户界面,操作界面直观,支持多种操作系统,适合日常的数据库管理和维护工作。
2.2 功能需求分析
功能需求分析是对系统所需功能进行详细描述的过程,明确系统的目标、功能模块及其相互关系。通过功能需求分析,确保系统设计能够满足实际需求,且具有良好的可用性、可维护性和扩展性,为后续的系统开发和测试提供明确的指导和依据。
- 业主用户功能
(1)注册登录:用户可以通过注册成为系统用户,注册后可以用账号密码登录系统。
(2)首页:用户进入小区物业管理系统的时候,首先映入眼帘的是系统的首页、公告信息、物业资讯、小区信息、楼栋信息、公共设施等信息。
(3)公告信息:用户点击可查看网站公告、关于我们、联系方式和网站介绍等信息, 方便用户浏览了解系统公告信息 。
(4)物业资讯:用户点击可查看物业资讯列表,同时可对咨讯文章进行点赞、收藏和评论。
(5)小区信息:用户点击可通过搜索小区名称、小区类型进行查看小区信息列表,点击进入想要了解的小区可查看详情信息,可进行点赞和评论。
(6)楼栋信息:用户点击可通过搜索楼栋编号、楼栋名称进行查看楼栋信息列表,点击进入想要了解的楼栋可查看详情信息,可进行点赞、收藏和评论。
(7)公共设施:用户点击可通过搜索设施名称、设施类型进行查看公共设施列表,点击进入想要了解的设施可查看详情信息,可进行点赞、收藏和评论。
(8)我的账户:用户可以在个人账户中查看并管理自己的个人信息。包括个人资料、修改密码等 。
(9)个人中心:个人中心包含多个功能模块,如个人首页、报修申请、报修派单、报修评价、费用账单、催费通知、业主投诉、访客预约、访客登记、车辆信息、停车位信息、停车收费和收藏。
报修申请:用户点击进入可添加报修申请信息,包括图片、业主用户、业主姓名、房屋编号、报修类型、报修时间、报修问题、维修人员。
报修派单:用户点可查看维修派单信息,同时可页再次页面对维修信息进行评价。
报修评价:用户点击可查看报修评价信息。
费用账单:用户点击可查看费用账单列表,可点击“支付”按钮进行缴费。
催费通知:用户点击可查看催费通知信息。
业主投诉:用户点击可添加投诉信息,包括投诉标题、投诉时间和投诉内容。
访客预约:用户点击可添加预约信息,包括访客姓名、访客信息等。
访客登记:用户点击可查看访客登记信息。
车辆信息:用户点击可查看车辆信息。
停车位信息:用户点击可查看停车位信息。
停车收费:用户点击可查看停车收费列表,可点击“支付”按钮进行缴费。
收藏:用户点击可查看历史收藏信息。
- 管理员功能
(1)登录:管理员账号密码由系统生成,可使用账号密码可进行登录系统后台,使用系统功能进行管理,并可对自己的个人信息和密码进行管控。
(2)后台首页:后台首页展示课管理员整合功能页面。
(3)系统用户:管理员点击可查看系统用户(管理员、业主用户、维修人员)列表中某个用户的详情,可以对用户信息进行查询、审核、添加和删除操作。
(4)小区信息管理:管理员点击可查看小区信息列表和小区信息添加;点击进入“小区信息添加”可填写相关信息,包括小区名称、小区类型、小区地址、联系方式、小区介绍和小区详情。
(5)楼栋信息管理:管理员点击可查看楼栋信息列表和楼栋信息添加;点击进入“楼栋信息添加”可填写相关信息,包括楼栋编号、楼栋名称、单元数量、楼层数量、楼栋图片、楼栋介绍和楼栋详情。
(6)公共设施管理:管理员点击可查看公共设施列表和公共设施添加;点击进入“公共设施添加”可填写相关信息,包括设施名称、设施类型、设施位置、设施状态、设施数量、设施图片、设施用途和设施详情。
(7)房屋信息管理:管理员点击可查看房屋信息列表和房屋信息添加;点击进入“房屋信息添加”可填写相关信息,包括房屋编号、房屋类型、房屋面积、房屋位置、房屋图片、业主信息和房屋介绍。
(8)费用项目管理:管理员点击可查看费用项目列表和费用项目添加;点击进入“费用项目添加”可填写相关信息,包括费用名称、费用类型、收费标准、费用内容和费用详情。
(9)报修申请管理:管理员点击可查看报修申请列表,点击进入详情,可添加报修派单信息,选派维修人员。同时可点击“审核”按钮对用户的报修申请进行审核回复。
(10)报修派单管理:管理员点击可查看报修派单列表。
(11)报修评价管理:管理员点击可查看报修评价列表。
(12)费用账单管理:管理员点击可查看费用账单列表和费用账单添加;点击进入“费用账单添加”可填写相关信息,包括业主用户、业主姓名、业主电话、账单名称、账单金额和账单明细。同时可点击“催费”按钮添加催费通知信息。
(13)催费通知管理:管理员点击可查看催费通知列表。
(14)业主投诉管理:管理员点击可查看业主投诉列表,同时可对业主的投诉信息进行审核回复。
(15)访客预约管理:管理员点击可查看访客预约列表,可对用户添加的访客预约进行审核回复,同时可点击“登记”按钮添加访客登记信息。
(16)访客登记管理:管理员点击可查看访客登记列表。
(17)车辆信息添加:管理员点击可查看车辆信息列表和车辆信息添加;点击进入“车辆信息添加”可填写相关信息,包括车牌号、成立名称、车辆类型、所属业主和车辆情况。
(18)停车位信息管理:管理员点击可查看停车位信息列表和停车位信息添加;点击进入“停车位信息添加”可填写相关信息,包括车位编号、车位类型、车位位置、业主用户、车牌号、车位介绍和计费标准。
(19)停车收费管理:管理员点击可查看停车收费列表和停车收费添加;点击进入“停车收费添加”可填写相关信息,包括业主用户、车牌号、车位编号、停车时间、驶离时间、停车时长、停车费用和备注。
(20)系统管理:管理员点击可查看轮播图管理;如需添加新的轮播图,点击右侧“添加”按钮,上传图片,输入标题和链接,点击“确认”按钮进行添加;同时可对轮播图进行增删改查。
(21)公告信息管理:当管理点击“公告信息管理”时,可查看公告信息;如需添加新的公告信息,点击右侧“添加”按钮,输入标题和正文,点击“确认”按钮进行添加。
(22)资源管理:管理员点击可查物业资讯和资讯分类;如需添加新的资讯,点击“添加”按钮,上传封面图,输入标题,选择分类,输入标签、描述和正文,点击“确认”按钮进行添加。同时可对资讯和分类进行增删改查。
(23)权限管理:管理员可以对不同用户角色进行权限设置,控制不同用户的操作权限和访问范围。
(24)操作日志:操作日志记录了管理员进行的所有关键操作,记录了系统用户的操作详情,确保操作的透明性和可追溯性。
- 维修人员功能
(1)注册登录:用户可以通过注册成为系统用户,注册后可以用账号密码登录系统。
(2)报修申请管理:维修人员点击可查看报修申请列表,可点击“维系记录”按钮添加维修详情,包括维修状态、维修进度和维修情况。

(3)报修派单管理:维修人员点击可查看报修派单列表。
(4)报修评价管理:维修人员点击可查看报修评价列表。
2.3 系统用例分析
- 业主用户用例图如下。
图2-1 普通用户用例图
- 维修人员的用例图如下。

图2-2 维修人员用例图
- 管理员用例图

图2-3 管理员用例图
2.4 系统性能需求分析
系统的详细性能需求由表2-4所示
表2-4 性能需求表
|
项目 |
内容 |
|
响应时间 |
系统对用户请求的响应时间需在500ms以内 |
|
并发用户数 |
系统需要支持1000个并发用户同时访问 |
|
吞吐量 |
系统每秒需要处理1000个请求 |
|
可用性 |
系统需要保证每月99.9%的可用性 |
|
数据安全 |
用户敏感数据需要加密存储,并支持数据库备份和恢复 |
|
数据一致性 |
系统中的数据操作需保证ACID特性,确保数据一致性 |
|
扩展性 |
系统需要支持水平扩展,能够方便地增加服务器节点以应对高请求量 |
|
可维护性 |
系统代码需要清晰易懂、结构良好,方便团队成员维护和修改 |
|
日志记录 |
系统需要记录用户操作日志、异常日志以及系统运行日志 |
|
监控报警 |
系统需要实时监控运行状态,当系统异常时能够及时发送警报通知相关人员 |
|
缓存设置 |
针对频繁使用的数据,系统需要进行合适的缓存设置。 |
2.5 本章小结
本章详细分析了智能小区物业管理系统的可行性,包括技术、经济和操作方面的考量,并明确了系统的主要功能需求和性能需求。通过系统用例分析,进一步验证了系统设计的合理性和实用性。
3 系统设计
3.1 功能结构模块
系统由表现层、业务逻辑层、数据访问层和数据库服务器组成。表现层通过浏览器(如IE、Chrome、Firefox)与用户交互,采用FreeMarker、Bootstrap、jQuery等技术实现界面呈现。业务逻辑层负责处理系统的核心业务逻辑,通过分模块设计实现功能分离。数据访问层使用MyBatis框架连接数据库,执行数据的增删改查操作。数据库服务器采用MySQL进行数据存储和管理,为系统提供稳定的数据库支持。整个架构通过Tomcat服务器完成用户请求的接收和处理,确保系统的高效运行。整个系统架构如图3-1所示。

图3-1 系统架构图
系统具体的功能模块图如图3-2所示。

图3-2 功能模块图
3.2 系统各功能模块设计
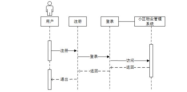
3.2.1注册时序图
用户通过注册模块发送注册请求,系统完成注册后返回确认信息。随后,用户通过登录模块发送登录请求,系统验证用户信息后允许访问目标系统。用户完成操作后可选择退出,系统终止会话。注册时序图,如图3-3所示。

图3-3 注册时序图
3.2.2登录时序图
管理员输入登录信息后,登录界面将信息传递至前台管理界面,随后通过SpringBoot框架读取数据库中的用户信息并返回。系统验证信息,若验证成功则登录成功,若验证失败则返回错误提示。登录时序图如图3-4所示。

图3-4登录时序图
3.2.3管理员修改用户信息时序图
管理员输入登录信息后,进入用户信息管理模块,选择增删改查操作并提交命令至数据库。数据库执行操作后返回成功状态,系统显示用户管理界面并提示操作成功。管理员修改用户信息时序图如图3-5所示。

图3-5管理员修改用户信息时序图
3.2.4管理员管理系统信息时序图
管理员通过访问系统发起请求,系统接收访问后转向系统信息模块进行管理操作。管理完成后,系统返回管理结果至系统,最终反馈给管理员,管理员可选择退出。管理员管理系统信息时序图如图3-6所示。

图3-6管理员管理系统信息时序图
3.3 数据库设计和分析
数据库设计是系统开发中至关重要的环节,为系统提供高效、规范的数据存储和管理方案。设计过程包括需求分析、实体设计、表设计和逻辑结构设计。首先,通过分析业务需求,确定系统的核心实体及其属性,同时明确实体间的关系。接着,将实体抽象为具体的数据库表,为每张表定义字段名、数据类型、主键和外键,通过主外键关系和关联表设计,保证数据的完整性和一致性。最后,数据库逻辑设计进一步优化表之间的关系,通过索引、视图和存储过程提升查询效率和操作性能。整个设计需严格遵循规范,避免数据冗余和冲突,确保系统在高并发访问和复杂数据处理场景下的稳定性和高效性。
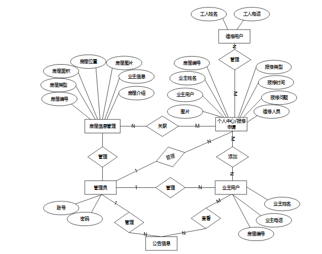
3.3.1 系统实体图
数据库实体设计是数据库设计的关键步骤,对实际业务逻辑中涉及的实体及其属性进行抽象建模,明确系统中的主要信息对象及其关系。在实体设计中,根据需求分析确定系统的核心实体,在设计过程中,注重实体的完整性、规范性和唯一性,确保设计能够满足系统功能需求,并为后续的表设计提供清晰的结构框架。实体设计需遵循数据库设计的标准化要求,避免数据冗余和不必要的复杂度。
以下将展示系统的全局E-R图。

图3-7系统E-R图
3.3.3 数据库表结构设计
数据库表设计基于实体设计,将抽象的实体映射为具体的表结构。设计过程中,为每个实体定义表名、字段名及数据类型 。根据业务需求,合理定义主键、外键及约束条件,确保表之间的关联性,例如通过外键建立用户表和角色表之间的关系。表设计时注重数据存储的完整性、一致性,并通过索引优化查询效率,最终确保数据库结构能够支持系统的功能需求。以下是系统的数据库表设计展示。
表 3-1-access_token(登陆访问时长)
|
编号 |
字段名 |
类型 |
长度 |
是否非空 |
是否主键 |
注释 |
|
1 |
token_id |
int |
是 |
是 |
临时访问牌ID |
|
|
2 |
token |
varchar |
64 |
否 |
否 |
临时访问牌 |
|
3 |
info |
text |
65535 |
否 |
否 |
信息 |
|
4 |
maxage |
int |
是 |
否 |
最大寿命:默认2小时 |
|
|
5 |
create_time |
timestamp |
是 |
否 |
创建时间 |
|
|
6 |
update_time |
timestamp |
是 |
否 |
更新时间 |
|
|
7 |
user_id |
int |
是 |
否 |
用户编号 |
表 3-2-application_for_repair(报修申请)
|
编号 |
字段名 |
类型 |
长度 |
是否非空 |
是否主键 |
注释 |
|
1 |
application_for_repair_id |
int |
是 |
是 |
报修申请ID |
|
|
2 |
owner_user |
int |
否 |
否 |
业主用户 |
|
|
3 |
name_of_employer |
varchar |
64 |
否 |
否 |
业主姓名 |
|
4 |
house_no |
varchar |
64 |
否 |
否 |
房屋编号 |
|
5 |
type_of_repair_report |
varchar |
64 |
否 |
否 |
报修类型 |
|
6 |
repair_time |
datetime |
否 |
否 |
报修时间 |
|
|
7 |
repair_problem |
text |
65535 |
否 |
否 |
报修问题 |
|
8 |
picture |
varchar |
255 |
否 |
否 |
图片 |
|
9 |
maintenance_personnel |
int |
否 |
否 |
维修人员 |
|
|
10 |
examine_state |
varchar |
16 |
是 |
否 |
审核状态 |
|
11 |
examine_reply |
varchar |
255 |
否 |
否 |
审核回复 |
|
12 |
repair_report_dispatch_limit_times |
int |
是 |
否 |
维修记录限制次数 |
|
|
13 |
create_time |
datetime |
是 |
否 |
创建时间 |
|
|
14 |
update_time |
timestamp |
是 |
否 |
更新时间 |
表 3-3-article(文章)
|
编号 |
字段名 |
类型 |
长度 |
是否非空 |
是否主键 |
注释 |
|
1 |
article_id |
mediumint |
是 |
是 |
文章id |
|
|
2 |
title |
varchar |
125 |
是 |
是 |
标题 |
|
3 |
type |
varchar |
64 |
是 |
否 |
文章分类 |
|
4 |
hits |
int |
是 |
否 |
点击数 |
|
|
5 |
praise_len |
int |
是 |
否 |
点赞数 |
|
|
6 |
create_time |
timestamp |
是 |
否 |
创建时间 |
|
|
7 |
update_time |
timestamp |
是 |
否 |
更新时间 |
|
|
8 |
source |
varchar |
255 |
否 |
否 |
来源 |
|
9 |
url |
varchar |
255 |
否 |
否 |
来源地址 |
|
10 |
tag |
varchar |
255 |
否 |
否 |
标签 |
|
11 |
content |
longtext |
4294967295 |
否 |
否 |
正文 |
|
12 |
img |
varchar |
255 |
否 |
否 |
封面图 |
|
13 |
description |
text |
65535 |
否 |
否 |
文章描述 |
表 3-3-article_type(文章分类)
|
编号 |
字段名 |
类型 |
长度 |
是否非空 |
是否主键 |
注释 |
|
1 |
type_id |
smallint |
是 |
是 |
分类ID |
|
|
2 |
display |
smallint |
是 |
否 |
显示顺序 |
|
|
3 |
name |
varchar |
16 |
是 |
否 |
分类名称 |
|
4 |
father_id |
smallint |
是 |
否 |
上级分类ID |
|
|
5 |
description |
varchar |
255 |
否 |
否 |
描述 |
|
6 |
icon |
text |
65535 |
否 |
否 |
分类图标 |
|
7 |
url |
varchar |
255 |
否 |
否 |
外链地址 |
|
8 |
create_time |
timestamp |
是 |
否 |
创建时间 |
|
|
9 |
update_time |
timestamp |
是 |
否 |
更新时间 |
表 3-5-auth(用户权限管理)
|
编号 |
字段名 |
类型 |
长度 |
是否非空 |
是否主键 |
注释 |
|
1 |
auth_id |
int |
是 |
是 |
授权ID |
|
|
2 |
user_group |
varchar |
64 |
否 |
否 |
用户组 |
|
3 |
mod_name |
varchar |
64 |
否 |
否 |
模块名 |
|
4 |
table_name |
varchar |
64 |
否 |
否 |
表名 |
|
5 |
page_title |
varchar |
255 |
否 |
否 |
页面标题 |
|
6 |
path |
varchar |
255 |
否 |
否 |
路由路径 |
|
7 |
parent |
varchar |
64 |
否 |
否 |
父级菜单 |
|
8 |
parent_sort |
int |
是 |
否 |
父级菜单排序 |
|
|
9 |
position |
varchar |
32 |
否 |
否 |
位置 |
|
10 |
mode |
varchar |
32 |
是 |
否 |
跳转方式 |
|
11 |
add |
tinyint |
是 |
否 |
是否可增加 |
|
|
12 |
del |
tinyint |
是 |
否 |
是否可删除 |
|
|
13 |
set |
tinyint |
是 |
否 |
是否可修改 |
|
|
14 |
get |
tinyint |
是 |
否 |
是否可查看 |
|
|
15 |
field_add |
text |
65535 |
否 |
否 |
添加字段 |
|
16 |
field_set |
text |
65535 |
否 |
否 |
修改字段 |
|
17 |
field_get |
text |
65535 |
否 |
否 |
查询字段 |
|
18 |
table_nav_name |
varchar |
500 |
否 |
否 |
跨表导航名称 |
|
19 |
table_nav |
varchar |
500 |
否 |
否 |
跨表导航 |
|
20 |
option |
text |
65535 |
否 |
否 |
配置 |
|
21 |
create_time |
timestamp |
是 |
否 |
创建时间 |
|
|
22 |
update_time |
timestamp |
是 |
否 |
更新时间 |
表 3-6-building_information(楼栋信息)
|
编号 |
字段名 |
类型 |
长度 |
是否非空 |
是否主键 |
注释 |
|
1 |
building_information_id |
int |
是 |
是 |
楼栋信息ID |
|
|
2 |
building_no |
varchar |
64 |
是 |
是 |
楼栋编号 |
|
3 |
building_name |
varchar |
64 |
否 |
否 |
楼栋名称 |
|
4 |
number_of_units |
double |
否 |
否 |
单元数量 |
|
|
5 |
number_of_floors |
double |
否 |
否 |
楼层数量 |
|
|
6 |
building_picture |
varchar |
255 |
否 |
否 |
楼栋图片 |
|
7 |
building_introduction |
text |
65535 |
否 |
否 |
楼栋介绍 |
|
8 |
building_details |
longtext |
4294967295 |
否 |
否 |
楼栋详情 |
|
9 |
hits |
int |
是 |
否 |
点击数 |
|
|
10 |
praise_len |
int |
是 |
否 |
点赞数 |
|
|
11 |
collect_len |
int |
是 |
否 |
收藏数 |
|
|
12 |
comment_len |
int |
是 |
否 |
评论数 |
|
|
13 |
create_time |
datetime |
是 |
否 |
创建时间 |
|
|
14 |
update_time |
timestamp |
是 |
否 |
更新时间 |
表 3-7-cell_information(小区信息)
|
编号 |
字段名 |
类型 |
长度 |
是否非空 |
是否主键 |
注释 |
|
1 |
cell_information_id |
int |
是 |
是 |
小区信息ID |
|
|
2 |
cell_name |
varchar |
64 |
否 |
否 |
小区名称 |
|
3 |
cell_type |
varchar |
64 |
否 |
否 |
小区类型 |
|
4 |
cell_address |
varchar |
64 |
否 |
否 |
小区地址 |
|
5 |
contact_information |
varchar |
16 |
否 |
否 |
联系方式 |
|
6 |
introduction_to_the_community |
text |
65535 |
否 |
否 |
小区介绍 |
|
7 |
cell_details |
longtext |
4294967295 |
否 |
否 |
小区详情 |
|
8 |
hits |
int |
是 |
否 |
点击数 |
|
|
9 |
praise_len |
int |
是 |
否 |
点赞数 |
|
|
10 |
comment_len |
int |
是 |
否 |
评论数 |
|
|
11 |
create_time |
datetime |
是 |
否 |
创建时间 |
|
|
12 |
update_time |
timestamp |
是 |
否 |
更新时间 |
表 3-8-code_token(验证码)
|
编号 |
字段名 |
类型 |
长度 |
是否非空 |
是否主键 |
注释 |
|
1 |
code_token_id |
int |
是 |
是 |
验证码ID |
|
|
2 |
token |
varchar |
255 |
否 |
否 |
令牌 |
|
3 |
code |
varchar |
255 |
否 |
否 |
验证码 |
|
4 |
expire_time |
timestamp |
是 |
否 |
失效时间 |
|
|
5 |
create_time |
timestamp |
是 |
否 |
创建时间 |
|
|
6 |
update_time |
timestamp |
是 |
否 |
更新时间 |
表 3-9-collect(收藏)
|
编号 |
字段名 |
类型 |
长度 |
是否非空 |
是否主键 |
注释 |
|
1 |
collect_id |
int |
是 |
是 |
收藏ID |
|
|
2 |
user_id |
int |
是 |
是 |
收藏人ID |
|
|
3 |
source_table |
varchar |
255 |
否 |
否 |
来源表 |
|
4 |
source_field |
varchar |
255 |
否 |
否 |
来源字段 |
|
5 |
source_id |
int |
是 |
否 |
来源ID |
|
|
6 |
title |
varchar |
255 |
否 |
否 |
标题 |
|
7 |
img |
varchar |
255 |
否 |
否 |
封面 |
|
8 |
create_time |
timestamp |
是 |
否 |
创建时间 |
|
|
9 |
update_time |
timestamp |
是 |
否 |
更新时间 |
表 3-10-comment(评论)
|
编号 |
字段名 |
类型 |
长度 |
是否非空 |
是否主键 |
注释 |
|
1 |
comment_id |
int |
是 |
是 |
评论ID |
|
|
2 |
user_id |
int |
是 |
是 |
评论人ID |
|
|
3 |
reply_to_id |
int |
是 |
否 |
回复评论ID |
|
|
4 |
content |
longtext |
4294967295 |
否 |
否 |
内容 |
|
5 |
nickname |
varchar |
255 |
否 |
否 |
昵称 |
|
6 |
avatar |
varchar |
255 |
否 |
否 |
头像地址 |
|
7 |
create_time |
timestamp |
是 |
否 |
创建时间 |
|
|
8 |
update_time |
timestamp |
是 |
否 |
更新时间 |
|
|
9 |
source_table |
varchar |
255 |
否 |
否 |
来源表 |
|
10 |
source_field |
varchar |
255 |
否 |
否 |
来源字段 |
|
11 |
source_id |
int |
是 |
否 |
来源ID |
表 3-11-expense_bill(费用账单)
|
编号 |
字段名 |
类型 |
长度 |
是否非空 |
是否主键 |
注释 |
|
1 |
expense_bill_id |
int |
是 |
是 |
费用账单ID |
|
|
2 |
owner_user |
int |
否 |
否 |
业主用户 |
|
|
3 |
name_of_employer |
varchar |
64 |
否 |
否 |
业主姓名 |
|
4 |
owners_telephone |
varchar |
64 |
否 |
否 |
业主电话 |
|
5 |
bill_name |
varchar |
64 |
否 |
否 |
账单名称 |
|
6 |
bill_amount |
double |
否 |
否 |
账单金额 |
|
|
7 |
billing_details |
text |
65535 |
否 |
否 |
账单明细 |
|
8 |
pay_state |
varchar |
16 |
是 |
否 |
支付状态 |
|
9 |
pay_type |
varchar |
16 |
否 |
否 |
支付类型: 微信、支付宝、网银 |
|
10 |
reminder_notice_limit_times |
int |
是 |
否 |
催费限制次数 |
|
|
11 |
create_time |
datetime |
是 |
否 |
创建时间 |
|
|
12 |
update_time |
timestamp |
是 |
否 |
更新时间 |
表 3-12-expense_item(费用项目)
|
编号 |
字段名 |
类型 |
长度 |
是否非空 |
是否主键 |
注释 |
|
1 |
expense_item_id |
int |
是 |
是 |
费用项目ID |
|
|
2 |
name_of_fee |
varchar |
64 |
否 |
否 |
费用名称 |
|
3 |
expense_type |
varchar |
64 |
否 |
否 |
费用类型 |
|
4 |
charging_standard |
text |
65535 |
否 |
否 |
收费标准 |
|
5 |
cost_content |
text |
65535 |
否 |
否 |
费用内容 |
|
6 |
fee_details |
text |
65535 |
否 |
否 |
费用详情 |
|
7 |
create_time |
datetime |
是 |
否 |
创建时间 |
|
|
8 |
update_time |
timestamp |
是 |
否 |
更新时间 |
表 3-13-hits(用户点击)
|
编号 |
字段名 |
类型 |
长度 |
是否非空 |
是否主键 |
注释 |
|
1 |
hits_id |
int |
是 |
是 |
点赞ID |
|
|
2 |
user_id |
int |
是 |
否 |
点赞人 |
|
|
3 |
create_time |
timestamp |
是 |
否 |
创建时间 |
|
|
4 |
update_time |
timestamp |
是 |
否 |
更新时间 |
|
|
5 |
source_table |
varchar |
255 |
否 |
否 |
来源表 |
|
6 |
source_field |
varchar |
255 |
否 |
否 |
来源字段 |
|
7 |
source_id |
int |
是 |
否 |
来源ID |
表 3-13-housing_information(房屋信息)
|
编号 |
字段名 |
类型 |
长度 |
是否非空 |
是否主键 |
注释 |
|
1 |
housing_information_id |
int |
是 |
是 |
房屋信息ID |
|
|
2 |
house_no |
varchar |
64 |
是 |
是 |
房屋编号 |
|
3 |
house_type |
varchar |
64 |
否 |
否 |
房屋户型 |
|
4 |
housing_area |
varchar |
64 |
否 |
否 |
房屋面积 |
|
5 |
location_of_house |
varchar |
64 |
否 |
否 |
房屋位置 |
|
6 |
house_picture |
varchar |
255 |
否 |
否 |
房屋图片 |
|
7 |
owner_information |
text |
65535 |
否 |
否 |
业主信息 |
|
8 |
house_introduction |
text |
65535 |
否 |
否 |
房屋介绍 |
|
9 |
create_time |
datetime |
是 |
否 |
创建时间 |
|
|
10 |
update_time |
timestamp |
是 |
否 |
更新时间 |
表 3-15-maintenance_personnel(维修人员)
|
编号 |
字段名 |
类型 |
长度 |
是否非空 |
是否主键 |
注释 |
|
1 |
maintenance_personnel_id |
int |
是 |
是 |
维修人员ID |
|
|
2 |
workers_name |
varchar |
64 |
否 |
否 |
工人姓名 |
|
3 |
workers_phone_number |
varchar |
16 |
否 |
否 |
工人电话 |
|
4 |
examine_state |
varchar |
16 |
是 |
否 |
审核状态 |
|
5 |
user_id |
int |
是 |
否 |
用户ID |
|
|
6 |
create_time |
datetime |
是 |
否 |
创建时间 |
|
|
7 |
update_time |
timestamp |
是 |
否 |
更新时间 |
表 3-16-notice(公告)
|
编号 |
字段名 |
类型 |
长度 |
是否非空 |
是否主键 |
注释 |
|
1 |
notice_id |
mediumint |
是 |
是 |
公告ID |
|
|
2 |
title |
varchar |
125 |
是 |
否 |
标题 |
|
3 |
content |
longtext |
4294967295 |
否 |
否 |
正文 |
|
4 |
create_time |
timestamp |
是 |
否 |
创建时间 |
|
|
5 |
update_time |
timestamp |
是 |
否 |
更新时间 |
表 3-17-operation_log(操作日志表)
|
编号 |
字段名 |
类型 |
长度 |
是否非空 |
是否主键 |
注释 |
|
1 |
operation_log_id |
int |
是 |
是 |
操作日志ID |
|
|
2 |
user_group |
varchar |
64 |
否 |
否 |
用户角色 |
|
3 |
user_name |
varchar |
64 |
否 |
否 |
用户账号 |
|
4 |
routes |
varchar |
64 |
否 |
否 |
模块名称 |
|
5 |
create_time |
datetime |
是 |
否 |
创建时间 |
|
|
6 |
update_time |
timestamp |
是 |
否 |
更新时间 |
表 3-18-owner_complaints(业主投诉)
|
编号 |
字段名 |
类型 |
长度 |
是否非空 |
是否主键 |
注释 |
|
1 |
owner_complaints_id |
int |
是 |
是 |
业主投诉ID |
|
|
2 |
owner_user |
int |
否 |
否 |
业主用户 |
|
|
3 |
name_of_employer |
varchar |
64 |
否 |
否 |
业主姓名 |
|
4 |
complaint_title |
varchar |
64 |
否 |
否 |
投诉标题 |
|
5 |
complaint_time |
datetime |
否 |
否 |
投诉时间 |
|
|
6 |
complaint_content |
text |
65535 |
否 |
否 |
投诉内容 |
|
7 |
examine_state |
varchar |
16 |
是 |
否 |
审核状态 |
|
8 |
examine_reply |
varchar |
255 |
否 |
否 |
审核回复 |
|
9 |
create_time |
datetime |
是 |
否 |
创建时间 |
|
|
10 |
update_time |
timestamp |
是 |
否 |
更新时间 |
表 3-19-owner_user(业主用户)
|
编号 |
字段名 |
类型 |
长度 |
是否非空 |
是否主键 |
注释 |
|
1 |
owner_user_id |
int |
是 |
是 |
业主用户ID |
|
|
2 |
name_of_employer |
varchar |
64 |
否 |
否 |
业主姓名 |
|
3 |
owners_telephone |
varchar |
16 |
否 |
否 |
业主电话 |
|
4 |
house_no |
varchar |
64 |
否 |
否 |
房屋编号 |
|
5 |
examine_state |
varchar |
16 |
是 |
否 |
审核状态 |
|
6 |
user_id |
int |
是 |
否 |
用户ID |
|
|
7 |
create_time |
datetime |
是 |
否 |
创建时间 |
|
|
8 |
update_time |
timestamp |
是 |
否 |
更新时间 |
表 3-20-parking_charge(停车收费)
|
编号 |
字段名 |
类型 |
长度 |
是否非空 |
是否主键 |
注释 |
|
1 |
parking_charge_id |
int |
是 |
是 |
停车收费ID |
|
|
2 |
owner_user |
int |
否 |
否 |
业主用户 |
|
|
3 |
license_plate_number |
varchar |
64 |
否 |
否 |
车牌号 |
|
4 |
parking_space_number |
varchar |
64 |
否 |
否 |
车位编号 |
|
5 |
parking_time |
datetime |
否 |
否 |
停车时间 |
|
|
6 |
deparation_time |
datetime |
否 |
否 |
驶离时间 |
|
|
7 |
parking_duration |
double |
否 |
否 |
停车时长 |
|
|
8 |
parking_fee |
double |
否 |
否 |
停车费用 |
|
|
9 |
remarks |
text |
65535 |
否 |
否 |
备注 |
|
10 |
pay_state |
varchar |
16 |
是 |
否 |
支付状态 |
|
11 |
pay_type |
varchar |
16 |
否 |
否 |
支付类型: 微信、支付宝、网银 |
|
12 |
create_time |
datetime |
是 |
否 |
创建时间 |
|
|
13 |
update_time |
timestamp |
是 |
否 |
更新时间 |
表 3-21-parking_information(停车位信息)
|
编号 |
字段名 |
类型 |
长度 |
是否非空 |
是否主键 |
注释 |
|
1 |
parking_information_id |
int |
是 |
是 |
停车位信息ID |
|
|
2 |
parking_space_number |
varchar |
64 |
是 |
是 |
车位编号 |
|
3 |
type_of_parking_space |
varchar |
64 |
否 |
否 |
车位类型 |
|
4 |
parking_location |
varchar |
64 |
否 |
否 |
车位位置 |
|
5 |
owner_user |
int |
否 |
否 |
业主用户 |
|
|
6 |
license_plate_number |
varchar |
64 |
否 |
否 |
车牌号 |
|
7 |
introduction_of_parking_spaces |
text |
65535 |
否 |
否 |
车位介绍 |
|
8 |
billing_standard |
text |
65535 |
否 |
否 |
计费标准 |
|
9 |
create_time |
datetime |
是 |
否 |
创建时间 |
|
|
10 |
update_time |
timestamp |
是 |
否 |
更新时间 |
表 3-22-praise(点赞)
|
编号 |
字段名 |
类型 |
长度 |
是否非空 |
是否主键 |
注释 |
|
1 |
praise_id |
int |
是 |
是 |
点赞ID |
|
|
2 |
user_id |
int |
是 |
是 |
点赞人 |
|
|
3 |
create_time |
timestamp |
是 |
否 |
创建时间 |
|
|
4 |
update_time |
timestamp |
是 |
否 |
更新时间 |
|
|
5 |
source_table |
varchar |
255 |
否 |
否 |
来源表 |
|
6 |
source_field |
varchar |
255 |
否 |
否 |
来源字段 |
|
7 |
source_id |
int |
是 |
否 |
来源ID |
|
|
8 |
status |
tinyint |
是 |
否 |
点赞状态:1为点赞,0已取消 |
表 3-23-public_facilities(公共设施)
|
编号 |
字段名 |
类型 |
长度 |
是否非空 |
是否主键 |
注释 |
|
1 |
public_facilities_id |
int |
是 |
是 |
公共设施ID |
|
|
2 |
name_of_facility |
varchar |
64 |
否 |
否 |
设施名称 |
|
3 |
type_of_facility |
varchar |
64 |
否 |
否 |
设施类型 |
|
4 |
facility_location |
varchar |
64 |
否 |
否 |
设施位置 |
|
5 |
facility_status |
varchar |
64 |
否 |
否 |
设施状态 |
|
6 |
number_of_facilities |
double |
否 |
否 |
设施数量 |
|
|
7 |
picture_of_facilities |
varchar |
255 |
否 |
否 |
设施图片 |
|
8 |
use_of_facilities |
text |
65535 |
否 |
否 |
设施用途 |
|
9 |
facility_details |
longtext |
4294967295 |
否 |
否 |
设施详情 |
|
10 |
hits |
int |
是 |
否 |
点击数 |
|
|
11 |
praise_len |
int |
是 |
否 |
点赞数 |
|
|
12 |
collect_len |
int |
是 |
否 |
收藏数 |
|
|
13 |
comment_len |
int |
是 |
否 |
评论数 |
|
|
14 |
create_time |
datetime |
是 |
否 |
创建时间 |
|
|
15 |
update_time |
timestamp |
是 |
否 |
更新时间 |
表 3-23-reminder_notice(催费通知)
|
编号 |
字段名 |
类型 |
长度 |
是否非空 |
是否主键 |
注释 |
|
1 |
reminder_notice_id |
int |
是 |
是 |
催费通知ID |
|
|
2 |
owner_user |
int |
否 |
否 |
业主用户 |
|
|
3 |
name_of_employer |
varchar |
64 |
否 |
否 |
业主姓名 |
|
4 |
house_no |
varchar |
64 |
否 |
否 |
房屋编号 |
|
5 |
notification_title |
varchar |
64 |
否 |
否 |
通知标题 |
|
6 |
notification_time |
datetime |
否 |
否 |
通知时间 |
|
|
7 |
notification_content |
text |
65535 |
否 |
否 |
通知内容 |
|
8 |
create_time |
datetime |
是 |
否 |
创建时间 |
|
|
9 |
update_time |
timestamp |
是 |
否 |
更新时间 |
|
|
10 |
source_table |
varchar |
255 |
否 |
否 |
来源表 |
|
11 |
source_id |
int |
否 |
否 |
来源ID |
|
|
12 |
source_user_id |
int |
否 |
否 |
来源用户 |
表 3-25-repair_evaluation(报修评价)
|
编号 |
字段名 |
类型 |
长度 |
是否非空 |
是否主键 |
注释 |
|
1 |
repair_evaluation_id |
int |
是 |
是 |
报修评价ID |
|
|
2 |
owner_user |
int |
否 |
否 |
业主用户 |
|
|
3 |
name_of_employer |
varchar |
64 |
否 |
否 |
业主姓名 |
|
4 |
house_no |
varchar |
64 |
否 |
否 |
房屋编号 |
|
5 |
type_of_repair_report |
varchar |
64 |
否 |
否 |
报修类型 |
|
6 |
repair_time |
datetime |
否 |
否 |
报修时间 |
|
|
7 |
maintenance_personnel |
int |
否 |
否 |
维修人员 |
|
|
8 |
evaluation_score |
double |
否 |
否 |
评价分数 |
|
|
9 |
evaluation_content |
text |
65535 |
否 |
否 |
评价内容 |
|
10 |
create_time |
datetime |
是 |
否 |
创建时间 |
|
|
11 |
update_time |
timestamp |
是 |
否 |
更新时间 |
|
|
12 |
source_table |
varchar |
255 |
否 |
否 |
来源表 |
|
13 |
source_id |
int |
否 |
否 |
来源ID |
|
|
14 |
source_user_id |
int |
否 |
否 |
来源用户 |
表 3-26-repair_report_dispatch(报修派单)
|
编号 |
字段名 |
类型 |
长度 |
是否非空 |
是否主键 |
注释 |
|
1 |
repair_report_dispatch_id |
int |
是 |
是 |
报修派单ID |
|
|
2 |
owner_user |
int |
否 |
否 |
业主用户 |
|
|
3 |
name_of_employer |
varchar |
64 |
否 |
否 |
业主姓名 |
|
4 |
house_no |
varchar |
64 |
否 |
否 |
房屋编号 |
|
5 |
type_of_repair_report |
varchar |
64 |
否 |
否 |
报修类型 |
|
6 |
repair_time |
datetime |
否 |
否 |
报修时间 |
|
|
7 |
repair_problem |
text |
65535 |
否 |
否 |
报修问题 |
|
8 |
maintenance_personnel |
int |
否 |
否 |
维修人员 |
|
|
9 |
maintenance_status |
varchar |
64 |
否 |
否 |
维修状态 |
|
10 |
maintenance_progress |
varchar |
64 |
否 |
否 |
维修进度 |
|
11 |
maintenance |
text |
65535 |
否 |
否 |
维修情况 |
|
12 |
repair_evaluation_limit_times |
int |
是 |
否 |
评价限制次数 |
|
|
13 |
create_time |
datetime |
是 |
否 |
创建时间 |
|
|
14 |
update_time |
timestamp |
是 |
否 |
更新时间 |
|
|
15 |
source_table |
varchar |
255 |
否 |
否 |
来源表 |
|
16 |
source_id |
int |
否 |
否 |
来源ID |
|
|
17 |
source_user_id |
int |
否 |
否 |
来源用户 |
表 3-27-slides(轮播图)
|
编号 |
字段名 |
类型 |
长度 |
是否非空 |
是否主键 |
注释 |
|
1 |
slides_id |
int |
是 |
是 |
轮播图ID |
|
|
2 |
title |
varchar |
64 |
否 |
否 |
标题 |
|
3 |
content |
varchar |
255 |
否 |
否 |
内容 |
|
4 |
url |
varchar |
255 |
否 |
否 |
链接 |
|
5 |
img |
varchar |
255 |
否 |
否 |
轮播图 |
|
6 |
hits |
int |
是 |
否 |
点击量 |
|
|
7 |
create_time |
timestamp |
是 |
否 |
创建时间 |
|
|
8 |
update_time |
timestamp |
是 |
否 |
更新时间 |
表 3-28-upload(文件上传)
|
编号 |
字段名 |
类型 |
长度 |
是否非空 |
是否主键 |
注释 |
|
1 |
upload_id |
int |
是 |
是 |
上传ID |
|
|
2 |
name |
varchar |
64 |
否 |
否 |
文件名 |
|
3 |
path |
varchar |
255 |
否 |
否 |
访问路径 |
|
4 |
file |
varchar |
255 |
否 |
否 |
文件路径 |
|
5 |
display |
varchar |
255 |
否 |
否 |
显示顺序 |
|
6 |
father_id |
int |
否 |
否 |
父级ID |
|
|
7 |
dir |
varchar |
255 |
否 |
否 |
文件夹 |
|
8 |
type |
varchar |
32 |
否 |
否 |
文件类型 |
表 3-29-user(用户账户)
|
编号 |
字段名 |
类型 |
长度 |
是否非空 |
是否主键 |
注释 |
|
1 |
user_id |
int |
是 |
是 |
用户ID |
|
|
2 |
state |
smallint |
是 |
否 |
账户状态:(1可用|2异常|3已冻结|4已注销) |
|
|
3 |
user_group |
varchar |
32 |
否 |
否 |
所在用户组 |
|
4 |
login_time |
timestamp |
是 |
否 |
上次登录时间 |
|
|
5 |
phone |
varchar |
11 |
否 |
否 |
手机号码 |
|
6 |
phone_state |
smallint |
是 |
否 |
手机认证:(0未认证|1审核中|2已认证) |
|
|
7 |
username |
varchar |
16 |
是 |
否 |
用户名 |
|
8 |
nickname |
varchar |
16 |
否 |
否 |
昵称 |
|
9 |
password |
varchar |
64 |
是 |
否 |
密码 |
|
10 |
|
varchar |
64 |
否 |
否 |
邮箱 |
|
11 |
email_state |
smallint |
是 |
否 |
邮箱认证:(0未认证|1审核中|2已认证) |
|
|
12 |
avatar |
varchar |
255 |
否 |
否 |
头像地址 |
|
13 |
open_id |
varchar |
255 |
否 |
否 |
针对获取用户信息字段 |
|
14 |
create_time |
timestamp |
是 |
否 |
创建时间 |
表 3-30-user_group(用户组)
|
编号 |
字段名 |
类型 |
长度 |
是否非空 |
是否主键 |
注释 |
|
1 |
group_id |
mediumint |
是 |
是 |
用户组ID |
|
|
2 |
display |
smallint |
是 |
否 |
显示顺序 |
|
|
3 |
name |
varchar |
16 |
是 |
否 |
名称 |
|
4 |
description |
varchar |
255 |
否 |
否 |
描述 |
|
5 |
source_table |
varchar |
255 |
否 |
否 |
来源表 |
|
6 |
source_field |
varchar |
255 |
否 |
否 |
来源字段 |
|
7 |
source_id |
int |
是 |
否 |
来源ID |
|
|
8 |
register |
smallint |
否 |
否 |
注册位置 |
|
|
9 |
create_time |
timestamp |
是 |
否 |
创建时间 |
|
|
10 |
update_time |
timestamp |
是 |
否 |
更新时间 |
表 3-31-vehicle_information(车辆信息)
|
编号 |
字段名 |
类型 |
长度 |
是否非空 |
是否主键 |
注释 |
|
1 |
vehicle_information_id |
int |
是 |
是 |
车辆信息ID |
|
|
2 |
license_plate_number |
varchar |
64 |
否 |
否 |
车牌号 |
|
3 |
vehicle_name |
varchar |
64 |
否 |
否 |
车辆名称 |
|
4 |
vehicle_type |
varchar |
64 |
否 |
否 |
车辆类型 |
|
5 |
owners |
int |
否 |
否 |
所属业主 |
|
|
6 |
vehicle_condition |
text |
65535 |
否 |
否 |
车辆情况 |
|
7 |
create_time |
datetime |
是 |
否 |
创建时间 |
|
|
8 |
update_time |
timestamp |
是 |
否 |
更新时间 |
表 3-32-visitor_appointment(访客预约)
|
编号 |
字段名 |
类型 |
长度 |
是否非空 |
是否主键 |
注释 |
|
1 |
visitor_appointment_id |
int |
是 |
是 |
访客预约ID |
|
|
2 |
owner_user |
int |
否 |
否 |
业主用户 |
|
|
3 |
name_of_employer |
varchar |
64 |
否 |
否 |
业主姓名 |
|
4 |
house_no |
varchar |
64 |
否 |
否 |
房屋编号 |
|
5 |
visitors_name |
varchar |
64 |
否 |
否 |
访客姓名 |
|
6 |
visitor_information |
text |
65535 |
否 |
否 |
访客信息 |
|
7 |
examine_state |
varchar |
16 |
是 |
否 |
审核状态 |
|
8 |
examine_reply |
varchar |
255 |
否 |
否 |
审核回复 |
|
9 |
visitor_registration_limit_times |
int |
是 |
否 |
登记限制次数 |
|
|
10 |
create_time |
datetime |
是 |
否 |
创建时间 |
|
|
11 |
update_time |
timestamp |
是 |
否 |
更新时间 |
表 3-33-visitor_registration(访客登记)
|
编号 |
字段名 |
类型 |
长度 |
是否非空 |
是否主键 |
注释 |
|
1 |
visitor_registration_id |
int |
是 |
是 |
访客登记ID |
|
|
2 |
owner_user |
int |
否 |
否 |
业主用户 |
|
|
3 |
name_of_employer |
varchar |
64 |
否 |
否 |
业主姓名 |
|
4 |
house_no |
varchar |
64 |
否 |
否 |
房屋编号 |
|
5 |
visitors_name |
varchar |
64 |
否 |
否 |
访客姓名 |
|
6 |
entry_time |
datetime |
否 |
否 |
进入时间 |
|
|
7 |
travel_time |
datetime |
否 |
否 |
出行时间 |
|
|
8 |
remarks |
text |
65535 |
否 |
否 |
备注 |
|
9 |
create_time |
datetime |
是 |
否 |
创建时间 |
|
|
10 |
update_time |
timestamp |
是 |
否 |
更新时间 |
|
|
11 |
source_table |
varchar |
255 |
否 |
否 |
来源表 |
|
12 |
source_id |
int |
否 |
否 |
来源ID |
|
|
13 |
source_user_id |
int |
否 |
否 |
来源用户 |
3.4 本章小结
本章详细介绍了智能小区物业管理系统的功能结构模块和各功能模块的设计,包括注册、登录、用户信息管理和系统信息管理等时序图。同时,通过数据库设计和分析,确保了系统数据的合理存储和高效管理。
4 系统功能实现
4.1 开发技术及平台介绍
(1)Java语言
选择Java作为小区物业管理系统后端开发的主要编程语言,因为其跨平台能力展现了可移植性的优势,使得程序可以在不同系统间顺畅迁移,有良好的兼容性与可靠性风险,有庞大的生态系统内嵌丰富库与框架资源。
(2) MySQL数据库
小区物业管理系统选择MySQL作为数据库,因为其很主流,兼容性好。MySQL功能也很丰富,版本迭代频繁,用户认可度高,稳定性强,适合处理大规模数据和高并发请求。易于使用。MySQL安装配置简单,可以支持快速集。
(3) Vue框架
小区物业管理系统用Vue框架做前端,主要是因为平台是前后台分离的进行开发,Vue可以自己单独运行。Vue的语法简单,组件化开发可以使复杂的应用快速搭建并且进行维护。它的双向数据绑定可以让开发更轻松简单,丰富的页面属性设计,让用户用起来更顺畅。
(4)Springboot框架
小区物业管理系统选用Springboot框架来做后端,因为其性能比较良好,功能很全面,以及可以更灵活的进行配置。Springboot框架处理数据速度很快,系统架构也很稳定,还有一系列实用的功能组件。可以很方便的加入和移除,能让平台性能,稳定又可靠。
4.2 业主用户功能模块实现
4.2.1用户注册
用户可以通过注册功能创建个人账号,填写包括用户名、密码、邮箱或手机号等基本信息完成注册流程。系统会对输入信息进行校验,确保唯一性和格式正确性,并将用户数据存储至数据库中,同时发送验证邮件或短信以确认账户有效性。用户注册界面如下图所示。

图4-1注册界面
4.2.2用户登录
用户登录模块为前台用户提供安全快捷的访问方式。登录页面设计简洁明了,用户只需输入用户名及密码即可完成身份验证。登录成功后,用户将被重定向至系统首页页面。对于忘记密码的用户,提供了找回密码功能,通过邮箱或手机号接收重置链接,保障账户安全。用户登录界面如下图所示。

图4-2登录界面
4.2.3物业资讯
物业资讯:用户点击可查看物业资讯列表,同时可对咨讯文章进行点赞、收藏和评论。界面如下图所示。

图4-3物业资讯界面
4.2.4小区信息
小区信息:用户点击可通过搜索小区名称、小区类型进行查看小区信息列表,点击进入想要了解的小区可查看详情信息,可进行点赞和评论。界面如下图所示。

图4-4小区信息界面
4.2.5楼栋信息
楼栋信息:用户点击可通过搜索楼栋编号、楼栋名称进行查看楼栋信息列表,点击进入想要了解的楼栋可查看详情信息,可进行点赞、收藏和评论。界面如下图所示。

图4-5楼栋信息界面
4.2.6个人中心
个人中心集成了多种便捷功能,包括个人首页、报修申请与查询、费用账单支付、催费通知查看、业主投诉、访客预约与登记、车辆及停车位信息管理、停车收费以及收藏等功能。用户可以通过该平台轻松提交报修申请和查看维修进度,评价服务;浏览并支付相关费用账单;添加或查看业主投诉与访客预约详情;查看车辆和停车位信息,并完成停车费用的支付;还能回顾自己的收藏记录。这一系统为用户提供了全面的服务和支持,简化了日常生活中的许多流程。界面如下图所示。

图4-6个人中心界面

图4-7报修申请界面

图4-8业主投诉界面

图4-9访客预约界面
4.3管理员功能实现模块
4.3.1小区信息管理
小区信息管理:管理员点击可查看小区信息列表和小区信息添加;点击进入“小区信息添加”可填写相关信息,包括小区名称、小区类型、小区地址、联系方式、小区介绍和小区详情。界面如下图所示。

图4-10小区信息添加界面
4.3.2楼栋信息管理
楼栋信息管理:管理员点击可查看楼栋信息列表和楼栋信息添加;点击进入“楼栋信息添加”可填写相关信息,包括楼栋编号、楼栋名称、单元数量、楼层数量、楼栋图片、楼栋介绍和楼栋详情。界面如下图所示。

图4-11楼栋信息添加界面
4.3.3公共设施管理
公共设施管理:管理员点击可查看公共设施列表和公共设施添加;点击进入“公共设施添加”可填写相关信息,包括设施名称、设施类型、设施位置、设施状态、设施数量、设施图片、设施用途和设施详情。界面如下图所示。

图4-12公共设施添加界面
4.3.4房屋信息管理
房屋信息管理:管理员点击可查看房屋信息列表和房屋信息添加;点击进入“房屋信息添加”可填写相关信息,包括房屋编号、房屋类型、房屋面积、房屋位置、房屋图片、业主信息和房屋介绍。界面如下图所示。

图4-13房屋信息添加界面
4.3.5费用项目管理
费用项目管理:管理员点击可查看费用项目列表和费用项目添加;点击进入“费用项目添加”可填写相关信息,包括费用名称、费用类型、收费标准、费用内容和费用详情。界面如下图所示。

图4-14费用项目添加界面
4.3.6报修申请管理
报修申请管理:管理员点击可查看报修申请列表,点击进入详情,可添加报修派单信息,选派维修人员。同时可点击“审核”按钮对用户的报修申请进行审核回复。界面如下图所示。

图4-15报修申请管理界面
4.3.7费用账单管理
费用账单管理:管理员点击可查看费用账单列表和费用账单添加;点击进入“费用账单添加”可填写相关信息,包括业主用户、业主姓名、业主电话、账单名称、账单金额和账单明细。同时可点击“催费”按钮添加催费通知信息。界面如下图所示。

图4-16费用账单添加界面

图4-17催费通知添加界面
4.3.8车辆信息管理
车辆信息添加:管理员点击可查看车辆信息列表和车辆信息添加;点击进入“车辆信息添加”可填写相关信息,包括车牌号、成立名称、车辆类型、所属业主和车辆情况。界面如下图所示。

图4-18车辆信息添加界面
4.3.9停车费用管理
停车收费管理:管理员点击可查看停车收费列表和停车收费添加;点击进入“停车收费添加”可填写相关信息,包括业主用户、车牌号、车位编号、停车时间、驶离时间、停车时长、停车费用和备注。界面如下图所示。

图4-19停车费用添加界面
4.3.10系统管理
系统管理:管理员点击可查看轮播图管理;如需添加新的轮播图,点击右侧“添加”按钮,上传图片,输入标题和链接,点击“确认”按钮进行添加;同时可对轮播图进行增删改查。界面如下图所示。

图4-20系统管理界面
4.4维修人员功能实现模块
4.4.1报修申请管理
报修申请管理:维修人员点击可查看报修申请列表,可点击“维系记录”按钮添加维修详情,包括维修状态、维修进度和维修情况。界面如下图所示。

图4-21维修记录添加界面

4.3 本章小结
本章阐述系统本的功能实现,包括开发技术及平台的选择和系统用户的功能实现模块展示。
5 系统测试
5.1 系统测试环境
本系统的测试环境配置如下:
- 硬件环境:
11th Gen Intel(R) Core(TM) i7-11800H @ 2.30GHz 2.30 GHz笔记本电脑一台
- 软件环境:
应用服务器:tomcat10版本
数据库版本:MySQL8.0
JDK版本:JDK17
开发软件:IntelliJ IDEA 2023.2.2
Maven包:Maven3.9.0
浏览器:谷歌浏览器和Microsoft Edge浏览器
5.2 测试内容
系统的测试用例表格如下图所示。
表5-1 系统测试用例表
|
测试项 |
测试用例 |
问题 |
结论 |
|
登录功能测试 |
打开登录页面 输入正确的用户名和密码 点击“登录”按钮 |
无 |
符合预期 |
|
登录功能测试 |
打开登录页面 输入错误的用户名 输入正确的密码 点击“登录”按钮 |
无 |
符合预期 |
|
登录功能测试 |
打开登录页面 输入正确的用户名 输入错误的密码 点击“登录”按钮 |
无 |
符合预期 |
|
登录功能测试 |
打开登录页面 输入不存在的用户名和密码 点击“登录”按钮 |
无 |
符合预期 |
|
注册功能测试 |
打开注册页面 输入合法的用户名、密码、邮箱等信息 点击“注册”按钮 |
无 |
符合预期 |
|
注册功能测试 |
打开注册页面 输入已存在的用户名 输入其他合法信息 点击“注册”按钮 |
无 |
符合预期 |
|
注册功能测试 |
打开注册页面 输入合法用户名但密码不符合要求(如长度不足) 点击“注册”按钮 |
无 |
符合预期 |
|
注册功能测试 |
打开注册页面 输入合法用户名和密码但邮箱格式错误 点击“注册”按钮 |
无 |
符合预期 |
|
查看小区信息测试 |
登录系统 进入小区信息页面 浏览小区名称、类型、地址等信息 |
无 |
符合预期 |
|
查看小区信息测试 |
登录系统 进入小区信息页面 使用搜索栏输入关键词搜索小区信息 |
无 |
符合预期 |
|
查看小区信息测试 |
登录系统 进入小区信息页面 点击小区信息详情查看完整信息 |
无 |
符合预期 |
|
查看小区信息测试 |
登录系统 进入小区信息页面 不输入任何搜索条件直接点击搜索 |
无 |
符合预期 |
5.3测试结论
经过对系统登录、注册、查看小区信息功能的测试,所有测试用例均按照既定步骤执行完毕。测试结果显示,各功能模块在正常输入和异常输入条件下均表现出预期的行为。登录功能能够准确识别用户名和密码的正确性,并对错误输入给予相应提示。注册功能对用户输入的合法性进行了有效校验,确保了注册信息的规范性。查看小区信息功能能够正常展示小区的基本信息,并支持搜索和详情查看操作。整体而言,测试过程中未发现功能缺陷,系统运行稳定,各项功能均符合设计预期。
经过系统全面的功能测试、性能测试和可靠性测试,本系统在测试环境下运行良好,功能模块均按照设计要求实现,核心功能表现稳定,未发现严重功能缺陷或阻塞性问题。所有关键测试用例均通过,覆盖率达到预期目标,验证了系统的功能性、稳定性和兼容性。
5.3 本章小结
本章阐述可系统的测试环境及展示了系统测试的内容及测试结果。
6 总结与展望
6.1 总结
本研究针对当前物业管理中存在的效率低下和信息不透明问题,提出并实现了一个基于Spring Boot框架的智能小区物业管理系统。通过集成用户注册登录、公告信息发布、物业费用管理、报修申请处理、访客预约登记、车辆信息管理等多种功能模块,该系统为业主和管理人员提供了全面的服务支持。利用现代信息技术手段,不仅提升了物业管理的智能化水平和服务质量,还显著提高了住户满意度和管理透明度。系统的成功实施证明了其在优化物业管理流程、提高工作效率方面的有效性。
6.2 展望
展望未来,随着技术的发展和用户需求的变化,智能小区物业管理系统仍有进一步改进和扩展的空间。一方面,可以考虑引入更多新兴技术,如物联网(IoT)、大数据分析等,以实现更精细化的管理和个性化服务。另一方面,增强系统的互动性和用户体验,例如通过开发移动端应用,让业主能够更加便捷地使用各项服务功能。此外,探索与其他智慧城市系统的整合,有望为构建更加智慧和谐的社区环境提供支持。这些努力将共同推动物业管理向着更加智能化、人性化的方向发展。
参考文献
- 刘忠美.城市住宅小区物业管理的现状、问题及其解决对策[J].居业,2024,(09):188-190.
- 赵亮,曹彦鹏.智能小区物业管理系统升级研究[J].建筑设计管理,2025,42(01):62-66.
- 吴展聪.移动通信环境下小区物业管理系统的设计与实现[D].中南大学,2023.DOI:10.27661/d.cnki.gzhnu.2023.001678.
- 汪康,智慧小区物业管理应用系统App.安徽省,黄山徽扬物联科技有限公司,2020-11-08.
- 田胜男.基于Flask的智能小区物业管理系统设计与实现[D].华东师范大学,2022.DOI:10.27149/d.cnki.ghdsu.2022.003638.
- 周园,智慧小区物业管理系统V1.0.陕西省,汉中菜鸟网络科技有限责任公司,2023-04-01.
- 喻佳,吴丹新.基于SpringBoot的Web快速开发框架[J].电脑编程技巧与维护,2021,(09):31-33.DOI:10.16184/j.cnki.comprg.2021.09.013.
- 唐清华.小区智慧物业管理系统的设计及应用[J].中阿科技论坛(中英文),2022,(10):134-139.
- APOLLO and Zen Residential Property Management Services Join Forces[J].Manufacturing Close – Up,2024,
- Mingze M .Design and realisation of residential property management information system based on browser/server mode[J].Applied Mathematics and Nonlinear Sciences,2021,6(2):239-248.
- Zhang Y ,Sun J ,Hu Z , et al.Residents' satisfaction with cultural services provided by property managers in Chinese housing communities[J].Social Behavior and Personality,2021,49(6):1-15.
- 卢任强.基于微服务架构的智慧小区系统的设计与实现[D].华中科技大学,2020.DOI:10.27157/d.cnki.ghzku.2020.006728.
- 贾琴.Java编程语言的应用策略分析[J].集成电路应用,2024,41(10):84-85.DOI:10.19339/j.issn.1674-2583.2024.10.034.
- 刘雷.基于J2EE的智能小区物业管理系统的设计与实现[J].技术与市场,2020,27(11):61-62.
- 侯金彪.基于JSP的小区物业管理系统设计与实现[J].陇东学院学报,2020,31(05):15-19.
- 赵越超.基于JavaEE的小区物业管理系统设计与实现[J].物联网技术,2020,10(07):107-110.DOI:10.16667/j.issn.2095-1302.2020.07.032.
- 胡贺.智能小区物业管理系统的设计实现[D].内蒙古大学,2020.DOI:10.27224/d.cnki.gnmdu.2020.000689.
- 刘亚刚,张启英.小区物业管理信息系统的分析与设计[J].信息通信,2020,(02):171-172.
致 谢
在小区物业管理系统的完成过程中,我得到了诸多老师、同学的支持与帮助,在此向他们致以最诚挚的感谢。
首先,我要衷心感谢我的论文指导教师蒋老师。从论文选题、任务书撰写到系统设计与论文修改,蒋老师始终以严谨的学术态度和深厚的专业知识为我提供细致指导与无私帮助。在论文开题、修改直至定稿的各个阶段,蒋老师耐心解答我的疑问,帮助我克服技术难题与学术困惑。
其次,我要感谢计算机科学与工程学院及其他学院的全体老师与同学。在四年的学习生活中,我得到了他们的诸多帮助与支持。老师们在课堂上传授专业知识,在课余时间与我交流讨论,激发了我的创新思维,拓宽了我的学术视野。正是这样一个团结互助、积极向上的学习环境,为我的论文研究工作奠定了坚实基础。
同时,我要感谢学校为我提供的良好学习环境与丰富资源。学校图书馆的丰富藏书与便捷电子资源为我的文献查阅与论文撰写提供了极大便利。正是这些优越的条件,使我能够顺利完成小区物业管理系统的研究工作。
此外,我要特别感谢我的家人与朋友。在四年的求学之路上,他们始终给予我无微不至的关怀与鼓励。他们的理解与支持是我不断前行的动力,也是我在面对困难时保持积极乐观心态的坚强后盾。
最后,我再次向所有帮助与支持过我的人表示衷心的感谢!在未来的学习与工作中,我将继续努力,不断进取,以优异的成绩与出色的表现回报大家的厚爱与期望。
免费领取项目源码,请点赞❤️关注收藏并私信博主,谢谢!
免费领取项目源码,请点赞❤️关注收藏并私信博主,谢谢!
免费领取项目源码,请点赞❤️关注收藏并私信博主,谢谢!