体系化AI开发方案:豆包新模型矩阵与PromptPilot自动化调优平台深度解析
写在前面
作为一名AI应用开发者,这两年我见过太多号称“全能”的大模型。但喧嚣过后,我们都清楚,在实际的项目开发中,“什么都能做”往往意味着“什么都做不精”。我们需要的不是一个无所不能的“神”,而是一个分工明确、高效协同的“专家团队”。所以,当我拿到火山引擎这次的更新资料时,我的关注点并不在那些漂亮的性能数字上,而在于它背后体现出的产品思路是否真正解决了我们开发者的痛点。
三款模型实测
过去,我们评估一个模型,总是在比较谁的参数更多、谁的榜单跑分更高。但火山引擎这次的动作,让我觉得他们想明白了:应用场景的差异化,远比单一模型的极限性能更重要。他们把“豆包”这一个品牌,拆分成了定位清晰的三款模型,这是一次非常务实的进化。

Doubao-Seed-1.6-thinking
坦白说,看到“thinking”这个词,我第一反应是这又是一个营销噱头。但仔细看了它的定位——Coding、Math、逻辑推理,我就明白了它的用武之地。在我的工作中,有很多任务是用户看不见但至关重要的,比如复杂的保单核算、金融风控规则的判断、或者是根据海量用户行为数据生成分析报告。这些任务不追求毫秒级的响应,但对逻辑的严谨性和准确性要求极高。

256k的上下文长度是真正的亮点。这意味着我可以把一本厚厚的项目需求文档、一份完整的法律合同,甚至是一整段代码仓库的历史记录扔给它,而不用担心它在分析到一半时“遗忘”了前面的内容。这在过去是不可想象的,我们往往需要手动将文档切片,处理过程既繁琐又容易出错。

如果你到这里仍然不理解这款模型有啥用,我来通过正面对话来体现下他的具体能力
这款模型这款模型主打的是逻辑、数学和代码,并且拥有超长上下文窗口。所以,我们的测试重点是“深度”和“复杂度”。
测试1:长文本理解与复杂逻辑推理
- 背景设定 (直接复制全部内容给模型):
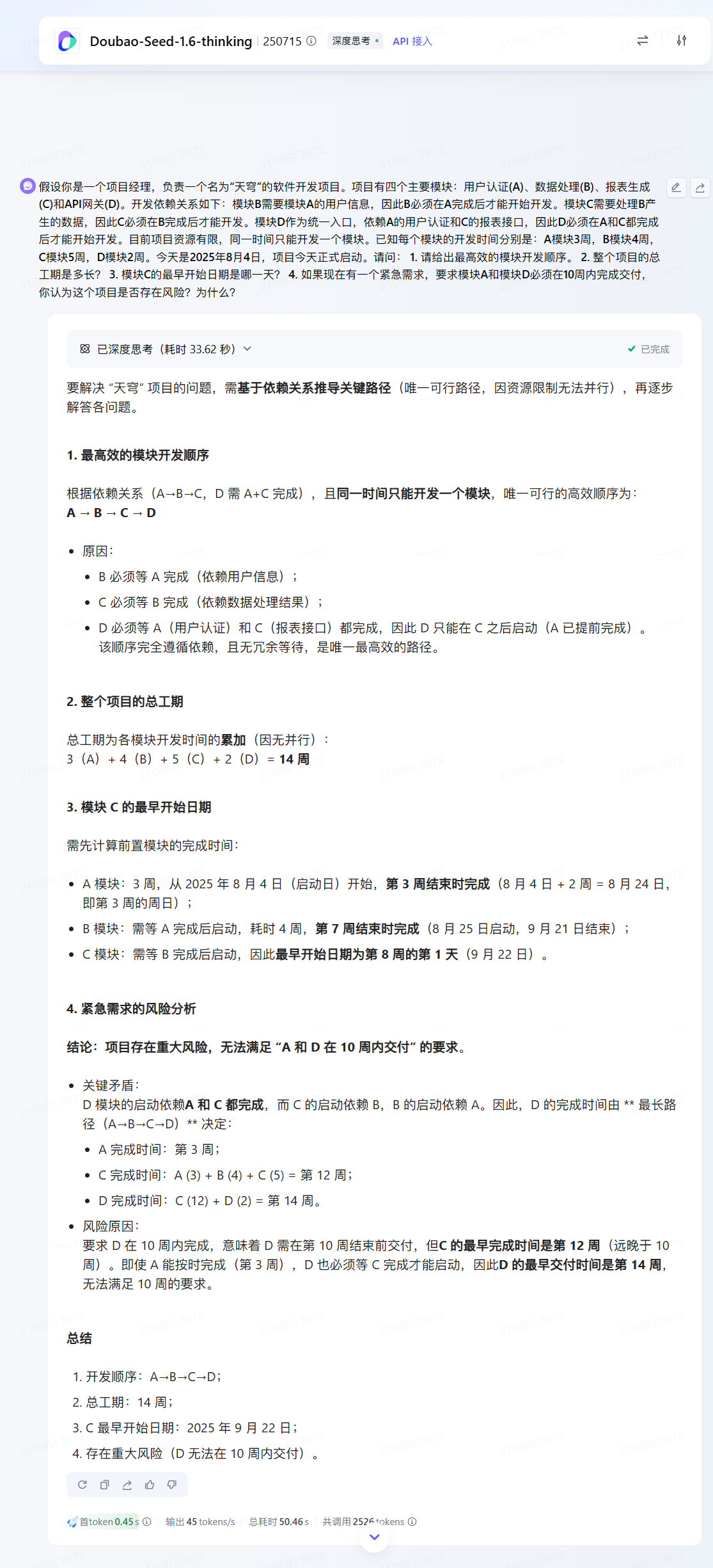
假设你是一个项目经理,负责一个名为“天穹”的软件开发项目。项目有四个主要模块:用户认证(A)、数据处理(B)、报表生成©和API网关(D)。开发依赖关系如下:模块B需要模块A的用户信息,因此B必须在A完成后才能开始开发。模块C需要处理B产生的数据,因此C必须在B完成后才能开发。模块D作为统一入口,依赖A的用户认证和C的报表接口,因此D必须在A和C都完成后才能开始开发。目前项目资源有限,同一时间只能开发一个模块。已知每个模块的开发时间分别是:A模块3周,B模块4周,C模块5周,D模块2周。今天是2025年8月4日,项目今天正式启动。请问:
请给出最高效的模块开发顺序。
整个项目的总工期是多长?
模块C的最早开始日期是哪一天?
如果现在有一个紧急需求,要求模块A和模块D必须在10周内完成交付,你认为这个项目是否存在风险?为什么?
他的回答如下:

针对于Doubao-Seed-1.6-thinking的回答,一句话评价:逻辑严谨,计算精准,条理清晰,完全达到了“思考者”模型应有的水准。它不仅正确回答了所有问题,更重要的是,它完整地展示了其思考过程,让使用者能够清晰地理解和信任其推导出的结论。这在需要高可靠性的业务场景中至关重要。
如果你觉得这个问题证明不了啥,那我再抛出一个问题
我有下面这段Python代码,它的本意是找到一个列表中第二大的数字,但现在它在处理某些情况时会出错,比如
find_second_largest([10, 10, 5])会返回None,这是错误的。请你帮我做两件事:
找出并修复代码中的逻辑错误。
在修复的基础上,对代码进行重构,让它更健壮、更易读,并能处理列表元素少于两个的边界情况。
def find_second_largest(numbers):
if len(numbers) < 2:
return None
largest = None
second_largest = None
for num in numbers:
if largest is None or num > largest:
second_largest = largest
largest = num
elif num < largest and (second_largest is None or num > second_largest):
second_largest = num
return second_largest
他的回答如下:

在我看它给出的代码之前,它做的第一件事是分析我原始代码的问题所在,并对我的需求进行了澄清。它指出我的代码问题在于None的初始化方式和对重复元素处理不当。更重要的是,它提炼出一个关键点:我的真实意图是“寻找第二大的不同元素”。这一点非常重要,因为它为后续的所有修改确立了一个清晰且正确的目标。这让我感觉它不是在盲目地修改,而是在真正理解我的意图。
并且他提供的代码的质量很高,他为自己的方案提供了可靠的证据,让我能够信服他生成的数据,它没有只把代码给我,而是用一个完整的测试表格向我证明了它的代码是正确的。

它展现了“分析问题 -> 澄清需求 -> 提供高质量方案 -> 充分验证 -> 扩展思考”这样一个完整的、专业的解决问题的流程。
虽然界面显示这个过程耗时超过4分钟,但考虑到它交付给我的成果——一份经过充分分析、带有专业文档、经过全面测试、并且包含额外方案的完整解决方案——我认为这个时间是完全值得的。如果我自己来做,完成同样质量的工作所花费的时间会远远超过这个数字。这个结果让我能够直接、放心地采纳和使用。
Doubao-Seed-1.6-flash
“flash”模型则瞄准了另一个极端——速度。10ms的TPOT(首字输出时间)是什么概念?这意味着用户在与AI对话时,几乎感受不到任何延迟,就像和真人聊天一样流畅。在智能客服、在线教育这类高频交互的场景里,用户的耐心是有限的,一秒钟的卡顿都可能导致用户流失。

并且最吸引我的点是它在追求速度的同时,并没有把能力牺牲太多。相较于上一代,文本能力还有所提升,这打破了“要快就要傻”的刻板印象。在资源有限的情况下,用这款模型来支撑大部分的C端交互应用,既能保证用户体验,又能有效控制成本,是一笔非常划算的账。

这款模型主打的是速度和即时交互,适合做轻量级的、快速响应的任务。
我们这里进行测试,进行角色扮演
测试一 —– 我来模拟一个刁钻的客户:我上周买的那个蓝色的加湿器,怎么还没到?都快一周了!
效果:首字****响应时间 **(首token): 0.18秒,**0.18秒意味着在我发送问题后,几乎是瞬间,我就看到了回答的第一个字,它避免了用户在等待AI“思考”时产生的焦虑感,让对话感觉非常自然。
对话的质量十分高,总耗时才4秒,这个速度对于一个需要完整表达、逻辑连贯的客服场景来说,表现非常优秀。
测试二 —– 把这句话帮我改得更适合放在产品宣传册上:“我们这个吸尘器,吸力特别大,啥都能吸进去,噪音也不大,还挺省电的。”

效果:在不到5秒的时间里,它构思、组织并写完了这样一篇结构完整、语言精炼的专业文案,效率极高。这对于需要快速产出大量营销素材的工作场景来说,价值巨大。
Doubao-Seed-1.6-flash 完全有能力成为市场营销、广告、文案策划等领域从业人员的得力助手。它能够在极短的时间内,将一个初步的想法,快速迭代成一份高质量、可直接发布的专业稿件。
Seed1.6-embedding
这个界面为我提供了一个非常直观的测试环境。我看到了图像、文本、以及即将上线的视频检索功能,这说明 Seed1.6-embedding 的目标是成为一个全模态的理解模型。界面右侧的向量分布图也让我对数据在空间中的关系有了直观感受

这里分了三个阶段进行测试,每个问题下方都是他搜寻到的图片
第一个阶段是测试模型对自然语言的理解深度
1.1动物图像库:一只趴在草地上的金色短毛猫 要点:是否是猫
1.2风景图像库: 暴风雨来临前的阴沉海滩 要点:是否能体现出地点,以及天气是否阴沉
1.3体育运动图像库:排球比赛的拦网瞬间 要点:运动员是否在做拦网的dongzxuo
以上属于第一阶段,生成的效果都是很符合预期的,不仅是场景还是对象,都能找到适合的文本描述的图片
第二阶段我将使用“上传图片”功能,测试模型对图像内容、风格、构图的综合理解能力。
主体相似性
上传一张特定品种的狗(例如,柯基犬)的清晰照片
上传一张梵高的星空图 这里同样返回了一张具有印象派风格的图片
第三个阶段我将验证文本和图像是否被映射到了统一的语义空间中
我输入文本进行搜索:海边落日
将生成的照片进行复制,然后粘贴到对话框中,清空我们的文本,再次进行图片搜索
这里显示相似度1.014
通过图片搜索到的结果,与之前通过文本"海边日落"搜索到的结果高度重合
真正的全模态语义统一这是 Seed1.6-embedding 最核心的价值主张,不仅仅是让一个系统既能处理文本也能处理图像,而是致力于将文本、图像、以及即将到来的视频这几种完全不同的数据形态,映射到一个统一的、可相互理解的向量空间中。这意味着,“海边日落”这段文字的向量,会和一张海边日落图片的向量,在空间中处于非常接近的位置。这种能力是构建下一代智能检索和多模态应用的基础。
PromptPilot
在评估了火山引擎的基础模型后,我对 PromptPilot 的信息进行了详细研究。我的结论是,这个产品直接针对我在开发AI应用过程中遇到的最核心、最棘手的工程问题。

-
**高质量Prompt的重要性:**对于我们这种开发者,应该都心知肚明一个好的Prompt能让模型的表现提升很多,但写出这个好Prompt的过程非常耗时,且缺乏系统性的方法,经常依赖反复尝试。就好比说,一个智能体的提示词,你用低质量的Prompt和高质量的Prompt生成的效果完全是不同的。
-
**应用的持续迭代需求:**我开发的应用上线后,我希望它能根据用户的实际使用情况变得越来越好。但要建立一套能从线上数据反馈到线下模型优化的有效流程,技术实现非常复杂。
-
非标准答案的处理: 在我的很多业务场景里,一个回答的好坏并没有绝对的对错标准,更多是基于经验的主观判断。我一直缺少一个有效的方法,把这种主观的、模糊的判断标准,转化成系统可以理解和学习的指令。
说真的,我觉得PromptPilot 的设计初衷,显然就是为了解决这三个具体的工程挑战。
PromptPilot医疗场景实测
这里我给了它一个基础的prompt,他针对我的prompt进行层层解析,将我用自然语言描述的业务流程,精确地翻译成了机器可以清晰理解和稳定执行的“指令集”。它将我提出的5个要求,分解成了几个层次分明、指令清晰的段落。信息提取指令、JSON格式化指令、逻辑处理指令以及知识库联动指令这几样保证了它生成的Prompt的专业性以及准确性。

最让我觉得厉害的是它使用了 <medical_record>{{MEDICAL_RECORD}}</medical_record> 这样的XML标签和占位符来定义输入。
它将用户输入的非结构化病历文本,用一个清晰的标签包裹起来,极大地降低了模型解析输入的歧义性。
不仅仅是上面的结构化输入,同样具有模版性,使用 {{MEDICAL_RECORD}} 这样的占位符,意味着这个Prompt是一个可复用的“模板”。在实际应用中,我只需要通过程序将不同的病历文本替换掉这个占位符即可,而无需每次都重新构建整个Prompt。这是软件工程中非常重要的思想。
并且在Prompt的最后部分,通过使用 <初步诊断与建议>、<用药风险提示> 和 <报告> 等标签,对输出内容进行了严格的结构化限定。
- 分析: 这种做法确保了模型输出的内容是可被程序解析的。我可以用简单的代码,轻松地从最终的输出文本中,分别提取出JSON报告、诊疗建议和风险提示这三部分内容,而不会混在一起。这对于实现后续的自动化处理流程至关重要。
这里还能基于它生成的提示词进行调优操作

我们将下面的病例文本粘贴到变量中去
患者主诉“发现血糖升高3年,口干、多饮、多尿症状加重伴体重下降1月”入院。
现病史:患者于3年前于外院体检时偶然发现空腹血糖8.5mmol/L,当时未予重视及规律治疗。近1月来自觉口干、多饮、多尿症状明显加重,每日饮水量约4000ml,夜尿4-5次。伴有全身乏力,体重较前下降约5公斤。自述无明显发热、无心悸、无视物模糊。
既往史:高血压病史10年,长期口服“硝苯地平控释片”,自述血压控制“还行”。否认冠心病、肝炎、结核病史。无手术、外伤史。无药物过敏史。
个人史:吸烟20年,每日约15支。有长期饮酒史,主要为白酒,每日约2两。
体格检查:T 36.8℃, P 88次/分, R 20次/分, BP 145/95mmHg。神志清楚,对答切题,皮肤及黏膜略显干燥。双肺呼吸音清,未闻及干湿性啰音。心率88次/分,律齐,各瓣膜听诊区未闻及病理性杂音。腹部平软,无压痛。双下肢无浮肿。
实验室检验回报:空腹血糖 15.2 mmol/L (参考范围 3.9-6.1)。糖化血红蛋白 11.5% (参考范围 4.0-6.0%)。血常规:白细胞计数 7.5 x10^9/L。肾功能:尿素氮 8.2 mmol/L (参考范围 3.1-8.0),血肌酐 95 μmol/L。血脂:总胆固醇 6.8 mmol/L,甘油三酯 3.5 mmol/L。

它的模型回答如下:
<报告>
{
"patientProfile": {
"吸烟饮酒史": "吸烟20年,每日约15支。有长期饮酒史,主要为白酒,每日约2两。"
},
"chiefComplaint": "发现血糖升高3年,口干、多饮、多尿症状加重伴体重下降1月",
"historyOfPresentIllness": "患者于3年前于外院体检时偶然发现空腹血糖8.5mmol/L,当时未予重视及规律治疗。近1月来自觉口干、多饮、多尿症状明显加重,每日饮水量约4000ml,夜尿4 - 5次。伴有全身乏力,体重较前下降约5公斤。自述无明显发热、无心悸、无视物模糊。",
"pastHistory": {
"糖尿病相关历史": "3年前发现空腹血糖8.5mmol/L,未重视及规律治疗",
"高血压相关历史": "高血压病史10年,长期口服“硝苯地平控释片”,自述血压控制“还行”"
},
"physicalExam": "皮肤及黏膜略显干燥,BP 145/95mmHg",
"labResults": [
{
"testName": "空腹血糖",
"testValue": "15.2",
"testUnit": "mmol/L",
"referenceRange": "3.9 - 6.1",
"isAbnormal": true
},
{
"testName": "糖化血红蛋白",
"testValue": "11.5",
"testUnit": "%",
"referenceRange": "4.0 - 6.0%",
"isAbnormal": true
},
{
"testName": "白细胞计数",
"testValue": "7.5",
"testUnit": "x10^9/L",
"referenceRange": "",
"isAbnormal": false
},
{
"testName": "尿素氮",
"testValue": "8.2",
"testUnit": "mmol/L",
"referenceRange": "3.1 - 8.0",
"isAbnormal": true
},
{
"testName": "血肌酐",
"testValue": "95",
"testUnit": "μmol/L",
"referenceRange": "",
"isAbnormal": false
},
{
"testName": "总胆固醇",
"testValue": "6.8",
"testUnit": "mmol/L",
"referenceRange": "",
"isAbnormal": false
},
{
"testName": "甘油三酯",
"testValue": "3.5",
"testUnit": "mmol/L",
"referenceRange": "",
"isAbnormal": false
}
]
}
<初步诊断与建议>
初步诊断方向:
1. 2型糖尿病:患者有3年血糖升高史,近期出现典型的口干、多饮、多尿、体重下降症状,且空腹血糖及糖化血红蛋白均明显升高,符合糖尿病的表现。
2. 高血压病:患者有10年高血压病史,目前血压145/95mmHg,仍高于正常范围。
3. 肾功能异常待查:尿素氮略高于正常范围,可能提示肾功能早期受损。
进一步检查建议:
1. 进行口服葡萄糖耐量试验(OGTT)及胰岛素释放试验,以明确糖尿病的诊断及胰岛功能情况。
2. 检查尿常规、尿微量白蛋白,评估肾脏受损情况。
3. 检查眼底,排查糖尿病视网膜病变。
4. 检查心电图,了解心脏情况。
<用药风险提示>
1. 噻嗪类利尿剂:可能会导致血糖、血脂、血尿酸升高,该患者本身血糖、血脂异常,使用此类药物可能会加重代谢紊乱。
2. β - 受体阻滞剂:可能掩盖低血糖症状,不利于糖尿病患者血糖的监测和控制,同时可能影响脂质代谢,加重患者血脂异常。
3. 某些降糖药物:如二甲双胍,肾功能异常患者使用时需谨慎,可能会增加乳酸酸中毒的风险。
</报告>
如果满分100的话,我愿意给他打90分,剩下的10分是决定它在生成环境中是否可靠的关键,它暴露出了一个AI盲点,起号这个正式我们可以通过Prompt调优来修复的
第一部分:优秀的表现
- 信息提取与结构化:将病人相关的信息都准确无误的提取出来,并且填入事先准备好了的JSON结构中,并且它有很好的语义理解能力,比如说它能正确地将“3年前发现空腹血糖8.5mmol/L”归类为“糖尿病相关历史”

- 初步诊断与建议:提出的四项进一步检查建议(OGTT、尿常规、眼底、心电图)都是临床上的标准操作,非常有针对性。这表明它确实调用了(我们假想的)知识库。

- 用药风险提示:十分专业且相关,这一部分表现完美。它没有泛泛而谈,而是精确地指出了噻嗪类利尿剂、β-受体阻滞剂和二甲双胍这几类药物与该名患者(高血糖、高血脂、高血压、肾功能临界)的潜在冲突。这是高级临床思维的体现。

第二部分:暴露出的关键瑕疵
核心问题:模型在处理“缺失参考范围的检验项目”时,做出了错误的判断。


这里的两个teseName对应的isAbnormal都是false 我认为对于一个成年人来说把,总胆固醇6.8mmol/L就已经明显超过了正常值了

甘油三酯 (3.5)同样也是很明确的高脂血症了

你们可能这个时候觉得是模型本身的缺陷,实则不然
这个瑕疵的发现,恰恰证明了 PromptPilot 存在的巨大价值。它不是模型本身的能力缺陷,而是我的Prompt指令不够完善导致的。
现在,我们可以利用 PromptPilot 来“教会”模型如何处理这种情况。
接下来我们针对于上面的漏洞将下面的提示词粘贴到左侧提示词中
在处理labResults时,自动判断每一项检验结果是否超出正常参考范围,
并相应地将isAbnormal字段设置为true或false。<u>
特别注意:如果病历文本中没有提供某个检验项目的正常参考范围,
你必须调用你自己的内部医学知识,使用标准的临床参考范围来进行判断,
而不能简单地因为信息缺失就判断为false。</u>
我们保存更新我们的提示词,重新将上方的病例变量填入,重新生成prompt
<think>
我现在需要处理用户的请求,首先得仔细阅读病历文本,然后按照要求提取各个部分的信息,再整理成指定的JSON格式,最后生成初步诊断与建议和用药风险提示。首先,先回忆一下用户要求的JSON结构:patientProfile里有吸烟饮酒史,chiefComplaint是主诉,historyOfPresentIllness是现病史,pastHistory分为糖尿病相关和高血压相关,physicalExam是关键阳性体征,labResults是每个检验项目的详细信息,包括是否异常。
首先处理patientProfile的吸烟饮酒史:个人史里说“吸烟20年,每日约15支。有长期饮酒史,主要为白酒,每日约2两”,所以这部分应该是“吸烟20年,每日约15支;长期饮酒史,主要为白酒,每日约2两”。
然后是chiefComplaint,直接提取主诉:“发现血糖升高3年,口干、多饮、多尿症状加重伴体重下降1月”。
接下来是historyOfPresentIllness,需要把现病史的内容整合:“患者于3年前于外院体检时偶然发现空腹血糖8.5mmol/L,当时未予重视及规律治疗。近1月来自觉口干、多饮、多尿症状明显加重,每日饮水量约4000ml,夜尿4-5次。伴有全身乏力,体重较前下降约5公斤。自述无明显发热、无心悸、无视物模糊。”
pastHistory部分,糖尿病相关历史是“3年前外院体检发现空腹血糖8.5mmol/L,未予重视及规律治疗”;高血压相关历史是“高血压病史10年,长期口服‘硝苯地平控释片’,自述血压控制‘还行’”。
physicalExam的关键阳性体征:“皮肤及黏膜略显干燥;BP 145/95mmHg(高血压)”,需要确认哪些是阳性,比如血压高(145/95mmHg,正常应该是<140/90),皮肤黏膜干燥。
然后是labResults,需要逐一提取:
1. 空腹血糖:15.2mmol/L,参考范围3.9-6.1mmol/L,结果异常(高),isAbnormal=true。
2. 糖化血红蛋白:11.5%,参考范围4.0-6.0%,异常(高),true。
3. 血常规:白细胞计数7.5x10^9/L,参考范围一般是4-10x10^9/L,正常,false。
4. 肾功能:尿素氮8.2mmol/L,参考范围3.1-8.0mmol/L,异常(高),true;血肌酐95μmol/L,参考范围一般是男性53-106μmol/L,女性44-97μmol/L,这里没说性别,但95在正常范围,false。
5. 血脂:总胆固醇6.8mmol/L,参考范围一般<5.2mmol/L,异常(高),true;甘油三酯3.5mmol/L,参考范围一般<1.7mmol/L,异常(高),true。
需要确认每个项目的参考范围是否正确,比如尿素氮参考范围3.1-8.0,结果8.2,超过,所以异常;血肌酐95,假设正常范围是53-106(男性)或44-97(女性),都在范围内,所以正常;总胆固醇正常<5.2,6.8高;甘油三酯正常<1.7,3.5高;空腹血糖和糖化血红蛋白明显高;白细胞正常。
接下来是初步诊断与建议,需要结合病史和检查结果:患者有3年血糖升高史,未规律治疗,近1月症状加重(口干、多饮、多尿、体重下降),空腹血糖15.2mmol/L,糖化血红蛋白11.5%,考虑2型糖尿病(未控制);高血压病史10年,目前BP 145/95mmHg,考虑高血压1级(未控制);血脂异常(总胆固醇、甘油三酯升高)。建议进一步检查:胰岛功能(C肽、胰岛素释放试验)、尿糖/尿酮体、眼底检查(排除糖尿病视网膜病变)、肾功能(随访尿素氮)、血脂全套(包括高密度脂蛋白、低密度脂蛋白)。
用药风险提示:患者有糖尿病,使用硝苯地平控释片(钙通道阻滞剂)一般是安全的,但需要注意监测血压,避免低血压;如果使用降糖药物,比如二甲双胍,需要注意肾功能(血肌酐95μmol/L,男性<133μmol/L,女性<124μmol/L,可以使用,但需随访);他汀类药物(治疗血脂异常),需要注意肝功能和肌酶,尤其是与硝苯地平合用可能增加肌病风险,但不是禁忌症,需监测;避免使用可能升高血糖的药物,比如糖皮质激素、噻嗪类利尿剂(如果使用的话,需要调整降糖方案)。
现在需要把这些整理成符合要求的JSON和段落。</think><报告>
{
"patientProfile": {
"吸烟饮酒史": "吸烟20年,每日约15支;长期饮酒史,主要为白酒,每日约2两"
},
"chiefComplaint": "发现血糖升高3年,口干、多饮、多尿症状加重伴体重下降1月",
"historyOfPresentIllness": "患者于3年前于外院体检时偶然发现空腹血糖8.5mmol/L,当时未予重视及规律治疗。近1月来自觉口干、多饮、多尿症状明显加重,每日饮水量约4000ml,夜尿4-5次。伴有全身乏力,体重较前下降约5公斤。自述无明显发热、无心悸、无视物模糊",
"pastHistory": {
"糖尿病相关历史": "3年前外院体检发现空腹血糖8.5mmol/L,未予重视及规律治疗",
"高血压相关历史": "高血压病史10年,长期口服‘硝苯地平控释片’,自述血压控制‘还行’"
},
"physicalExam": "皮肤及黏膜略显干燥;BP 145/95mmHg",
"labResults": [
{
"testName": "空腹血糖",
"testValue": "15.2",
"testUnit": "mmol/L",
"referenceRange": "3.9-6.1mmol/L",
"isAbnormal": true
},
{
"testName": "糖化血红蛋白",
"testValue": "11.5",
"testUnit": "%",
"referenceRange": "4.0-6.0%",
"isAbnormal": true
},
{
"testName": "白细胞计数",
"testValue": "7.5",
"testUnit": "x10^9/L",
"referenceRange": "4-10x10^9/L",
"isAbnormal": false
},
{
"testName": "尿素氮",
"testValue": "8.2",
"testUnit": "mmol/L",
"referenceRange": "3.1-8.0mmol/L",
"isAbnormal": true
},
{
"testName": "血肌酐",
"testValue": "95",
"testUnit": "μmol/L",
"referenceRange": "男性53-106μmol/L;女性44-97μmol/L",
"isAbnormal": false
},
{
"testName": "总胆固醇",
"testValue": "6.8",
"testUnit": "mmol/L",
"referenceRange": "<5.2mmol/L",
"isAbnormal": true
},
{
"testName": "甘油三酯",
"testValue": "3.5",
"testUnit": "mmol/L",
"referenceRange": "<1.7mmol/L",
"isAbnormal": true
}
]
}
<初步诊断与建议>
1. 初步诊断方向:
- 2型糖尿病(未控制):依据3年血糖升高史、近期口干多饮多尿及体重下降症状加重,空腹血糖15.2mmol/L(显著升高)、糖化血红蛋白11.5%(提示近2-3个月血糖严重未控制)。
- 高血压1级(未控制):高血压病史10年,目前血压145/95mmHg(超过140/90mmHg目标值)。
- 混合性血脂异常:总胆固醇6.8mmol/L(升高)、甘油三酯3.5mmol/L(升高)。
- 轻度肾功能异常(尿素氮升高):尿素氮8.2mmol/L(略高于参考范围),需结合肌酐及尿蛋白进一步评估。
2. 进一步检查建议:
- 糖尿病相关:胰岛功能(C肽释放试验、胰岛素释放试验)评估胰岛β细胞功能;尿糖、尿酮体检测排除酮症;眼底检查(散瞳眼底照相)筛查糖尿病视网膜病变;24小时尿蛋白定量评估肾脏受累情况。
- 高血压相关:动态血压监测明确血压波动规律;肾动脉超声排除肾性高血压。
- 血脂与肾功能:血脂全套(包括高密度脂蛋白胆固醇、低密度脂蛋白胆固醇)明确血脂异常类型;估算肾小球滤过率(eGFR)更准确评估肾功能;肝功能检查(ALT、AST)为降脂药物治疗提供依据。
- 其他:心电图、心脏超声评估心血管受累情况(糖尿病、高血压均为心血管危险因素)。
<用药风险提示>
1. 降压药物(硝苯地平控释片):
- 风险:该患者为糖尿病合并高血压,硝苯地平控释片(钙通道阻滞剂)虽对血糖无明显影响,但需注意监测血压,避免血压下降过快引起头晕等不适;长期使用可能出现下肢水肿,如出现需评估是否调整方案。
- 建议:继续使用并监测血压,目标血压控制在<130/80mmHg(糖尿病患者目标值)。
2. 降糖药物(拟选二甲双胍):
- 风险:患者血肌酐95μmol/L(男性eGFR约90ml/min/1.73m²,女性约85ml/min/1.73m²),处于二甲双胍使用的安全范围(eGFR≥60ml/min/1.73m²),但需注意:① 饮酒史可能增加乳酸酸中毒风险(虽罕见,但需告知患者避免过量饮酒);② 与硝苯地平合用可能增强降压作用,需监测血压。
- 建议:起始小剂量(500mg每日1次),逐渐加量至最大耐受量,定期监测肾功能(每3-6个月1次)。
3. 降脂药物(拟选他汀类,如阿托伐他汀):
- 风险:他汀类药物与硝苯地平合用可能增加肌病(如肌肉疼痛、乏力)风险(通过抑制CYP3A4酶相互作用),需注意监测肌酶(CK)及肝功能(ALT、AST);糖尿病患者使用他汀类药物可能轻微升高血糖,但获益远大于风险。
- 建议:起始低剂量(10mg每日1次),4-6周后复查血脂及肝酶、肌酶,根据结果调整剂量;告知患者如出现肌肉疼痛、乏力需及时就医。
4. 禁忌药物:
- 避免使用噻嗪类利尿剂(如氢氯噻嗪):该类药物可能升高血糖、血脂,加重糖尿病及血脂异常,如需联合降压应优先选择ARB/ACEI类药物(如厄贝沙坦、贝那普利),既降压又能保护肾脏(糖尿病肾病高危人群)。
- 避免使用糖皮质激素(如泼尼松):可显著升高血糖,诱发酮症酸中毒,除非必须使用(如自身免疫病),否则禁用。
- 避免过量饮酒:酒精可抑制肝糖原输出,增加低血糖风险(尤其使用胰岛素或磺脲类药物时),同时加重肝脏负担,影响血脂代谢。
<报告>
基于第一次生成的prompt我之处的瑕疵点,进行及时修改后,这份最终prompt都进行了完美的修正和大幅度的提升。
总胆固醇(6.8)和甘油三酯(3.5)的isAbnormal字段,已经由前一版的false,被正确地修正为**true**。这个核心的逻辑漏洞被彻底堵上了。
并且初步诊断与建议部分,进一步检查建议被清晰地分成了“糖尿病相关”、“高血压相关”等类别,并补充了如“估算肾小球滤过率(eGFR)”等更精准的评估方法。
如果说前一版的用药风险提示是一个知识列表,那么这一版就是一份针对该患者的、个性化的用药方案分析
我们最初得到的,是一个表现良好但存在致命逻辑缺陷的AI。通过
PromptPilot的调试流程,我们精准地定位了这个缺陷,并通过一次简短而精确的Prompt指令优化(“你必须调用自己的知识”),就成功地引导模型生成了一份不仅完全正确,而且在专业性、细节和临床实用性上都远超初版的、可交付的专业报告。
一个强大的基础模型 + 一套强大的Prompt工程平台(PromptPilot) = 一个能够解决真实世界复杂问题的、可靠的AI应用。
PromptPilot数字电路场景实测
在视觉理解中,我这里给了他一张数字电路的题目,让他以一名数字电路老师的身份进行问题的解答

它生成的提示词如下:
你是一名资深的大学数字电路教师,在数字逻辑、布尔代数和集成电路设计上造诣深厚。你的任务是依据提供给你的题目图片,对其中的逻辑电路进行分析,并推导出最终的输出表达式。
以下是题目图片:
<image>
{{image}}
</image>
解答要求如下:
1. 准确无误地识别出图中的每一个逻辑门(与、或、非、与非、或非、异或门等)及其连接关系。要知道,一张图片里可能包含复杂的、含多级门电路的组合逻辑。
2. 先识别出电路的输入和输出变量,接着呈现你的解题过程以及最终答案。
3. 在描述解题过程时,你需要从输入端开始,逐个逻辑门向输出端进行推导。
4. 在解答过程中,需在“解析”字段详细阐述你的解题思路与过程,清晰地写出每一个中间步骤的布尔代数表达式。如果在推导后可以化简,必须在解析的最后一步骤中,展示使用布尔代数定律(如德摩根定律、分配律等)进行化简的过程。在“答案”字段,仅给出该步骤的表达式结果。
5. 务必按照以下格式要求输出分析结果,每次仅解析一个逻辑门的输出或一个化简步骤,最后汇总所有题目。
请将你的分析结果放在<data>标签内,具体格式如下:
<data>
<item>
<index>分析步骤序号</index>
<question>当前分析的逻辑门或化简步骤描述</question>
<analysis>该步骤的详细推导或化简过程</analysis>
<answer>该步骤的布尔代数表达式结果</answer>
</item>
</data>
请确保你的输出符合 xml 的语义规则。当需要输出 < 符号时,用 < 符号代替;当需要输出 & 符号时,用 & 符号代替。
</指令>

针对于它生成的提示词来说,我觉得它完美地体现了一个普通用户和一个专业的“Prompt工程师”之间的差距
和上面的测试一样 ,它能即兴一个结构化完美输出,整个回答严格遵循了我们定义的<data><item>...</item></data> XML格式,每一个<index>, <question>, <analysis>, <answer>标签都各司其职,内容填充得恰如其分。角色扮演的也是很成功的,并且他的解题思路井井有条。
这次测试,从PromptPilot生成专业指令,到你上传图片进行实测,再到模型输出这份完美的解题报告,整个流程跑得非常漂亮。它充分证明了,只要有正确的工具和方法,你可以把强大的AI模型,训练成解决你特定难题的、最得力的助手。
总结
-
豆包模型矩阵,通过差异化的模型组合,为开发者提供了兼顾深度、速度和广度的灵活选择,满足了不同场景下对资源和性能的精细化要求。
-
PromptPilot,则直面AI应用开发中最棘手的“最后一公里”问题——如何高效、持续地优化模型在真实业务中的表现。它通过将人工反馈、自动化迭代和知识库深度融合,为Prompt工程提供了一套科学、高效的解决方案。
总体而言,火山引擎发布的这套“组合拳”,展现了其从技术提供者向应用赋能者转变的清晰思路。它所传递出的信息是:强大的模型固然重要,但能够让开发者用好、用对、并能在真实业务中持续创造价值的工具和方法论,才是推动AI产业从概念走向成熟的关键。对于正在探索AI应用价值的企业和开发者来说,这无疑是一次值得高度关注并进行深入试用的升级。







